Jurnal Psikologi Udayana

2020, Vol. 7, No. 1, 91-101


Program Studi Sarjana Psikologi, Fakultas Kedokteran, Universitas Udayana e-ISSN: 2654 4024; p-ISSN: 2354 5607

Gambaran pencarian identitas agama pada remaja dengan orangtua beda agama di Bali

Donna Priskila dan Putu Nugrahaeni Widiasavitri

Program Studi Sarjana Psikologi, Fakultas Kedokteran, Universitas Udayana putu_nugrahaeni@unud.ac.id

Abstrak

Perkawinan antarindividu yang berbeda agama masih dan akan terus terjadi sebagai akibat interaksi sosial antarwarga negara Indonesia. Tujuan sebuah perkawinan salah satunya adalah untuk melanjutkan keturunan. Anak yang lahir dari pasangan yang berbeda agama akan menghadapi berbagai permasalahan salah satunya adalah penentuan identitas agama. Penelitian ini menggambarkan proses pencarian identitas agama pada remaja dengan orang tua beda agama untuk membantu memahami proses tersebut terlebih dalam lingkup masyarakat Bali. Metode penelitian yang digunakan adalah penelitian kualitatif dengan pendekatan fenomenologi. Pengambilan data dilakukan melalui in depth interview dan observasi pada lima responden penelitian. Data kemudian dianalisis dengan theoretical coding. Hasil penelitian menunjukkan terdapat beberapa keadaan yang dialami oleh remaja dengan orang tua beda agama yang tidak dihadapi oleh remaja dengan orang tua yang memiliki agama yang sama. Keadaan tersebut dibagi menjadi dua bagian, yaitu keadaan positif dalam bentuk perasaan bangga akan perbedaan agama dalam keluarga remaja, yang kemudian membuat remaja merasa keluarganya merupakan keluarga yang istimewa, dan keadaan negatif, yaitu remaja mengalami konflik terkait dengan prioritas menjalankan kegiatan agama yang membuat keluarga remaja menjadi tidak harmonis. Hasil berikutnya adalah faktor yang memengaruhi pemilihan agama yang dilakukan oleh remaja dibagi menjadi dua, yaitu faktor internal dalam bentuk keyakinan terhadap agama dan faktor eksternal yaitu ada tidaknya pembimbing dan role model. Remaja dalam penelitian ini juga sudah melakukan eksplorasi dan komitmen, tetapi belum maksimal.

Kata kunci: Beda agama, orang tua, pencarian identitas, remaja.

Abstract

Marriage between individuals of different religions is and will continue to occur as a result of social interaction between Indonesian citizens. The purpose of a marriage is to continue the descent. Children born to couples of different religions will face various problems, one of which is the determination of religious identity. This study describes the process of finding religious identity in adolescents with parents of different religions to help understand the process especially within the scope of Balinese society. The research method used is qualitative research with a phenomenological approach. Data were collected through in depth interviews and observations on five research respondents. Data were then analyzed with theoretical coding. The results showed there were several conditions experienced by adolescents with parents of different religions that were not faced by adolescents with parents who had the same religion. The situation is divided into two parts, namely positive conditions in form of feeling proud of religious differences in adolescent families, which then makes adolescents feel their families are special families, and negative circumstances, namely adolescents experiencing conflicts related to priorities in carrying out religious activities that make adolescent families unharmonious. The next result is the factors that influence the selection of religion carried out by adolescents are divided into two, namely internal factors in form of belief in religion and external factors, namely the presence or absence of mentors and role models. Adolescents in this study have also explored and committed but not yet maximized.

Keywords: Adolescents, identity search, multi-religion, parents.

LATAR BELAKANG

Banyak fenomena menarik yang terjadi terkait keragaman budaya di Indonesia yang tidak dapat dihindarkan, baik dari segi budaya, suku, ras, agama, dan kontak antargolongan masyarakat satu dengan yang lain. Salah satu fenomena akibat kontak antarbudaya ini adalah pernikahan atau perkawinan beda agama. Dalam Pasal 1 Undang-Undang Nomor 1 Tahun 1974 tentang Perkawinan menyebutkan perkawinan merupakan suatu ikatan yang sangat dalam dan kuat sebagai penghubung antara seorang laki-laki dan perempuan dalam membentuk suatu keluarga atau rumah tangga. Undang-undang Perkawinan No. 1 tahun 1974 pada pasal 2 ayat 1 menyatakan bahwa suatu perkawinan dapat dinyatakan sah, apabila dilakukan menurut hukum agama dan kepercayaan masing-masing pasangan yang melakukan perkawinan. Landasan hukum agama dalam melaksanakan sebuah perkawinan merupakan hal yang sangat penting sehingga penentuan boleh atau tidaknya perkawinan tergantung pada ketentuan agama (Lamandasa, 2016).

Perkawinan beda agama menimbulkan kontroversi di kalangan masyarakat dan mendapatkan permasalahan dalam hal birokrasi. Hal ini disebabkan adanya larangan menikah dengan seseorang yang berbeda agama baik dari segi agama, undang-undang yang berlaku di Indonesia, maupun dari segi sosial. Pada penelitian ini, peneliti memfokuskan kepada agama Islam sebagai agama mayoritas di Indonesia dan agama Hindu yang adalah agama mayoritas di Bali. Pandangan Agama Islam terhadap perkawinan antaragama pada prinsipnya tidak diperkenankan, dapat dibuktikan dalam Al-Qur’an dengan tegas melarang perkawinan antara orang Islam dengan orang musyrik (non-muslim) yang tertulis dalam Al-Qur’an yang berbunyi:

Janganlah kamu nikahi wanita-wanita musyrik sebelum mereka beriman. Sesungguhnya wanita budak yang mukmin lebih baik dari wanita musyrik, walupun dia menarik hati. Dan janganlah kamu menikahkan orang musyrik (dengan wanita-wanita mukmin) sebelum mereka beriman. Sesungguhnya budak yang mukmin lebih baik daripada orang musyrik, walaupun dia menarik hatimu”. (Al-Baqarah [2]:221)

Larangan perkawinan dalam surat al-Baqarah ayat 221 itu berlaku bagi laki-laki maupun wanita yang beragama Islam untuk kawin dengan orang-orang yang tidak beragama Islam. Para ulama mengemukakan larangan muslimah dinikahi oleh lelaki ahli kitab atau non-muslim atau disebut juga musyrik atau kafir. Selain itu tidak ada ayat ataupun hadis yang memperbolehkan lelaki kafir baik ahli kitab ataupun musyrik boleh menikahi muslimah. Majelis Ulama Indonesia (MUI) mengeluarkan Keputusan MUI tentang Perkawinan Antar Agama dalam Musyawarah Nasional ke II Majelis Ulama Indonesia No. 05/Kep/Munas II/MUI/1980 tanggal 1 juni 1980 tentang Fatwa, yang menetapkan perkawinan Antar Agama Umat Beragama, bahwa: a) Perkawinan wanita muslimah dengan laki-laki non-muslim adalah haram hukumnya. b) Seorang laki-laki muslim diharamkan mengawini wanita bukan muslimah. Hal ini diputuskan setelah

mempertimbangkan bahwa mafsadah (akibat buruk) lebih besar daripada maslahatnya (manfaat), maka MUI memfatwakan perkawinan tersebut haram hukumnya.

Selain agama Islam, dalam penelitian ini juga akan membahas terkait pandangan agama Hindu tentang pernikahan beda agama, yaitu suatu perkawinan dianggap batal apabila tidak memenuhi syarat hukum Hindu untuk pengesahannya. Misalnya, mereka tidak menganut agama yang sama pada saat upacara perkawinan itu dilakukan (perkawinan antaragama). Dalam agama Hindu tidak dikenal adanya perkawinan antaragama. Hal ini terjadi karena sebelum perkawinan harus dilakukan terlebih dahulu upacara keagamaan. Apabila salah seorang calon mempelai tidak beragama Hindu, maka dia diwajibkan menganut agama Hindu, karena jika calon mempelai bukan beragama Hindu dan tidak disucikan terlebih dahulu dan tetap melaksanakan perkawinan, hal ini melanggar ketentuan dalam Seloka V89 kitab Manawadharmasastra, yang berbunyi:

“Air pensucian tidak bisa diberikan kepada mereka yang tidak menghiraukan upacara-upacara yang telah ditentukan, sehingga dapat dianggap kelahiran mereka itu sia-sia belaka, tidak pula dapat diberikan kepada mereka yang lahir dari perkawinan campuran kasta secara tidak resmi, kepada mereka yang menjadi petapa dari golongan murtad dan pada mereka yang meninggal bunuh diri.”

Berdasarkan uraian di atas dapat disimpulkan bahwa perkawinan antar agama di mana salah satu calon mempelai beragama Hindu tidak boleh dilakukan, dan pedanda atau pendeta akan menolak untuk mengesahkan perkawinan tersebut (Badan Pembinaan Hukum Nasional [BPHN], 2011). Pada umumnya kedua aturan agama tersebut memiliki arti yang sama, yaitu melarang adanya pernikahan beda agama atau bukan dari golongan mereka. Oleh karena itu, ketika pasangan yang berbeda agama memilih untuk menjalankan perkawinan maka mereka harus mengambil sikap terkait keberlangsungan hubungan yang akan dijalin. Sikap tersebut salah satunya adalah mengambil keputusan.

Tujuan sebuah perkawinan salah satunya adalah untuk melanjutkan keturunan. Anak yang lahir dari pasangan yang berbeda agama akan menghadapi berbagai permasalahan. Permasalahan yang dihadapi oleh anak salah satunya adalah dituntut untuk memilih keyakinan dari salah satu orang tuanya. Pendidikan agama yang diperoleh dari keluarga merupakan hal yang wajib dipahami oleh seorang anak, karena pendidikan agama dari keluarga merupakan pendidikan dasar bagi pembentukan konsep keagamaan pada anak (Jalaludin, 2002). Berdasarkan penelitian yang dilakukan oleh Hanindya, Yuliadi, dan Karyanta (2015) menyebutkan bahwa sekali pun dalam pernikahan beda agama orang tua telah membuat kesepakatan agama yang akan dianut anaknya nanti, tetap saja proses yang dihadapi anak akan berbeda dari anak dengan orang tua yang menikah satu agama.

Agama sangat berperan penting dalam kehidupan anak. Pendidikan agama yang diberikan kepada anak dari kecil, akan menentukan kehidupan agama mereka di kemudian hari

(Daradjat, 1989). Peran orang tua dalam mengajarkan dan menanamkan nilai-nilai agama pada anak sangat besar dan penting. Norma dan nilai diperoleh sejak kecil melalui proses imitasi, identifikasi, asimilasi dan sosialisasi dari orang tua (Sutika, 2017). Terlebih di Indonesia, di mana identitas agama menjadi bagian dari identitas yang dianggap penting. Setiap agama memiliki “circle” masing-masing yang membuat orang yang mendefinisikan dirinya sebagai agama tertentu merasa menjadi bagian dari kelompok agama tersebut yang kemudian menjadi identitas sosial individu tersebut (Herriot dalam Wesselman & DeSouza, 2015). Bagi setiap individu, penting untuk dapat mengklasifikasikan diri sebagai penganut agama tertentu sebagai identitas dirinya. Pembentukan identitas ini dimulai sejak masa remaja (Marcia, 1993). Bagi orang tua yang memiliki perbedaan agama tentu akan menjadi tantangan tersendiri dalam mengajarkan nilai-nilai agama pada anak, terlebih ketika anak menginjak usia remaja. Pada usia remaja, individu akan mengalami konflik baik dalam hal sosial maupun hal-hal yang terkait dengan nilai dalam diri termasuk agama (Day, 2010; Park, 2012; dalam Santrock, 2014).

Pada penelitian sebelumnya, ditemukan bahwa remaja dengan orang tua beda agama mengalami fase di mana dirinya merasa jauh dari orang tua yang memiliki agama yang berbeda. Remaja ingin orang tua memiliki agama yang sama dan ingin merayakan hari raya bersama orang tua. Hal ini kemudian memunculkan perasaan tidak nyaman dengan perbedaan agama orang tua (Sari, 2015). Penelitian lain juga menemukan bahwa remaja dengan orang tua beda agama mengalami kesulitan dalam menjalankan kegiatan keagamaan seperti ibadah. Kesulitan ini muncul karena remaja ragu apakah agama yang dijalaninya sudah benar akibat memiliki orang tua dengan agama yang berbeda (Hamdanah, 2015).

Keraguan yang dialami remaja kemudian memengaruhi pandangannya terhadap identitas dirinya, terutama dalam hal ini identitas agama yang dimilikinya. Dalam penelitian lain yang dilakukan oleh Hanindya, Yuliadi, dan Karyanta (2015), hasil penelitian menunjukan bahwa pendidikan agama sangat penting bagi pembentukan identitas agama pada remaja. Namun, pada keluarga beda agama sering kali pendidikan terkait agama terhambat karena perbedaan agama orang tua. Hal ini kemudian membuat remaja tidak memiliki pondasi yang kuat untuk membentuk identitas agamanya, yang memengaruhi bagaimana remaja tidak dapat mempraktikkan agamanya seperti beribadah di tempat umum seperti teman sebayanya yang lain.

Seorang remaja dalam pembentukan identitasnya dipengaruhi oleh banyak hal, salah satunya adalah orang tua sebagai role model (Marcia, 1993). Namun, ketika orang tua memeluk agama yang berbeda remaja akan mengalami kebingungan yang kemudian membuat remaja memasuki tahapan identity diffusion. Keadaan tersebut berarti remaja memasuki tahapan kebingungan terkait dengan identitasnya dan memutuskan untuk tidak memilih salah satu dari alternatif yang diberikan. Kemungkinan lain yang dapat terjadi pada remaja adalah identity moratorium. Identity moratorium merupakan keadaan ketika remaja masih mempertimbangkan pilihan atau alternatif

yang diberikan dan belum berkomitmen kepada satu alternatif (Marcia, 1993).

Dalam membentuk identitas, seorang individu harus memiliki dua elemen pembentuk identitas diri, yaitu exploration yang merupakan usaha individu dalam mencari informasi dan pemahaman yang mendalam terkait dengan identitas dirinya, serta komitmen yakni upaya individu untuk melaksanakan salah satu dari alternatif yang tersedia (Marcia, 1993). Pembentukan identitas dan proses menghadapi krisis yang dialami oleh individu dipengaruhi oleh banyak hal, terkait dengan judul penelitian ini, yaitu pembentukan identitas agama pada remaja, beberapa hal yang memengaruhi adalah orang tua sebagai role model, pola asuh yang dilakukan oleh orang tua, dan budaya pada lingkungan tempat remaja tersebut tinggal. Orang tua sebagai role model harus dapat memberikan informasi dan contoh terkait dengan pelaksanaan agama dalam kehidupan sehari-hari, jika orang tua gagal dalam memberikan informasi dan contoh maka remaja akan sulit menentukan agama apa yang hendak diambil karena tidak mengerti tentang agama tersebut dan apa saja yang harus dilakukan (Ismail & Hidayatulloh, 2014).

Faktanya, seperti yang diketahui bahwa mayoritas masyarakat di Bali menganut agama Hindu. Studi awal dilakukan oleh peneliti terhadap responden berumur 20 tahun berjenis kelamin laki-laki yang merupakan seorang remaja asal Bali yang memiliki orang tua beragama Hindu dan Islam. Studi tersebut mengungkapkan fakta bahwa terdapat permasalahan yang dialami oleh responden, yaitu kebingungan pada tahap awal mempelajari agama karena responden diarahkan untuk mengikuti agama ayah sesuai dengan kesepakatan awal orang tua, yaitu agama Hindu. Namun, karena responden lebih dekat dengan ibu dibandingkan ayah, sesekali responden mengikuti ibu untuk salat dan meninggalkan sembahyang Hindu (Priskila, 2017). Hal ini terjadi karena ayah tidak benar-benar mengarahkan dan mengawasi kegiatan persembahyangan sehingga responden juga tidak terbiasa dengan kegiatan keagamaan Hindu. Di sisi lain, responden mengatakan bahwa sesungguhnya dirinya lebih suka beragama Hindu dibandingkan Islam. Hal ini disebabkan menurut responden agama Islam memiliki banyak larangan dan aturan. Keinginan responden untuk menyenangkan ibunya memengaruhi responden untuk mencoba menjalankan agama Islam sampai dirinya merasa mandiri terutama secara finansial. Kebingungan yang dialami oleh responden menyebabkan responden merasa kesulitan memilih identitas agama. Selain itu, lokasi tempat tinggal remaja, yaitu di Bali, memengaruhi proses eksplorasi yang dilakukan oleh remaja. Remaja sempat berusaha mempelajari agama Hindu karena mayoritas teman sebayanya di sekolah beragama Hindu dan sering bersembahyang bersama (Priskila, 2017).

Dari paparan kasus pada studi awal dapat disimpulkan bahwa adanya kebingungan remaja dalam memilih agama yang disebabkan perbedaan agama kedua orang tua. Oleh karena itu, perlu diteliti terkait bagaimana gambaran pemilihan identitas agama yang remaja tersebut lakukan dikaji dari kedua elemen yang telah disebutkan, yaitu exploration dan commitment dengan dipengaruhi oleh perbedaan agama orang

tua, budaya yang ada di lingkungan tempat tinggal responden dan lingkungan sosial responden, terutama pada remaja dengan orang tua beda agama dengan spesifikasi beragama Hindu dan Islam. Alasan pemilihan kedua agama tersebut karena agama Hindu sebagai agama mayoritas di Bali dan agama Islam sebagai agama dengan jumlah penganut terbesar di Indonesia, yaitu 80% jumlah penduduk Indonesia.

METODE PENELITIAN

Tipe Penelitian

Penelitian ini menggunakan metode penelitian kualitatif dengan pendekatan fenomenologi. Penelitian kualitatif merupakan penelitian yang menggunakan latar alamiah, dengan maksud memahami fenomena yang terjadi dan dilakukan dengan melibatkan berbagai metode yang ada (Denzin & Lincoln dalam Moleong, 2014). Sejumlah karakteristik penelitian kualitatif yang memiliki kesesuaian dengan permasalahan yang akan diteliti mendasari penggunaan metode penelitian kualitatif untuk memperoleh gambaran tentang pencarian identitas agama pada remaja dengan orang tua beda agama.

Berdasarkan permasalahan yang akan dikaji, penelitian ini menggunakan metode penelitian kualitatif dengan pendekatan fenomenologi. Fenomenologi merupakan pengalaman subjektif atau pengalaman fenomenologikal dari suatu studi tentang kesadaran dan perspektif pokok dari seseorang. Dalam arti yang lebih khusus, istilah ini mengacu pada penelitian terdisiplin tentang kesadaran dari perspektif pertama seseorang (Moleong, 2014). Menurut Creswell (2015), fenomena adalah suatu konsep yang sedang dialami oleh subjek dalam studi yang dapat mencakup konsep psikologis seperti kesedihan, kemarahan, atau cinta. Peneliti fenomenologis harus melakukan epoche atau pengurungan, yaitu meninggalkan asumsi pribadi, sehingga dapat memperoleh esensi yang sebenarnya dari sebuah fenomena.

Responden yang dipilih harus memiliki kriteria berusia 18 sampai 22 tahun (remaja akhir) karena menurut Marcia (1993) pada masa remaja akhir individu harus menetapkan identitasnya untuk mempersiapkan diri menghadapi masa dewasa awal sehingga pada masa ini identitas remaja— termasuk identitas agamanya—akan lebih stabil dan remaja sudah mengambil langkah-langkah konkret dalam mengaplikasikan identitasnya. Selain itu remaja yang menjadi responden dari penelitian ini harus memiliki orang tua beda agama baik yang masih terikat status pernikahan maupun yang sudah bercerai. Penelitian ini berfokus pada remaja dengan orang tua beda agama yang berdomisili di Bali dengan kombinasi agama Hindu-Islam agar dapat dilihat pengaruh lokasi penelitian, yaitu Indonesia (mayoritas penduduk beragama Islam) dan Bali (mayoritas penduduk beragama Hindu) terhadap penentuan identitas remaja. Hal ini karena hasil penelitian pendahuluan yang menunjukkan bahwa remaja melakukan eksplorasi terhadap agama yang dimiliki oleh mayoritas remaja lain di sekitarnya.

Teknik Penggalian Data

Penggalian data dalam penelitian ini dilakukan dengan wawancara dan observasi. Dalam penelitian ini, pengumpulan data menggunakan sumber primer dengan menggali data langsung dari responden yang memiliki karakteristik seperti yang telah ditentukan dalam penelitian. Sugiyono (2014) menyatakan bahwa teknik dalam penggalian dan pengumpulan data dapat dilakukan dalam berbagai sumber, setting dan cara atau teknik. Apabila dilihat dari setting-nya, pengumpulan data dapat dilakukan dalam setting alamiah, di dalam laboratorium dengan metode eksperimen, di sekolah dengan tenaga pendidik, di rumah, diskusi, di jalan dan sebagainya. Pengumpulan data dalam penelitian ini akan dilakukan dalam setting ilmiah, dengan tujuan untuk mendapatkan data yang sebenar-benarnya terkait suatu fenomena serta terhindar dari bias dalam penelitian.

Teknik penggalian data dapat dilakukan dalam bentuk wawancara, observasi, kuesioner, dokumentasi maupun gabungan dari keempatnya (Sugiyono, 2014). Penggalian data di dalam penelitian ini dilakukan dengan menggunakan teknik wawancara mendalam dan observasi yang dicatat ke dalam catatan lapangan (field note) saat melakukan wawancara. Wawancara dilakukan sebanya tiga kali pada setiap responden dan perekaman dilakukan sejak wawancara pertama setelah responden menandatangani informed consent. Pada saat wawancara, interviewer juga mengobservasi dan mencatat hasil observasi. Hasil wawancara dan observasi kemudian didokumentasikan dalam bentuk field note dan verbatim yang selanjutnya diolah dengan theoretical coding.

Kredibilitas Penelitian

Menurut Sugiyono (2014), uji kredibilitas data atau kepercayaan terhadap data hasil penelitian kualitatif dapat dilakukan dengan cara perpanjangan pengamatan, peningkatan ketekunan, triangulasi, analisis kasus negatif, menggunakan bahan referensi, dan mengadakan member check. Dari enam cara uji kredibilitas yang disebutkan, penelitian ini menggunakan beberapa teknik, yaitu: Perpanjangan pengamatan

Perpanjangan pengamatan dilakukan dengan kembali ke lapangan dan melakukan pengamatan serta wawancara dengan sumber data secara berulang kali. Peneliti mengadakan lebih dari satu pertemuan dengan responden sehingga komunikasi yang terjalin antara peneliti dengan responden menjadi makin baik dan mampu meningkatkan keterbukaan serta kepercayaan responden terhadap peneliti.

Peningkatan ketekunan

Peningkatan ketekunan merupakan pengamatan yang dilakukan secara lebih cermat dan berkesinambungan dengan membaca berbagai referensi buku maupun hasil penelitian atau dokumentasi yang terkait dengan temuan yang diteliti. Dengan cara tersebut maka kepastian data serta urutan peristiwa akan dapat direkam secara pasti dan sistematis. Dalam penelitian ini, peneliti mengumpulkan data-data yang relevan dari berbagai referensi, seperti jurnal-jurnal, buku, dan literatur ilmiah untuk melengkapi dasar teori yang akan digunakan peneliti dalam menganalisis data di lapangan. Jurnal, buku, maupun literatur ilmiah digunakan oleh peneliti sebagai acuan dalam membuat penelitian ini.

Triangulasi

Triangulasi dalam pengujian kredibilitas merupakan pengecekan data dari berbagai sumber dengan berbagai cara dan waktu melalui triangulasi sumber dan triangulasi teknik pengumpulan data. Dalam triangulasi, biasanya melibatkan bukti penguat dari beragam sumber yang berbeda untuk menerangkan tema atau perspektif (Creswell, 2015). Setelah melakukan analisis terhadap hasil wawancara, dalam penelitian ini akan dilakukan cross check dengan mendiskusikan hasil analisis tersebut dengan responden yang bersangkutan. Selain itu, penelitian ini juga akan menggali informasi melalui sejumlah informan yang merupakan significant others dari masing-masing responden. Data yang diperoleh dari berbagai sumber akan dikategorisasikan berdasarkan adanya pandangan yang sama, pandangan yang berbeda, serta pandangan-pandangan yang spesifik dari berbagai sumber tersebut.

Penelitian ini juga akan dilakukan triangulasi pengamat dengan melibatkan pembimbing yang akan ikut serta memeriksa hasil data dan memberikan masukan terhadap penelitian ini guna kesempurnaan hasil penelitian. Creswell (2015) mengatakan bahwa triangulasi data dapat dilakukan menggunakan ulasan dan tanya jawab dengan teman sejawat. Ulasan dan tanya jawab dengan sejawat menjadi pemeriksaan eksternal terhadap proses riset tersebut (Ely et al., Erlandson et al., Glense & Peshkin, Lincoln & Guba, Merriam dalam Creswell, 2015). Rekan tanya jawab akan membantu peneliti untuk tetap jujur, mengajukan pertanyaan yang sulit tentang metode, makna dan penafsiran serta memberi kesempatan kepada peneliti untuk merasakan keharuan dengan simpatik mendengarkan perasaan dari peneliti (Lincoln & Guba dalam Creswell, 2015).

Bahan referensi

Peneliti mengumpulkan bahan referensi sebagai pendukung untuk membuktikan data yang telah ditemukan oleh peneliti. Bahan referensi dapat berupa rekaman wawancara, foto, atau hasil alat perekam lainnya. Peneliti akan menggunakan alat perekam untuk membantu penyimpanan data audio sebagai hasil wawancara dengan responden.

Mengadakan member check

Peneliti akan melakukan proses pengecekan data yang diperoleh kepada pemberi data untuk mengetahui seberapa jauh data yang diperoleh sesuai dengan apa yang diberikan oleh pemberi data. Member check akan dilakukan dengan memberikan hasil analisis data kepada responden untuk memeriksa kesesuaian informasi responden dengan analisis data yang dihasilkan.

Isu Etik

Pada setiap penelitian, terdapat isu-isu etis yang harus diperhatikan. Sering kali isu etis muncul pada tahapan penelitian yang mencakup tema atau topik, bentuk penyusunan desain penelitian, proses pengumpulan data, hasil analisis dan interpretasi, serta pelaporan dan publikasi. Dalam penelitian ini, isu-isu etis yang diperhatikan adalah penggunaan kontrak sosial berupa informed consent (formulir izin tertulis) yang disepakati oleh kedua belah pihak, menjaga privasi responden, dan tidak melakukan hal-hal yang membuat responden tidak nyaman atau merasa dirugikan. Creswell (2015) menyatakan

bahwa seorang peneliti melindungi kerahasiaan identitas diri partisipan misalnya dengan menggunakan nama samaran. Selanjutnya, Creswell (2015) mengungkapkan bahwa untuk mendapatkan dukungan dari para partisipan, seorang peneliti harus menyampaikan kepada partisipan bahwa mereka sedang terlibat di dalam studi, menjelaskan tujuan studi, dan tidak berbohong tentang watak dari studi tersebut.

Hal-hal tersebut dilakukan untuk mengantisipasi terjadinya konsekuensi negatif dalam penelitian atau mencegah adanya perlakuan-perlakuan yang dirahasiakan yang dapat merugikan responden. Dalam informed consent dalam penelitian ini, dijelaskan deskripsi dan prosedur penelitian, kemungkinan-kemungkinan yang dapat terjadi selama proses penelitian serta hak-hak responden penelitian selama penelitian ini berlangsung. Menurut Sarantakos (dalam Creswell, 2015), elemen-elemen dalam formulir izin tertulis tersebut dapat meliputi beberapa informasi:

  • 1.  Informasi mengenai peneliti

  • 2.  Informasi mengenai institusi yang mensponsori

  • 3.    Informasi mengenai prosedur-prosedur pemilihan partisipan

  • 4.    Informasi mengenai tujuan penelitian

  • 5.    Informasi mengenai keuntungan-keuntungan bagi partisipan

  • 6.    Informasi mengenai tingkatan dan jenis keterlibatan partisipan

  • 7.    Notation of risks bagi partisipan

  • 8.    Jaminan kerahasiaan bagi partisipan

  • 9.    Jaminan bahwa partisipan dapat mundur kapan saja

  • 10.    Klausul nama-nama orang yang dapat dihubungi jika ada pertanyaan.

Topik yang diangkat merupakan topik yang cukup sensitif karena terkait dengan agama sehingga peneliti harus menyampaikan bahwa identitas responden akan dirahasiakan. Ketika penelitian telah selesai dilakukan, hasil penelitian dapat diberikan kepada responden jika dibutuhkan sesuai dengan kesepakatan awal responden dengan peneliti.

HASIL PENELITIAN

Teknik analisis data yang dilakukan dalam penelitian ini adalah theoretical coding. Theoretical coding terdiri atas tiga proses, yaitu open coding (pengkodean terbuka), axial coding (pengkodean aksial), dan selective coding (pengkodean terpilih). Open coding melibatkan pengambilan data dan pengelompokannya menjadi kategori informasi (Strauss & Corbin dalam Creswell, 2015). Hasil dari penelitian ini dibagi ke dalam empat bagian, yaitu pandangan remaja terhadap orang tua, keadaan yang dialami remaja dengan orang tua beda agama, faktor-faktor yang memengaruhi pemilihan agama, tindakan untuk mengatasi permasalahan dan keadaan remaja setelah tindakan dilakukan.

Kategori 1. Pandangan remaja terhadap orang tua

Orang tua merupakan orang pertama yang membimbing tingkah laku dengan bereaksi dengan menerima, menyetujui, membenarkan, menolak, atau melarang anak. Orang tua kemudian memberikan nilai terhadap tingkah laku anak yang selanjutnya menjadi dasar terbentuknya norma-norma tentang

apa yang baik dan buruk, apa yang boleh atau tidak boleh dalam diri anak. Hal tersebut disebut juga hati nurani di mana merupakan kewajiban orang tua untuk mengembangkan hati nurani yang kuat dalam diri anak (Mardiyah, 2015).

Bagi orang tua yang memiliki perbedaan agama tentu akan menjadi tantangan tersendiri dalam mengajarkan nilai-nilai agama pada anak. Terlebih ketika anak menginjak usia remaja di mana anak remaja mengalami banyak perubahan dari fisik hingga lingkungan sosialnya. Perubahan ini menimbulkan ketidakstabilan pada diri remaja yang kemudian memunculkan konflik pada remaja. Coakley (dalam Guerney et al., 1984) menggambarkan bahwa masa remaja adalah periode “badai dan stres“, yang berarti masa remaja menjadi masa yang paling membingungkan dalam fase perkembangan ketika menghadapi kehidupan baik bagi remaja maupun bagi orang tua.

Berdasarkan penelitian, salah satu faktor munculnya permasalahan yang diakibatkan oleh perbedaan agama orang tua adalah ketika orang tua tidak memberikan bimbingan agama kepada responden. Harumi (2015) mengungkapkan orang tua yang tidak memberikan penjelasan mengenai perbedaan agama pada masa remaja dan tidak membimbing remaja terkait agama, membuat remaja mengalami kebingungan terutama terhadap identitas dirinya. Perbedaan agama orang tua menyebabkan konsekuensi jangka panjang dari sisi psikologis karena ada banyak tantangan yang dihadapi oleh keluarga, di antaranya konflik antar orang tua (Blood, 1969).

Berdasarkan informasi yang didapatkan dari responden terkait nilai-nilai dalam agama Islam dan Hindu, data yang didapatkan menunjukkan bahwa perbedaan antara agama tersebut sangat besar dan menimbulkan konflik antar kedua agama tersebut di Indonesia. Salah satu perbedaan yang mendasar adalah agama Islam dianggap sebagai agama yang dikaitkan dengan peraturan yang ketat dan hanya memiliki satu Tuhan yang diakui dalam agamanya sedangkan agama Hindu mengajarkan bahwa ada banyak manifestasi dari Tuhan. Hal ini juga dikemukakan oleh Wani (2013) bahwa perbedaan konsep Tuhan pada agama Hindu dan Islam adalah bahwa agama Islam merupakan agama yang menganut konsep monoteisme sedangkan agama Hindu menganut paham panteisme dan henoteisme. Panteisme adalah pemahaman bahwa ada satu Tuhan yang memiliki wujud yang kekal dan juga hadir dalam berbagai bentuk dimanapun. Henoteisme meyakini bahwa Tuhan merupakan pemimpin tertinggi tetapi juga ada wujud-wujud tuhan lain yang lebih kecil kuasanya.

Kategori 2. Keadaan yang dialami remaja

Responden penelitian mengungkapkan salah satu hal positif yang dialami sebagai akibat dari perbedaan agama orang tua adalah responden merasa ada kebanggaan tersendiri yang dirasakan oleh responden. Kebanggaan ini dirasakan ketika mendapatkan pujian dari lingkungan responden seperti teman-teman dekat responden yang mengetahui tentang perbedaan agama orang tua responden. Selain itu, perasaan bangga yang dirasakan responden datang dari pemikiran responden bahwa keluarganya merupakan keluarga istimewa. Menurut responden, keluarga responden tetap bisa berjalan dengan baik

meskipun menghadapi berbagai konflik yang bersumber dari perbedaan agama. Responden juga menambahkan, keistimewaan ini ada karena di Indonesia diakui enam agama, tetapi sering terjadi perselisihan antarkelompok yang mengatasnamakan agama, tetapi keluarga responden dapat tetap bertahan dan menurut responden menjadi simbol persatuan Indonesia.

Hal negatif pertama yang responden hadapi sebagai akibat dari perbedaan agama orang tua responden adalah responden diperebutkan oleh kedua orang tuanya dalam hal memeluk agama. Budaya masyarakat Hindu Bali menganut budaya patrilineal. Keturunan laki-laki sangat dianggap penting oleh setiap pasangan suami-istri karena pada anak laki-laki diberikan tanggung jawab menjadi penerus generasi dan menggantikan kedudukan ayahnya di dalam masyarakat jika telah menikah (Sudantra, 2015). Budaya tersebut kemudian membuat ayah dari responden laki-laki untuk mengarahkan responden agar menganut agama Hindu, tetapi hal tersebut tidak menghentikan ibu responden untuk mengajak responden mengikuti agama yang dianutnya yaitu Islam dengan alasan bahwa ibu responden dapat mengajarkan agama dengan lebih baik kepada responden dibanding ayahnya. Hal ini juga dialami oleh responden perempuan, di mana responden penelitian perempuan diajak oleh ibu responden untuk masuk agama Islam, ditambah lagi keluarga besar ibu responden ikut membujuk responden dengan mengatakan bahwa ketika ibu responden meninggal menurut aturan agama hanya anak perempuan yang boleh memandikan jasad mendiang ibu, dan anak perempuan tersebut harus beragama Islam sehingga responden harus mengikuti agama ibu untuk bisa memenuhi aturan tersebut. Sama seperti yang terjadi pada responden laki-laki, ayah responden perempuan juga tidak serta merta membiarkan anaknya menganut agama Islam, tetapi perbedaannya ayah responden perempuan tidak terlalu banyak mengarahkan seperti ibu responden terhadap anak laki-lakinya. Hal ini biasanya kemudian mengarah pada pertengkaran rumah tangga.

Kategori 3. Faktor yang memengaruhi proses pemilihan agama

Bimbingan dari orang tua dan peran orang tua sebagai panutan dalam hal keagamaan sangat penting karena konsep agama yang cukup abstrak dan tidak mungkin hanya didapatkan dari kelas agama di sekolah (Bridges, 2002). Tidak hanya bimbingan, orang tua juga dapat memengaruhi responden dari kedekatan dengan responden. Penelitian ini menemukan bahwa makin dekat responden dengan salah satu orang tua, makin tinggi kemungkinan responden untuk mengikuti agamanya. Penelitian ini juga menemukan, pada remaja dengan orang tua beda agama yang sudah bercerai, tempat tinggal responden juga memengaruhi keputusan pemilihan agamanya. Responden akan cenderung mengikuti agama orang tua yang tinggal bersama dengan responden.

Ketika hubungan dengan orang tua tidak baik, tidak mendapat bimbingan yang cukup atau bahkan tidak tinggal bersama dengan orang tua, responden akan mencari sumber informasi lain yang dapat responden andalkan terkait agama (Upreti, 2017). Dalam penelitian ini, sumber yang dimaksud adalah pasangan responden. Responden mengikuti agama yang dianut

oleh pasangan responden karena merasa bahwa orang tua responden tidak dapat memenuhi kebutuhan akan informasi yang dimiliki oleh responden. Pasangan responden dianggap sebagai “kestabilan” yang diinginkan oleh responden sehingga memutuskan untuk mempelajari agama yang dianut oleh pasangan responden tersebut. Selain hal-hal yang telah disebutkan di atas, terdapat hal lain yang terkait dengan budaya Hindu Bali yang memengaruhi responden dalam menentukan identitas agamanya, yakni kasta yang dimiliki oleh responden. Kasta dianggap sebagai bagian dari identitas yang penting dalam kehidupan masyarakat Bali (Suastika, 2016). Responden penelitian merasa bertanggungjawab untuk menganut agama Hindu karena memiliki kasta yang tinggi.

Membicarakan agama tentu akan dikaitkan dengan iman atau keyakinan. Dalam hal ini, keyakinan menjadi salah satu faktor yang memengaruhi responden dalam pemilihan identitas agamanya. Responden penelitian mengaku sempat menganut agama lain selain agama yang saat ini dianutnya. Pada saat itu, responden merasa bersalah dan tidak bisa berhenti menangis. Responden merasa bahwa dirinya sudah ditetapkan harus menganut agama tertentu. Responden meyakini hal tersebut merupakan leluhur responden yang melarang responden untuk meninggalkan agamanya. Selain itu, responden juga merasa tidak ingin mempermainkan hal yang suci seperti agama dengan berpindah-pindah sesukanya, sehingga responden merasa harus segera mengambil keputusan dan berkomitmen penuh pada keputusan tersebut.

Kategori 4. Mengatasi permasalahan yang dialami

Sebagai tindakan untuk mengatasi permasalahan yang dihadapinya, responden melakukan beberapa hal. Tanggapan responden dibagi menjadi dua bagian, yaitu terhadap perbedaan agama dalam keluarga dan terhadap respons lingkungan dan keluarga besar responden. Hal pertama yang responden lakukan adalah salah satu bentuk dengan menerima perbedaan agama orang tua. Responden berusaha untuk menerima bahwa kedua orang tuanya memiliki perbedaan agama karena kedua orang tua memiliki alasan yang kuat untuk menikah berbeda agama. Ketika responden menerima hal tersebut responden mengaku dapat lebih menghargai perbedaan agama orang tua maupun perbedaan agama yang ada di lingkungan sekitarnya. Hal ini sesuai dengan yang diungkapkan oleh Taylor (dalam Yusuf & Nurihsan, 2006) bahwa penilaian positif mengenai kejadian yang menekan akan mempengaruhi respons koping individu. Dengan menerima perbedaan agama orang tua, remaja lebih memiliki pandangan yang baik terkait kedua agama dan muncul rasa menghargai terhadap keputusan orang tua serta kualitas hidup yang lebih baik untuk remaja yang sangat penting untuk dimiliki oleh remaja dalan menjalankan tugas perkembangannya yang penuh konflik (Calvina & Yusuf, 2015).

Untuk mengatasi permasalahan terkait kurangnya pengetahuan responden dalam hal persembahyangan, responden mencari sumber informasi yang lain, yaitu keluarga besar dan lingkungan sekitarnya. Pencarian identitas pada remaja melibatkan dua proses: eksplorasi dan komitmen. Eksplorasi merupakan suatu aktivitas yang dilakukan untuk menggali dan mencari informasi atau alternatif yang sebanyak-banyaknya

dan mempunyai hubungan dengan kepentingan di masa depan. Berbagai informasi dan alternatif tersebut selanjutnya dibandingkan di antara satu dengan yang lain, selanjutnya akan di pilih alternatif yang dipandang paling memberikan keuntungan dan jaminan masa depan yang lebih baik. Pencarian informasi tersebut dapat dilakukan dengan membaca berbagai sumber (buku, koran, majalah, atau media massa yang lain), melakukan pengamatan terhadap aktivitas kehidupan yang berhubungan dengannya seperti orang tua, guru, orang yang dianggap penting, dan sebagainya. Aktivitas eksplorasi dapat pula dilakukan dengan menanyakan kepada orang yang telah aktif secara langsung dalam suatu jenis dominan kehidupan tertentu (Marcia, 1993). Pencarian informasi terkait agama merupakan salah satu usaha responden mencari identitasnya, hal ini masuk ke dalam tahapan eksplorasi.

Selain mencari informasi dan belajar secara otodidak, responden penelitian juga melakukan pencarian informasi melalui guru agama. Responden mencari guru agama sebagai pengganti dari orang tua yang dapat memberikan informasi secara akurat kepada responden. Kekuatan eksplorasi remaja juga dapat dilihat dari seberapa jauh mengarahkan seluruh aktivitasnya untuk menggali informasi yang diperlukan bagi pembentukan identitas diri (Purwadi, 2016). Responden penelitian juga melakukan eksplorasi dengan melakukan perbandingan antar agama yang ingin dipelajari responden. Responden penelitian percaya bahwa permasalahan yang muncul baik dalam keluarga dan di lingkungan responden terkait dengan agama bersumber dari hubungan antar keluarga inti yang tidak baik sehingga tidak bisa saling membantu dalam hal mengatasi permasalahan keluarga bersama. Keluarga yang bermasalah sering kali bersumber pada pemahaman tentang arti penting dari komunikasi yang salah sehingga menjadi tertutup satu sama lain (Goldenberg, 2008). Oleh karena itu, responden berusaha untuk membuat keluarga responden menjadi keluarga yang lebih terbuka satu sama lain dan belajar menyampaikan pendapat dengan lebih baik.

Tindakan yang diambil responden selanjutnya menurut hasil penelitian ini adalah mengatasi keadaan negatif yang dihadapi dalam kehidupannya yang berkaitan dengan perbedaan agama orang tua responden adalah dengan selektif merespons sikap atau perilaku keluarga besar dan lingkungan responden. Responden tidak ingin menanggapi semua perilaku dan sikap negatif yang ditujukan kepada keluarga responden karena hal tersebut menurut responden dapat menimbulkan permasalahan bagi diri responden. Selain itu cara lain yang dilakukan responden adalah dengan menghindari pertemuan dengan keluarga besarnya. Hal yang dilakukan responden di sini merupakan salah satu bentuk coping yaitu emotion-focused coping di mana responden berfokus untuk mengatasi permasalahan dengan berfokus pada emosi yang dirasakan responden. Emotion-focused coping merupakan usaha seseorang untuk mengatur emosi mereka ketika menghadapi stres dengan berusaha mengubah perasaan atau mempersepsi masalah (Folkman & Moskowitz dalam Feldman, 2012). Individu yang memiliki kepribadian introver akan memiliki kecenderungan untuk menggunakan coping yang berfokus pada emosi memendam sendiri maslah yang dihadapi dengan

melakukan rasionalisasi atau mencari pandangan religius dengan cara berdoa terhadap peristiwa yang terjadi (Sari, 2015).

HASIL PENELITIAN

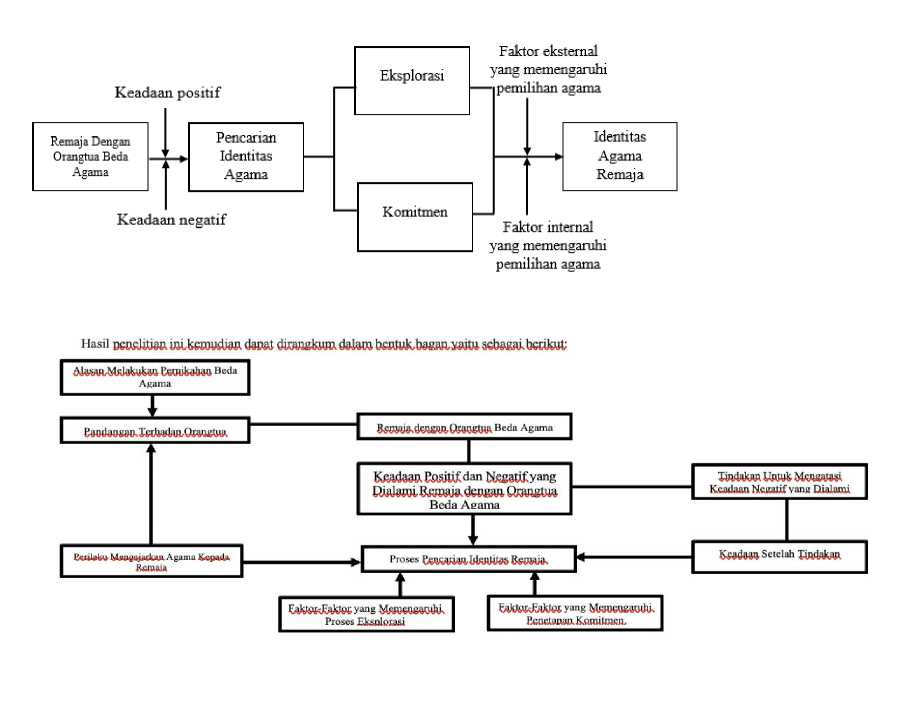
Kerangka hasil penelitian dapat dilihat pada gambar 1 (terlampir).

PEMBAHASAN DAN KESIMPULAN

Berdasarkan penelitian yang telah dilakukan, didapatkan gambaran mengenai pencarian identitas agama responden yang dapat dijelaskan dalam dua aspek, yakni exploration dan commitment. Individu akan melalui dua fase pembentukan identitas diri yaitu exploration yang merupakan usaha individu dalam mencari informasi dan pemahaman yang mendalam terkait dengan identitas dirinya, serta commitment yang adalah upaya individu untuk melaksanakan salah satu dari alternatif yang tersedia (Marcia, 1993). Kedua elemen pembentukan identitas diri akan dijelaskan sebagai berikut:

Elemen pembentuk identitas diri yang pertama, yaitu exploration yang merupakan usaha individu dalam mencari informasi dan pemahaman yang mendalam terkait dengan identitas dirinya (Marcia, 1993). Berdasarkan teori Erikson bahwa pada masa remaja individu mulai mengeksplorasi, mempertanyakan dan menjelaskan nilai dan fakta yang sebelumnya sudah ditetapkan, maka begitu pula pada nilai agama yang telah diberikan oleh keluarga dan budaya di sekitar remaja (Sukumaran, 2010). Tahap eksplorasi yang akan dibahas adalah tahapan eksplorasi pada remaja akhir karena pada tahap ini remaja dianggap sudah lebih memahami tugas dan kebutuhannya untuk menghadapi adulthood. Tahap eksplorasi memiliki empat unsur, dalam penelitian ini ditemukan beberapa tindakan eksplorasi yang dilakukan responden yang akan dijelaskan dalam tiap unsur sebagai berikut:

Penguasaan pengetahuan

Pada tahap eksplorasi individu dianggap memiliki kemampuan untuk menilai secara akurat kebutuhan dan kemampuan individu. Pada penelitian yang telah dilakukan responden penelitian mengetahui bahwa responden memiliki pengetahuan terkait agama yang cukup luas, tetapi responden merasa masih membutuhkan bimbingan terutama persiapan dan pelaksanaan persembahyangan.

Kegiatan yang diarahkan untuk memperoleh informasi

Hasil penelitian menunjukkan adanya kegiatan yang dilakukan responden dalam rangka memperoleh informasi terkait agama. Kegiatan yang dimaksud dalam hal unsur ini harus merupakan inisiatif dari responden sendiri bukan karena suruhan orang lain. Contoh inisiatif yang dilakukan responden adalah bertanya kepada sumber yang responden dapat andalkan terkait dengan pembuatan perlengkapan sembahyang dan mencari guru agama untuk membantu responden memahami agama pilihannya. Selain itu, pencarian informasi yang dimaksud dalam unsur ini juga harus dilakukan secara mendalam. Seperti contoh yang sudah disebutkan sebelumnya, bahwa responden mencari guru agama untuk memiliki pemahaman yang lebih baik terhadap agama. Responden juga sempat mengambil kelas di rumah peribadatan untuk

mempelajari agama yang ingin dianutnya. Beberapa hal tersebut merupakan contoh kegiatan pencarian informasi yang dilakukan oleh responden penelitian.

Mempertimbangkan alternatif elemen identitas yang ada Pada masa remaja akhir, keinginan responden untuk mengeksplorasi pilihannya makin tinggi. Hal ini disebabkan responden sudah makin dekat dengan adulthood di mana responden harus sudah memiliki  identitas  yang  dapat

membantunya melewati kehidupan (Marcia, 1993). Oleh

karena itu, responden penelitian kemudian mulai membandingkan informasi yang didapatkan dari kegiatan mencari informasi yang dilakukan. Contohnya pada saat responden mengikuti kegiatan gereja bersama dengan pasangannya dan sembahyang Hindu di rumah dan di kampus responden. Responden yang merasa sedang bermasalah di rumah mendapatkan ketenangan ketika mendengar khotbah di gereja. Di sisi lain, responden juga merasa bertanggung jawab untuk menganut agama Hindu karena kasta yang dimilikinya. Responden berusaha untuk tetap mengikuti keduanya dan mengambil sisi baik dari kedua pilihan tersebut.

Keinginan untuk membuat keputusan secepatnya

Semua informasi yang diperoleh responden dari proses eksplorasi mengarah pada satu hal, yakni mendapatkan keputusan. Responden yang melakukan eksplorasi pasti memiliki keinginan untuk memperoleh keputusan secepatnya sebagai bekal untuk menghadapi kehidupan tahap dewasa awal yang sudah makin dekat. Hal yang diperlukan untuk membentuk identitas sebagai seorang dewasa awal seperti ideologi, agama, pilihan karir, dan bahkan kehidupan interpersonal akan ditetapkan oleh individu pada tahapan ini (Marcia, 1993). Pada penelitian ini, responden menunjukkan keinginan untuk menentukan secepatnya identitas agama yang ingin dianut dengan alasan masing-masing. Secara general, responden penelitian sudah mengambil keputusan untuk menganut agamanya masing-masing dan masuk pada tahap commitment.

Elemen pembentuk identitas diri berikutnya adalah commitment yang merupakan upaya individu untuk melaksanakan salah satu dari alternatif yang tersedia. Seorang remaja harus menentukan commitment agama yang akan dianutnya. Orang tua sebagai role model harus dapat memberikan informasi dan contoh terkait dengan pelaksanaan agama dalam kehidupan sehari-hari, jika orang tua gagal dalam memberikan informasi dan contoh maka remaja akan sulit menentukan agama apa yang hendak diambil karena tidak mengerti tentang agama tersebut dan apa saja yang harus dilakukan (Ismail & Hidayatulloh, 2014). Kesulitan yang dialami remaja akan memengaruhi keputusan yang harus diambilnya dalam tahapan komitmen. Tahap komitmen memiliki enam unsur, dalam penelitian ini ditemukan tiga unsur. Hasil penelitian ini akan dijelaskan per unsur sebagai berikut:

Kegiatan yang diarahkan untuk melaksanakan elemen identitas yang telah dipilih

Responden penelitian menyatakan bahwa dirinya mencoba untuk melakukan kegiatan persembahyangan setiap hari sesuai dengan peraturan agamanya. Untuk memenuhi unsur ini, responden harus benar-benar melakukan kegiatan keagamaan yang observable. Berdasarkan hasil wawancara dengan

significant others, responden penelitian menunjukkan perilaku menjalankan kewajiban agama yang harus dilakukan meskipun belum maksimal.

Suasana emosi

Suasana emosi yang dimaksud adalah keadaan emosional responden dari identitas agama yang telah dipilihnya. Menurut Marcia (1993), terdapat empat kemungkinan emosi yang dimiliki oleh remaja pada tahap ini, yakni inflexible selfrighteousness, struggling intense, breezy insouciance dan sad and wistful. Keempat keadaan emosional ini berhubungan dengan tahapan keputusan terkait dengan identitas yang sedang dialami responden. Namun, dalam penelitian ini responden mengalami suasana emosi breezy insouciance (rileks dan tenang) dengan pilihan agamanya, tetapi dapat juga mengalami sad and wistful (sedih dan merasa rindu). Ketenangan yang dialami responden dialami pada saat sehabis melakukan kegiatan keagamaan, responden merasakan kenyamanan dan merasa bahwa responden telah mengambil keputusan yang tepat untuk memilih identitas agamanya tersebut. Pada lain waktu, responden merasa sedih karena ketidakmampuan responden melakukan ritual keagamaan karena kurangnya pengetahuan yang dimiliki responden terkait ritual tersebut. Selain itu perasaan rindu muncul ketika responden mengingat pengalaman menyenangkan yang responden alami ketika mengeksplorasi pilihan agama yang lain.

Identifikasi pada significant other

Pada masa remaja akhir, peran significant other sudah makin realistis. Role model yang dimiliki oleh remaja dilihat sebagai contoh pilihan karir yang diinginkan remaja, sosok yang dapat mengajarkan paham ideologis yang ideal kepada remaja dan validator keputusan yang ingin diambil remaja (Marcia, 1993). Responden penelitian ini menjadikan sosok significant other sebagai penyedia identitas yang ingin dimiliki oleh responden. Menurut Marcia (1993) makin sedikit responden melakukan eksplorasi maka makin banyak responden membutuhkan bantuan dari significant other, bahkan tak jarang responden benar-benar ingin menjadi seperti significant other sepenuhnya. Sebaliknya, jika responden telah melakukan eksplorasi yang mendalam, responden akan memiliki pendapat tersendiri tentang identitas yang ingin dimiliki dengan beberapa hal yang diadaptasi dari pandangan terhadap significant other yang dimiliki responden.

Dalam penelitian ini responden membentuk identitas sesuai dengan pengalaman eksplorasi yang dilakukannya ditambah pengaruh significant other yang dimilikinya. Kelima responden menunjukkan adanya adaptasi terhadap pengalamannya dengan significant other dan juga pendapat responden sendiri yang didapatkan dari eksplorasi yang dilakukan sebelumnya. Contohnya responden mengikuti kebiasaan orang tuanya untuk tidak membeli banten yang terlalu mahal dan besar untuk hari raya karena dianggap membuang uang. Responden mengikuti pemahaman yang dimiliki oleh orang tua responden bahwa yang diutamakan dalam melaksanaan kegiatan persembahyangan adalah niat bukan barangnya. Namun, responden menyampaikan ketidaksetujuannya dengan perilaku orang tua responden yang jarang sembahyang. Responden berpendapat bahwa setiap hari harus tetap sembahyang sebagai wujud rasa terima kasih

kepada Tuhan.

DAFTAR PUSTAKA

Amna, R. R., Wasino, W., & Suhandini, P. (2016). Pernikahan beda agama dan implikasinya terhadap pola asuh anak. Journal of Educational Social Studies, 5(1), 84-88.

Astana, K. (2018). Kedudukan anak angkat dalam hukum waris adat Bali (Skripsi). Fakultas Hukum Universitas Lampung.

Aziz, S. A. (2010). Penjelasan Inti Ajaran Islam. Jakarta: Pustaka Arafah.

Badan Pembinaan Hukum Nasional. (2011). Pengkajian hukum tentang perkawinan beda agama (Perbandingan beberapa        negara).        Retrieved        from:

https://www.bphn.go.id/data/documents/pkj-2011-2.pdf

Badan Pusat Statistik. (2010). Sensus penduduk 2010. Retrieved from: https://sp2010.bps.go.id/index.php

Bira, S. D. G. (2015). Perbedaan tingkat religiusitas remaja akhir dari orang tua yang beda agama dan orang tua yang tidak beda agama (Doctoral dissertation, Program Studi Psikologi FPSI-UKSW).

Blood, R. (1969). Marriage (2nd ed.). New York: The Free Press.

Bridges, L. J., & Moore, K. A. (2002). Religious involvement and children's well-being: What research tells us (and what it doesn't). Child Trends Research Brief.

Burns. (1993). Konsep diri: Teori, pengukuran, perkembangan dan perilaku. Jakarta: Penerbit Arcan.

Calvina, C., & Yusuf, E. A. (2015). Konflik pemilihan agama pada remaja dari perkawinan beda agama. Predicara, 2(1). Retrieved                                         from:

https://jurnal.usu.ac.id/index.php/predicara/article/view/386 8/1804

Cintiawati, N., & Naimah, T. (2015). Identitas diri pada remaja dari keluarga berbeda agama (Studi fenomenologi pada remaja dari keluarga dengan latar belakang agama yang berbeda). SAINTEKS, 12(2). Retrieved from: http://jurnalnasional.ump.ac.id/index.php/SAINTEKS/articl e/view/1549/1328

Cline, A. (2017). Religion 101: examining the nature of religion and religious beliefs. Retrieved from: https://www.thoughtco.com/examining-the-nature-of-religion-248164

Cox, D., & Fafchamps, M. (2007). Extended family and kinship networks: economic insights and evolutionary directions. Handbook of development economics, 4, 37113784.

Creswell, J.  W. (2015). 30 essential skills for the qualitative

researcher. Sage Publications.

Daradjat, Z. (1989). Ilmu jiwa agama. Bandung: Penerbit Bulan Bintang.

Duvall, E. R. M., & Miller, B. C. (1985). Marriage and family development. New York, NY: Harper & Row.

Eoh, O. S. (1996). Perkawinan antar agama dalam teori dan praktek. Jakarta: Srigunting.

Erikson, E. H. (1968). Youth: Identity and crisis. New York, NY: WW Norton & Co. doi:10.1002/yd.29

Feldman, R. S. (2012). Pengantar psikologi. Jakarta: Salemba Humanika.

Goldenberg, H., & Goldenberg, I. (2012). Family therapy: An

overview. San Francisco: Cengage learning.

Guerney, L., Arthur, J., Lerner, R. M., & Galambos, N. L. (1984). Adolescent social relationships. Experiencing adolescents: A sourcebook for parents, teachers, and teens. New York: Garland

Gračanin, A., Bylsma, L. M., & Vingerhoets, A. J. J. M. (2017). The communicative and social functions of human crying. In J.-M. Fernández-Dols & J. A. Russell (Eds.), Oxford series in social cognition and social neuroscience. The science of facial expression (p. 217–233). Oxford University Press.

Hamdanah, H. (2014). Problematika anak menjalankan ibadah dalam keluarga multi agama di kota Palangka Raya. Al-Tahrir: Jurnal Pemikiran Islam, 14(2), 381-405

Hanindya, A., Yuliadi, I., & Karyanta, N. A. (2015). Studi kasus konflik beragama pada anak yang berasal dari keluarga beda agama. Jurnal Ilmiah Psikologi Candrajiwa, 3(3).

Harumi, B. P. Y., & Marheni, A. (2015). Studi kasus konflik memilih agama pada remaja dengan orang tua yang berbeda agama. Jurnal Psikologi Udayana,4(1), 25-30.

Ismail, S. M., & Hidayatulloh, M. A. (2014). Learning to live together: Penanaman karakter pada anak usia dini di lembaga paud islam. Al-Ulum, 14(1), 229-246.

Istikmaliya, N. (2018). Keharmonisan keluarga beda agama perspektif teori kebutuhan Abraham Maslow: Studi di Desa Pekraman    Pedungan    Kecamatan    Denpasar

Selatan (Doctoral dissertation, Universitas Islam Negeri Maulana    Malik    Ibrahim).    Retrieved    from:

http://etheses.uin-malang.ac.id/12178/

Jalaludin. (2002). Psikologi agama. Jakarta: Raja Grafindo Persada.

Lamandasa, F.R. (2016). Penegakkan hukum. Jakarta: Penerbit Arcan.

Marcia, J. E. (1993). The ego identity status approach to ego identity. In Ego identity (pp. 3-21). New York, NY: Springer.

Mardiyah, M. (2015). Peran orang tua dalam pendidikan agama terhadap pembentukan kepribadian anak. Jurnal Kependidikan, 3(2), 109-122.

Moleong, J. (2014). Metodologi penelitian kualitatif. Bandung: Remaja Rosdakarya.

Novitasari, E. (2019). Pengaruh perkawinan lintas agama terhadap problem psikologis dan perkembangan keagamaan anak pada keluarga lintas agama di Surabaya (Doctoral dissertation, UIN Sunan Ampel Surabaya). Retrieved from: http://digilib.uinsby.ac.id/31069/3/Ely%20Novitasari_E922 15027.pdf

Pratiwi, I. (2015). Pernikahan pasangan beda agama (Doctoral dissertation,  Universitas Muhammadiyah Surakarta).

Retrieved                                          from:

http://eprints.ums.ac.id/31792/1/02._Naskah_Publikasi.pdf

Priskila, D (2017). Permasalahan Remaja dengan Orang tua Beda Agama di Bali. (Unpublished).

Purwadi, P. (2012). Peroses pembentukan identitas diri remaja. Humanitas: Jurnal Psikologi Indonesia, 1(1).

Saefudin, A., & Widyawati, A. (2019). Pola asuh inklusif keluarga seagama dan beda agama: Sebuah model pendidikan toleransi  di  Desa  Bondo Jepara. NUANSA: Jurnal

Penelitian Ilmu Sosial dan Keagamaan Islam, 16(2), 123137.

Santrock, J. W. (2014). Essentials of life-span development. Boston, MA: McGraw-Hill.

Saputri, S. E. L. Y. (2018). Penerapan nilai-nilai harmonisasi keluarga beda agama (Studi keluarga beda agama di Dusun Ngrandu, Desa Karangbangun, Kecamatan Jumapolo, Kabupaten Karanganyar) (Doctoral dissertation, IAIN Surakarta).

Sukumaran, N. (2010). Religion and identity formation a cross national comparison of college students in india & the USA. Electronic Theses and Dissertations, 4, 1680-1710.

Saputro, K. Z. (2018). Memahami ciri dan tugas perkembangan masa remaja. Aplikasia: Jurnal Aplikasi Ilmu-ilmu Agama, 17(1), 25-32.

Sari, P. Y. (2015). Coping pada anak dalam perkawinan beda agama di Kecamatan Kalibawang. Jurnal Riset Mahasiswa Bimbingan Dan Konseling. Retrieved from: http://journal.student.uny.ac.id/ojs/index.php/fipbk/article/v iew/220/201

Strauss, A., & Corbin, J. (1990). Basics of qualitative research. New York, NY: Sage Publications.

Suastika, I. N. (2017). Perkawinan beda agama ditinjau dari Undang-undang Nomor 1 tahun 1974 tentang Perkawinan dan Hukum adat di Bali (Studi kasus di Desa Tangguwisia Kecamatan Seririt Kabupaten Buleleng). Jurnal Ilmu Sosial dan       Humaniora, 5(2).       Retrieved       from:

https://www.researchgate.net/publication/313413577_PER KAWINAN_BEDA_AGAMA_DI_TINJAU_DARI_UND ANG-

UNDANG_NOMOR_1_TAHUN_1974_TENTANG_PER KAWINAN_DAN_HUKUM_ADAT_DI_BALI_STUDI_ KASUS_DI_DESA_TANGGUWISIA_KECAMATAN_S ERIRIT_KABUPATEN_BULELENG

Sudantra, I. K., Agung Ariani, I., & Sukerti, N. N. (2015). Sikap Masyarakat Hukum Adat Bali Terhadap Putusan MK No. 46/puu-viii/2010 Terkait Kedudukan Anak Luar Kawin. Jurnal Magister Hukum  Udayana, 4(3). doi:

https://doi.org/10.24843/JMHU.2015.v04.i03.p15

Sugiyono.  (2014). Memahami penelitian  kualitatif. Bandung:

Alfabeta.

Sutika, I. M. (2017). Implementasi pendidikan keluarga dalam menanamkan nilai-nilai moral anak (Studi di Taman Penitipan Anak Werdhi Kumara I Panjer Kecamatan Denpasar Selatan). Widya Accarya, 7(1).

Taubah, M. (2015). Pendidikan anak dalam keluarga perspektif Islam. Jurnal Pendidikan Agama Islam (Journal of Islamic Education Studies), 3(1), 109-136.

Turandan, A (2016). Kebebasan anak memilih agama dalam keluarga beda agama (Undergraduate thesis). Fakultas Ilmu Sosial dan Politik Universitas Hasanuddin. Retrieved from: https://core.ac.uk/download/pdf/77629314.pdf

Upreti, R. (2017). Identity construction: An important issue among adolescents.                                      Retrieved

from:https://www.researchgate.net/profile/Rashmi_Upreti2/ publication/317941230_Identity_Construction_An_Importa nt_Issue_Among_Adolescents/links/59a0622aaca2726b901 14998/Identity-Construction-An-Important-Issue-Among-Adolescents.pdf

Wani, A. M. (2013). A comparative study of the concept of God in Hinduism and Islam. International Journal of Scientific and Research Publications, 3(2), 1-5.

Wesselmann, E. D., & DeSouza, E. R. (2015). Bringing the

psychology of religion and spirituality into community psychology. Journal of Prevention & Intervention in the Community,         43(3),         163-164.         doi:

https://doi.org/10.1080/10852352.2014.973274

World Health Organization. (2005). Atlas: Child and adolescent mental health resources: Global concerns, implications for the future. Thonex, CH: World Health Organization.

Yuntaffa, D. G. (2017). Pola komunikasi pasangan suami istri yang berbeda agama (Doctoral dissertation, Universitas Komputer       Indonesia).       Retrieved       from:

https://elib.unikom.ac.id/files/disk1/726/jbptunikompp-gdl-ghaniayunt-36260-7-unikom_g-l.pdf

Yusuf, S., & Nurihsan, A. J. (2006). Landasan bimbingan dan konseling. Bandung: Remaja Rosdakarya.

Gambar 1.


LAMPIRAN


Kerangka Hasil Penelitian


101