Game Blok Bakar Berbasis Android Menggunakan Metode LCG dan LFSR
on
MERPATI VOL. 3, NO. 3,DESEMBER 2015
ISSN: 2252-3006
Game Blok Bakar Berbasis Android Menggunakan Metode LCG dan LFSR
Kadek Adi Praptha, I Ketut Gede Darma Putra, Gusti Made Arya Sasmita Jurusan Teknologi Informasi, Fakultas Teknik, Universitas Udayana Bukit Jimbaran, Bali, Indonesia, telp. +6285102853533
e-mail: kadekadipraptha.54@gmail.com, e-mail: darmaputra@it.unud.ac.id, e-mail: arya@ee.unud.ac.id
Abstrak
Blok Bakar merupakan permainan kartu tradisional Bali yang menggunakan kartu domino. Konsep utama dari game adalah memilih blok kartu yang terdiri dari 2 buah kartu yang sudah diacak. Namun seiring perkembangan jaman peminat permainan Blok Bakar dari tahun ke tahun mengalami penurunan, sehingga diperlukan sebuah sarana sebagai media pelestarian Budaya Bali. Penelitian ini menyajikan suatu aplikasi game Blok Bakar berbasis Android dengan mengkombinasikan metode pengacakan Linear Congruential Generators (LCG) dan Linear Feedback Shift Register (LFSR) agar minat masyarakat terhadap game Blok Bakar dapat meningkat. Kombinasi metode digunakan untuk memperoleh kartu acak dan meminimalisir kemunculan kartu yang sama. Game Blok Bakar dibuat dengan menggunakan software Corona SDK dengan bahasa pemrograman Lua. Hasil dari kombinasi metode LCG dan LFSR memberikan perbandingan kemenangan dan kekalahan Bandar sebesar 52% berbanding 48% untuk kondisi taruhan dan 60% berbanding 40% untuk kondisi jumlah kartu.
Kata kunci: Blok Bakar, Budaya Bali, game kartu, LCG, LFSR.
Abstract
Blok Bakar is Balinese traditional card game that uses domino card. The main concept of the game is to choose a block card consist of two pieces cards that has been randomized. However, the game enthusiasts over the age have been decreased. So, it is necessary as media to preservation Balinese culture. In this study was presented an application of game Blok Bakar based on Android by combination of Linear Congruential Generators (LCG) and Linear Feedback Shift Register (LFSR) as randomization method that can be rising public interest of the game. A combination of both methods was to obtain a random card and minimize the appearance of the same card. Blok Bakar game was made using Corona SDK software with Lua as programming language. The result of both combination LCG and LFSR methods provides a comparison of winning and “Bandar” defeat by 52% versus 48% for the bet and 60% and 40% for card number condition.
Keyword: Blok Bakar, Bali Culture, card game, LCG, LFSR.
Seni dan Budaya Bali tidak habis untuk diperbincangkan, seperti game kartu tradisional Bali misalnya. Bali memiliki banyak jenis game kartu tradisional yang perlu diangkat dan diperkenalkan ke masyarakat umum sebagai suatu kebudayaan, salah satunya adalah game kartu Blok Bakar. Seiring perkembangan jaman yang semakin canggih permainan game kartu tradisional sudah mulai ditinggalkan secara perlahan-lahan, dan tergantikan oleh alat-alat digital seperti konsul game, mobile, dan komputer, oleh sebab itu dirasa perlu untuk mengembangkan game kartu Blok Bakar pada perangkat digital terutama perangkat mobile.
Konsep utama dari game Blok Bakar adalah memilih blok kartu yang terdiri dari 2 buah kartu yang sudah teracak. Pegacakan kartu sangat menentukan tingkat keberhasilan dari game. Pengacakan kartu diperoleh dengan menerapkan metode yang dapat melakukan pengacakan himpunan terhingga. Metode Linear Congruential Generators (LCG) dan Linear Feedback Shift Register (LFSR) diterapkan dalam game untuk mendapatkan kartu yang benar-benar acak.
Berdasarkan data statistik yang bersumber dari Stat Counter Global Stats menyatakan dari tahun 2013 sampai 2014 pengguna mobile terus meningkat berbanding terbalik dengan penggunaan perangkat desktop, terhitung mulai April 2013 hingga Maret 2014 penggunaan perangkat mobile di seluruh dunia terus mengalami peningkatan (Maret 2013 hanya 14.44% namun setiap bulannya selalu mengalami peningkatan hingga mencapai 25.42% pada Maret 2014). Penggunaan perangkat desktop memang masih mendominasi namun berdasarkan data statistik yang bersumber dari Stat Counter Global Stats, terhitung mulai April 2013 hingga Maret 2014 penggunaan perangkat desktop di seluruh dunia terus mengalami penurunan (Maret 2013 mencapai 85.56% menjadi 74.58% pada Maret 2014). Berdasarkan data statistik tersebut dapat diperkirakan bahwa kedepannya ada kemungkinan besar bahwa penggunaan perangkat mobile terus meningkat [1].
Terlebih lagi saat ini telah dikembangkan sistem operasi mobile dan open source yaitu Android. Android merupakan platform mobile terbesar yang digunakan dibandingkan platform mobile lainnya dan bertumbuh dengan cepat, setiap hari jutaan pengguna menyalakan perangkat Android dan mulai mencari aplikasi, game, serta konten lainnya. Berdasarkan riset Mobile Gaming Industry, 70% sampai 80% dari keseluruhan pengunduhan yang dilakukan dari perangkat mobile adalah mengunduh game, sehingga dapat diamati kalau minat terhadap game cukup tinggi [2].
Dilihat dari realita dan riset yang telah dipaparkan, menjadi latar belakang bagi peneliti dalam mengembangkan aplikasi game pada platform Android. Penelitian yang dibahas pada permasalahan ini adalah penelitian pembuatan game kartu Budaya Bali Blok Bakar berbasis Android dengan metode pengacakan LCG dan LFSR, sehingga nantinya menjadi sebuah perkembangan dalam dunia teknologi sekaligus juga dalam perkembangan game kartu modern sebagai media pelestarian budaya khususnya Budaya Bali.
Game Blok Bakar dibuat untuk diimplementasikan pada Platform Android. Game dibuat dengan menggunakan bahasa pemrograman Lua bertujuan agar game dapat dibuat dengan lebih cepat dan ringan ketika dijalankan pada Platform Android maupun pada PC dengan menggunakan emulator dari Corona SDK. Tahap desain terdiri dari beberapa tahapan, yaitu perancangan karakter game, perancangan background game dan selanjutnya perancangan tampilan game.
Game Blok Bakar merupakan salah satu game kartu yang sering dimainkan masyarakat Bali untuk mengisi waktu luang. Game dimainkan dengan menggunakan lima blok kartu domino yang dijejerkan diatas meja dengan nilai kartu yang diacak, setiap blok terdiri atas dua kartu. Kemenangan game diperoleh dengan membandingkan jumlah nilai yang ada pada blok kartu dengan jumlah nilai kartu yang dimiliki bandar, dimana bandar menggunakan dua sampai 3 kartu secara acak. Jumlah nilai kartu yang lebih besar dari jumlah kartu bandar dapat memenangkan putaran game. Lebih besar yang dimaksud adalah rentang nilai dari 1 sampai dengan 9, jika melebihi nilai 9 maka nilai yang digunakan adalah nilai digit terakhir, misalnya 16 maka nilai dari kartu tersebut adalah 6
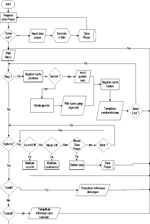
Gambar 1 menunjukan sitemap antarmuka game dari game Blok Bakar. Alur dimulai dari empat pilihan menu utama yaitu “Play” untuk mulai bermain game, “Option” untuk mengatur volume dan sound pada game, “Credit” untuk melihat developer game serta “Help” untuk melihat cara bermain game. Game dimulai dengan memasukan data player dan membagikan koin ke player sebanyak 500 sebagai modal awal. Player dapat melakukan gandel dan taruhan biasa. Game dapat terus dilakukan sampai koin yang dimiliki player habis atau tidak cukup untuk melakukan game. Menu utama ditampilkan saat player memulai membuka aplikasi game, kemudian player harus memilih menu “Play” untuk mulai game. Game Blok Bakar memiliki dua mode taruhan yaitu gendel (meminjam taruhan lawan) dan taruhan biasa, untuk mode gendel player dapat memilih taruhan dari player lain untuk dijadikan taruhan player yang memilih. Game terus berlangsung sampai koin yang dimiliki player habis.

No
Gambar 1. Sitemap Antarmuka Game
Android adalah sebuah software perangkat mobile yang mencakup sistem operasi serta middleware. Android adalah sistem operasi berbasis Linux yang menyediakan platform terbuka bagi para pengembang untuk menciptakan aplikasi mereka sendiri untuk digunakan oleh bermacam peranti mobile. Android juga merupakan aplikasi telepon seluler yang bersifat open source karena berbasis Linux, oleh sebab itulah maka sangat mudah bagi developer untuk membuat dan mengembangkan aplikasi tertentu pada perangkat Android [2].
Corona SDK (Software Development Kit) adalah aplikasi sederhana yang memiliki kemampuan lebih dalam pengembangan aplikasi untuk berbagai platform mobile, khususnya pada Platform iOS dan Android. Corona SDK menggunakan bahasa pemrograman Lua yang
dapat dimanfaatkan untuk menghasilkan aplikasi yang lengkap dengan memanfaatkan API (Application Programming Interface). Corona dibuat oleh Ansca sebuah perusahaan kecil di Palo Alto, California pada tahun 2008 [3].
Corona SDK telah dilengkapi dengan worksheet dan sistem debugging yang menggunakan editor teks dasar untuk menulis kode, dan editor grafis untuk membuat gambar. Keuntungan dalam penggunaan Corona SDK dalam pengembangan aplikasi game adalah, Cross Platform Development. Cross Platform Development berarti Corona mendukung pengembangan aplikasi pada operating system iOS & Android, jadi dengan sekali kerja dapat menghasilkan sebuah software yang dapat berjalan di dalam dua platform [4].
Lua merupakan bahasa pemrograman multiparadigma yang dirancang sebagai scripting language dengan extendsible semantic sebagai tujuan utama. Lua diciptakan pada tahun 1993 oleh Roberto Ierusalimschy, Luiz Henrique de Figueiredo, dan Waldemar Celes, anggota Kelompok Teknologi Komputer Grafis (Tecgraf) di Universitas Katolik Kepausan Rio de Janeiro, di Brasil. Bahasa pemprograman Lua merupakan bahasa pemprograman cepat dan ringan dalam menjalankan bahasa scripting. Lua menggabungkan sintaks prosedural sederhana dengan deskripsi data, yang didasari oleh array asosiatif dan semantik extensible. Lua dinamis saat diketik, berjalan dengan menginterpretasikan byte code untuk mesin virtual berbasis vertikal, dan memiliki manajemen memori otomatis, sehingga ideal untuk konfigurasi, scripting, dan prototyping yang cepat [5].
-
3.4 Linear Congruential Generator (LCG)
Linear Congruential Generator merupakan pembangkit bilangan acak yang sederhana, mudah dimengerti teorinya, dan juga mudah untuk di implementasikan. LCG didefinisikan dalam relasi berulang seperti Rumus 1 [6].
Xn = (α⅞.1 + b)mod m …..………………..……………………………......................... (1)
-
Rumus 1 dapat dijelaskan sebagai berikut.
Xn = bilangan acak ke-n dari deretnya
-
Xn-1 = bilangan acak sebelumnya
-
a = factor pengali
b = increment
m = modulud
X0 adalah kunci pembangkit atau disebut juga umpan (seed). LCG mempunyai periode tidak lebih besar dari m, dan pada kebanyakan kasus periodenya kurang dari itu. LCG mempunyai periode penuh (m – 1) jika memenuhi syarat berikut [6].
-
1. b relatif prima terhadap m.
-
2. a – 1 dapat dibagi dengan semua faktor prima dari m
-
3. a – 1 adalah kelipatan 4 jika m adalah kelipatan 4
-
4. m > maks (a, b, X0)
-
5. a > 0, b > 0
Periode LCG paling besar adalah M bahkan pada kebanyakan kasus periodenya
kurang dari M. Pengertiannya adalah deret bilangan acak yang dihasilkan tidak lebih
banyak dari nilai pembaginya. Contoh perhitungan metode LCG dapat dilihat sebagai berikut.
|
Misalkan : | ||
|
a=3, b=13, m=31 Xn = (3Xn-1 + 13) mod 31 |
X1 = 13 mod 31 |
X4 = 24 |
|
Untuk X0= 0 |
X1 = 13 |
X5 = 23 |
|
X1 = (3X0 + 13) mod 31 |
X2 = 21 | |
|
X1 = (3*0 + 13) mod 31 |
X3 = 14 |
X…28 = 8 |
Perhitungan tersebut dapat diulang seterusnya sampai perulangan yang diinginkan, dimana pada pembahasan ini dilakukan sebanyak 28 kali perulangan.
-
3.5 Linear Feedback Shift Register (LFSR)
Menurut Stephen Herlambang menyatakan bahwa Linear Feedback Shift Register (LFSR) adalah shift register yang bit masukannya merupakan fungsi linear dari state sebelumnya. LFSR memiliki fungsi umpan balik yang baik yang dapat memproduksi sekuens bit yang tampak acak dan memiliki siklus yang sangat penting. Adapun proses sebuah LFSR 5 bit dengan input nilai desimal 1 dan output pada bit ke 1, seperti terlihat pada Tabel 1 [7].
Tabel 1. Skema Proses LFSR
Waktu ke S5 S4 S3 S2 S1
|
0 |
0 |
0 |
0 |
0 |
1 |
|
1 |
1 |
0 |
0 |
0 |
0 |
|
2 |
1 |
1 |
0 |
0 |
0 |
|
3 |
1 |
1 |
1 |
0 |
0 |
|
4 |
1 |
1 |
1 |
1 |
0 |
|
5 |
1 |
1 |
1 |
1 |
1 |
Tabel 1 menjelaskan konsep dasar dari LFSR, dimana nilai awal dari contoh tersebut adalah 1 yang memiliki nilai bit 00001. Bit tersebut selanjutnya diproses seperti langkah berikut.
-
1. Tahap pertama, S1 dan S5 diXOR-kan.
-
2. S1-S5 digeser ke kanan sepanjang satu bit.
-
3. Bit pertama dijadikan output.
-
4. Bit hasil XOR antar S1 dan S5 (sebelum digeser) dimasukkan ke S5.
-
5. Proses 1-4 diulang sebanyak 5 kali (sesuai jumlah bit).
Hasil akhir yang diperoleh dari nilai input 1 adalah 31 (11111). Proses perhitungan
tersebut dapat diulang seterusnya sampai perulangan yang diinginkan, dimana pada pembahasan ini dilakukan sebanyak 28 kali perulangan yang menghasilkan deretan bilangan acak sebagai berikut.
X0 = 1, X11 = 25,
Xi = 31, ...,
X2 = 10, Xn
X3 = 6,
X4 = 2,
X5 = 30,
X6 = 21,
X7 = 12,
X8 = 4,
X9 = 20,
X10 = 11,
Game Blok Bakar menggunakan 28 kartu, jika nilai yang diperoleh dari proses LFSR lebih besar dari 28 maka dikurangi 3. Sehingga dihasilkan bilangan acak antara 1 sampai 28.
Game Blok Bakar dibuat dengan menggunakan software Corona SDK dengan bahasa pemrograman Lua dan metode kombinasi LCG dan LFSR. Game Blok Bakar dapat diinstall di Device Android dengan OS (Operating System) minimal Android versi 2.2 (Froyo: Frozen Yoghurt). Berikut ini adalah hasil print screen dari game Blok Bakar serta pengujian metode LCG dan LFSR dalam game.
Sub bab ini membahas mengenai tampilan game Blok Bakar pada scene utama. Gambar 3 merupakan scene menu utama.

Gambar 3. Scene Menu Utama
Terdapat 5 tombol pada scene utama yaitu, tombol “Play” berfungsi menampilkan scene play game, tombol “Option” untuk mengatur sound dan volume game, tombol “Credit” untuk menampilkan developer game serta tombol “Help” untuk memberikan penjelasan tentang cara bermain game ke player.

Gambar 4. Scene Play Game
Gambar 4 merupakan scene “Play”, player user dapat memilih kartu pada blok bawah sebagi taruhannya jika giliran sudah dimulai. Game dapat dimulai dengan menekan tombol “Start”, tombol gendel berfungsi untuk meminjam taruhan player lawan. Player mendapat satu bintang pada saat kartu yang dipilih memiliki nilai 9, dan jika ketiga bintang telah terkumpul maka player memperoleh koin sebanyak 250.

Gambar 5. Scene Play Game (kartu kedua)
Gambar 5 merupakan scene “Play” setelah kartu kedua dibagikan serta sekaligus menentukan kemenangan yang dimiliki masing-masing blok pada meja game, jika player menang maka memperoleh koin sebanyak koin taruhan yang player taruhkan.
Hasil pengacakan kartu diperoleh dengan menggunakan metode Linear Congruential Generator dan Linear Feedback Shift Register.
B Corona Simulator Output
β Corona Simulator Output
Version: 2.0.0 Build: 2013.1137
X0 = 0
FiASiL Penghchkan lcg :
1
nnsiL pengħcħkħn lfsr :
X 1 = 31
K K K K K
X X
X X
X X
X X
X X
X X
X X
X X
X X
X X
X X
X
1
2
3
4
5
6
7
8
9
10
11
12
13
14
15
15 1?
18
19
20
21
22
23
24
25
26 2?
28
13
21
14
24
23
20
11
15
27 1
16
30
10
12
18
5
28
4
25
26
29
7
3
22
17
2
19
8
X X
X
X
X
X
X
X
X
X
X
X
X
X
X
X
X
X
X
X
X
X X
X
2
3
4
5
6
7
8
9
10
11
12
13
14
15
16
17
18
19
20
21
22
23
24
25
26
27
28
10
6
2
30
21
12
4
28
11
25
8
24
23
18
17
1
31
10
6
2
30
21
12
4
28
11
25
Gambar 6. Hasil Pengacakan Linear Congruential Generators (LCG) dan Linear Feedback Shift Register (LFSR)
Gambar 6 menunjukan hasil pengacakan yang dihasilkan oleh metode Linear Congruential Generators (LCG) dan Linear Feedback Shift Register (LFSR). Hasil pengacakan tersebut diujikan sesuai dengan perhitungan manual sesuai dengan konsep dan aturan metode LCG dan LFSR pada subbab 3. Hasil pengacakan tersebut digunakan untuk memanggil array kartu domino yang ditampilkan pada meja permainan.
Tabel 2. Kemenangan Bandar dengan metode LCG, LFSR dan Kombinasi Berdasarkan Taruhan
|
Metode |
Jumlah putaran game |
Kemenangan Berdasarkan Taruhan |
Kemenangan Berdasarkan Blok | ||
|
Persentase |
Persentase |
Persentase |
Persentase | ||
|
Menang |
Kalah |
Menang |
Kalah | ||
|
LCG |
50 |
62% |
38% |
70% |
30% |
|
LFSR |
50 |
66% |
34% |
76% |
24% |
|
Kombinasi |
50 |
52% |
48% |
60% |
40% |
Tabel 2 menunjukan tingkat kemenangan Bandar dengan menggunakan metode LCG, LFSR serta kombinasi (Gabungan LCG dengan LFSR). Pengujian dilakukan berdasarkan 2 kondisi, yaitu kondisi taruhan player dan kondisi kartu. Kondisi taruhan merupakan pengujian berdasarkan banyaknya jumlah taruhan player, sedangkan kondisi kartu merupakan pengujian berdasarkan jumlah kartu sebenarnya pada blok tanpa melihat taruhan pada blok tersebut. Perbandingan dari metode LCG, LFSR dan metode kombinasi, metode kombinasi memberikan tingkat kemenangan Bandar yang paling setara dengan tingkat kekalahan Bandar sebesar 52% berbanding 48% untuk kondisi taruhan dan 60% berbanding 40% untuk kondisi jumlah kartu pada blok, sehingga meningkatkan kemungkinan kemenangan player dan dapat memberikan game yang lebih menarik.
-
5. Kesimpulan
Aplikasi game Blok Bakar dibuat menggunakan sofware Corona SDK dengan bahasa pemrograman Lua. Game dapat di-install pada device android dengan operating system minimal Android Versi 2.2 (Froyo: Frozen Yoghurt). Game Blok Bakar dimainkan dengan memilih pasangan kartu pada blok, jika nilai dari jumlah pasangan kartu yang dipilih player lebih besar dari pasangan kartu Bandar maka player menang, player kalah jika nilai dari jumlah pasangan kartu player lebih kecil dari jumlah pasangan kartu Bandar. Pengacakan kartu
menggunakan metode kombinasi yaitu gabungan antara metode LCG dan LFSR. Hasil penerapan kombinasi metode ini yaitu, mampu menyetarakan persentase tingkat kemenangan dan kekalahan Bandar sebesar 52% berbanding 48% berdasarkan taruhan, serta 60% berbanding 40% berdasarkan blok sehingga player memiliki kemungkinan menang yang lebih tinggi .
Daftar Pustaka
-
[1] Stat Counter Global Stats (2014). Platform Comparison in Worldwide. Diperoleh dari http://gs.statcounter.com/#desktop+mobile-comparison-ww-monthly-201304-201404 diakses tanggal 9 April 2014.
-
[2] http://developer.android.com/about/dashboards/index.html, diakses tanggal 20 November 2014.
-
[3] Burton, B. Learning Mobile Application & Game Development with Corona SDK. United States of America: Abilene Texas, 2013.
-
[4] Domenech, Silvia. Create Mobile Games With Corona Build On IOS And Android. North Carolina: The Pragmatic Bookshelf Dallas, 2013.
-
[5] Http://www.lua.org/about.html, diakses tanggal 15 November 2014.
-
[6] Maulana, J. Perancangan Flash Game Pukul Penjahat Dengan Menggunakan Metode Linear Congruent Method. Pelita Informatika Budi Darma. 2014; 6(1):
-
[7] Harapan, D. I. Implementasi Vigenere Chiper dengan Random Key Metode Linear Feedback Shift Register (LFSR) pada Teks. Pelita Informatika Budi Darma. 2013; 5 (2):
Game Blok Bakar Berbasis Android Menggunakan Metode LCG dan LFSR
(Kadek Adi Praptha)
169
Discussion and feedback