Rancang Bangun Game Kartu Spirit Berbasis Android dengan Fitur Online Multiplayer
on
LONTAR KOMPUTER VOL. 6, NO. 1, APRIL 2015
ISSN: 2088-1541
Rancang Bangun Game Kartu Spirit Berbasis Android dengan Fitur Online Multiplayer
Agung Jodi Pratama1, A.A. Kompiang Oka Sudana2, I Nyoman Piarsa3 Jurusan Teknologi Informasi Fakultas Teknik
Universitas Udayana
e-mail: jodipratama63@gmail.com1, agungokas@unud.ac.id2, nyoman_piarsa@ftunud.ac.id3
Abstrak
Perkembangan game sebagai media hiburan telah mengalami perkembangan yang sangat pesat. Digital game yang semula dimainkan pada console, kini telah merambah dunia komputer dan bahkan perangkat mobile salah satunya adalah perangkat Android. Permainan Kartu Spirit merupakan salah satu permainan kartu yang popular di Bali. Permainan ini menggunakan satu set kartu domino dan dimainkan oleh maksimal 8 orang dengan 1 orang sebagai dealer. Pemain dinyatakan menang apabila nilai kartu yang didapat lebih besar daripada kartu yang dimiliki oleh bandar. Perangkat Android digunakan sebagai media permainan kartu ini dengan fitur online multiplayer berbasis client-server. Beberapa perangkat Android yang terhubung dengan Internet dapat melakukan login dengan menggunakan Akun Facebook atau sebagai guest kemudian membuat sebuah room atau join ke dalam room. Permainan dimulai dengan pembagian kartu pertama oleh dealer, kemudian dealer membagikan kartu kedua dengan penentuan taruhan oleh player, dan terakhir dealer memberikan kartu ketiga kepada player yang meminta kartu. Pointtaruhan dibagikan kepada pemenang diakhir permainan.Penilaian unjuk kerja aplikasi dilakukan dengan survey kuesioner yang meliputi empat aspek. Aspek User Interface mendapatkan hasil baik sebanyak 36%, Rekayasa Perangkat Lunak sebanyak 55%, Entertainment sebanyak 49%, dan Content sebanyak 50%.
Kata Kunci:Game, Android, Multiplayer, Kartu, Client-server
Abstract
The development of game as entertainment is growing rapidly. Digital game that used to be played only in console, now can be played in computer and even a mobile device especially Android. Spirit Card Game is one of the most famous card game in Bali. This game is played with maximum of 8 players and one of them was assigned as dealer. Winner is declared when player’s card value is bigger than dealer’s card value. Android device is used as the media to play the game with online multiplayer feature based on client-server architecture. Android devices which connected to Internet can login with Facebook account or as a guest then create a room or join a room in order to play. The game started with the dealer deals first card to every player in room, then deals second card to player while every player places their bet, and the last is the dealer deals third card to players that call an optional card. Bet is paid in the final turn of the round.The performance of application is assessed by questionnaire survey in four aspect. User Interface Aspect is assessed with good performance by 36% of votes, Software Engineering by 55%, Entertainment by 49%, and Content by 50%.
Keywords:Game, Android, Multiplayer, Card, Client-server
Perkembangan game sebagai sarana pengembangan budaya kini sangat pesat dan telah menjadi bagian hidup bagi masyarakat. Salah satu hal positif yang didapat dari bermain game adalah mampu mengembangkan daya pikir, respon, dan mengasah keterampilan. Seiring perkembangan jaman, game kini mulai merambah ke perangkat mobile sebagai salah satu sarana bermain.
Android adalah sistem operasi berbasis Linux untuk telepon seluler seperti smartphones dan tablet. Sebagai salah satu sistem operasi perangkat mobile, Android mempunyai peran penting dalam perkembangan mobile gaming. Bahkan, seseorang bisa membeli sebuah perangkat mobile berbasis Android hanya untuk bermain game. Selain perkembangan perangkat mobile, Internet jugamengalami perkembangan yang sangat signifikan, mulai dari kecepatan dan jangkauan Internet yang telah merambah hingga pelosok wilayah terkecil.
Spirit merupakan salah satu permainan kartu dari Bali yang cukup popular setelah Cekian. Perbedaan mendasar dari Spirit dan Cekian adalah dari media permainannya. Cekian menggunakan kartu Ceki sebagai media permainannya sedangkan Spirit menggunakan kartu domino. Permainan Kartu Spirit ini mirip dengan permainan Qiu-qiu dimana Spirit menggunakan 2 kartu sedangkan Qiu-qiu menggunakan 4 kartu. Alur permainannya pun sama, dimana pemain harus memiliki nilai kartu lebih tinggi dari bandar atau dealer.
Aplikasi Permainan Kartu Spirit merupakan salah satu game mobile berbasis Android. Aplikasi ini diharapkan dapat memudahkan pemain dalam menyediakan media permainan dimana pemain tidak perlu membeli atau mencari kartu domino, melainkan cukup dengan membuka smartphone dan menggunakan aplikasi ini untuk bermain Spirit secara multiplayer.
Game Kartu Spirit berbasis Android dibuat dengan menggunakan Corona SDK dengan Bahasa Pemrograman Lua dan Appwarp Multiplayer Game Engine sebagai library penyedia networking yang digunakan pada fitur multiplayer. Gameini dijalankan pada perangkat Android atau emulator Android dengan koneksi Internet untuk fitur multiplayer.
Game Kartu Spirit berbasis Android merupakan sebuah permainan kartu yang dimainkan secara online oleh maksimal 8 pemain dengan 1 pemain yang bertindak sebagai dealer. Pemain dinyatakan menang apabila nilai kartu yang dimiliki oleh pemain lebih besar dari nilai kartu yang dimiliki oleh dealer.
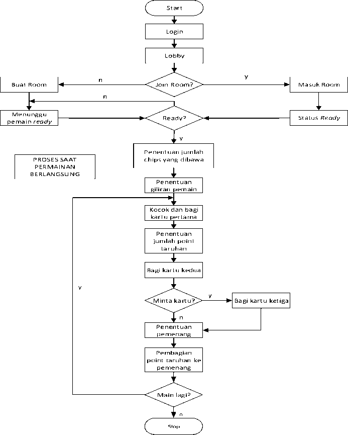
Gambar 1 menunjukkan gambaran umum Permainan Kartu Spirit. Sistem ini terdiri dari beberapa proses yaitu login, pemilihan mode permainan, dan proses permainan kartu.
-
1. Login
Saat aplikasi dijalankan pertama kali, user melakukan login terlebih dahulu dengan menggunakan akun Facebook atau sebagai guest. Apabila user merupakan user baru maka akan dilakukan penentuan point awal yang akan digunakan user untuk melakukan taruhan dan apabila user merupakan user lama (sudah pernah login dan bermain) maka akan dilakukan load jumlah point yang dimiliki oleh user tersebut sebelumnya.
-
2. Lobby
Pemainakan masuk pada sebuah lobby dimana pada lobby tersebut, user memilih room untuk dapat bermain atau membuat sebuah room. User dapat pula melakukan pencarian room agar dapat bermain bersama teman dengan menggunakan room id yang didapatkan pada saat dealer membuat room.

Gambar 1. Gambaran Umum Sistem Game Kartu Spirit berbasis Android
-
3. Aturan Khusus
Permainan Kartu Spirit memiliki beberapa aturan khusus yang diterapkan. Aturan ini biasanya ditentukan sesuai kesepakatan antar pemain. Berikut merupakan beberapa aturan khusus yang terdapat pada Permainan Kartu Spirit.
-
a. Udeg
Udeg merupakan berapa nilai atau taruhan yang dipasang oleh seorang dealer yang digunakan untuk membayar pemain yang menang. Pembagian point dilakukan memutar sesuai arah jarum jam oleh seorang dealer dan apabila udeg yang dipasang oleh dealer tersebut sudah habis atau tidak mencukupi maka pemain berikutnya yang seharusnya mendapatkan bayaran point tidak mendapatkan bayaran point tersebut. Misal, pada sebuah permainan yang terdiri dari 5 pemain (termasuk dealer), dealer menentukan udeg sebesar 10,000 dan kemudian melakukan permainan. Pemain pertama melakukan taruhan sebesar 5000, pemain kedua 5000, pemain ketiga 2000, dan pemain keempat 5000. Apabila semua pemain mempunyai nilai kartu lebih dari dealer, maka pemain yang mendapatkan bayaran
point hanya pemain pertama dan kedua. Hal tersebut dikarenakan, jumlah total bayaran kedua pemain tersebut sudah menghabiskan jumlah udeg dari dealer.
-
b. Pergantian Dealer
Aturan lain pada Permainan Kartu Spirit ini adalah pergantian player yang bertindak sebagai dealer. Hal ini dilakukan agar pointtaruhan yang didapatkan oleh dealer sebelumnya dapat diambil kembali oleh pemain lainnya. Pertukaran dealer terjadi dengan kondisi-kondisi tertentu sesuai kesepakatan dari semua pemain pada saat sebelum permainan dimulai. Kondisi pertama yaitu apabila salah satu pemain mendapatkan kartu dengan nilai 9 murni (nilai 9 didapatkan tanpa meminta kartu ketiga). Kondisi kedua yaitu dengan menentukan giliran, setiap pemain pada tiap 3 kali putaran mendapatkan giliran sebagai dealer pada permainan. Kedua pilihan kondisi ini tersedia pada saat player membuat room.
-
c. Penentuan pemenang dan transferpointtaruhan
Aturan dalam penentuan pemenang permainan diambil dari perbandingan nilai kartu player dengan dealer. Pemenang ditentukan dengan menghitung nilai satuan kartu yang dipegang oleh pemain dengan nilai tertinggi adalah sembilan kemudian dibandingkan dengan nilai kartu yang dimiliki oleh dealer. Misal pemain A memiliki jumlah nilai kartu 17, maka pemain tersebut memiliki nilai kartu sebesar 7 dan apabila nilai tersebut kurang dari atau sama dengan nilai kartu yang dimiliki oleh dealer, pemain tersebut dinyatakan kalah. Selain nilai sembilan, terdapat nilai kartu yang lebih tinggi yang disebut dengan triple. Kondisi triple ini didapat apabila semua kartu yang dimiliki oleh pemain merupakan kartu palang (kartu
dengan nilai atas dan nilai bawah sama, misal 5;5, 1;1, atau 3;3). Pemain yang memenangkan permainan dengan nilai kartu sebesar sembilan akan mendapatkan
bayaranpointdua kali lipat dari jumlahpointyang dipasang, sedangkan pemain yang memenangkan permainan dengan nilai kartu triple akan mendapatkan bayaran tiga kali lipat dari jumlah pointyang dipasang.
Spirit merupakan permainan kartu yang berasal dari Bali dengan media permainan berupa kartu domino. Permainan Spirit ini hampir mirip dengan permainan Qiu-qiu tetapi dengan jumlah kartu yang berbeda dan dengan aturan yang berbeda pula. Permainan Spirit dimulai dengan jumlah pemain sebanyak 2-8 orang dengan seorang pemain bertindak sebagai dealer. Dealer bertugas untuk membagikan kartu yang telah diacak kepada pemain sebanyak 3 tahapan dengan masing-masing tahapan pemain mendapatkan satu buah kartu. Dealer juga bertugas untuk membayar taruhan kepada pemain yang menang. Pemain dinyatakan menang apabila nilai kartu yang dimiliki oleh pemain itu lebih besar daripada kartu yang dimiliki oleh dealer. Nilai kartu ditentukan dengan menjumlahkan berapa dot yang ada pada keseeluruhan kartu pemain. Total kartu yang dimiliki oleh pemain adalah 2 dengan tambahan 1 kartu optional yang diberikan oleh dealer apabila pemain “meminta” kartu tambahan. Kartu optional hanya diberikan satu kali saja dengan fungsi untuk menambah nilai kartu yang dimiliki oleh pemain.
Multiplayer merupakan fitur yang memungkinkan permainan tersebut dimainkan oleh lebih dari 1 orang pada saat yang bersamaan [1]. Fitur multiplayer menyediakan sarana dalam berinteraksi dengan orang lain baik itu dalam partnership ataupun dalam berkompetisi [2]. Multiplayergame ini menggunakan satu resource yang di-share ke beberapa sistem dengan menggunakan jaringan sehingga memungkinkan untuk dimainkan secara bersamaan dan juga realtime[3].
Appwarp merupakan GameCloudManagement yang didesain khusus untuk menangani manajemen dalam permainan onlinemultiplayer [4]. Alur umum yang digunakan dalam penanganan onlinemultiplayer pada Appwarp yaitu,
Hal pertama yang harus dilakukan oleh user/client adalah melakukan autentikasi ke
serverAppwarp dengan key yang telah ditentukan.
-
3.3.2. Joinand Subscribe
Apabila autentikasi berhasil dan user/client telah terhubung pada serverAppwarp, user/client harus melakukan join pada sebuah lobby atau room agar dapat berinteraksi dengan user/client lain yang juga telah terhubung pada lobby/room yang sama. Subscribe digunakan agar user/client dapat mengetahui berapa orang yang terhubung pada lobby/room tersebut dan juga untuk bisa mendapatkan notification atau pemberitahuan dari lobby/room tersebut, misalnya pemberitahuan user meninggalkan room atau user memasuki room.
-
3.3.3. Send Message
User/client kemudian dapat mengirimkan pesan pada room dengan sistem broadcast atau mengirimkan privatemessage yang ditujukan kepada user/client tertentu.
-
3.3.4. Handle Message
User/client yang menerima sebuah pesan kemudian dapat menangani atau mengolah pesan yang telah diterima tersebut baik untuk melakukan realtimeupdate atau saling bertukar pesan antar user/client.
-
4. Hasil dan Pembahasan
-
4.1 Tampilan Game Kartu Spirit
-

Gambar 2. Tampilan Awal Login
Gambar 2 menunjukkan tampilan login user dimana terdapat 2 pilihan login, yaitu log in via Facebook dan login as guest.

Gambar 3. Login via Facebook
Gambar 3 menampilkan tampilan pada saat user memilih login via Facebook.User memasukkan email dan password Facebook sesuai akun Facebook yang dimiliki oleh user.

Gambar 4. Tampilan Main Menu dengan Facebook Login
Gambar 4 merupakan tampilan main menu apabila user berhasil melakukan login menggunakan akun Facebook. Username pada game sesuai dengan username pada akun Facebook pemain beserta jumlah point yang dimiliki oleh pemain.

Gambar 5. Tampilan Main Menu dengan Guest Login
Gambar 5 merupakan tampilan main menu apabila user melakukan login sebagai guest. Username pada game diambil sesuai nama device yang digunakan oleh pemain dan jumlah pointawal pemain.

Gambar 6. Tampilan Lobby
Gambar 6 menampilkan tampilan lobby tanpa ada room yang tersedia pada daftar. User dapat membuat room dengan memilih tanda “+” yang ada pada menu di pojok kanan atas.

Gambar 7. Tampilan Lobby dengan List Room yang Tersedia
Gambar 7 menunjukkan daftar room yang dapat di-join oleh useruntuk dapat memulai permainan. Apabila sebuah room telah dibuat dan permainan dimulai, maka room tersebut akan dihapus sementara pada room list yang terdapat di lobby. Hal ini untuk mencegah pemain lain memasuki room pada saat suatu permainan sedang berlangsung.

Gambar 8. Tampilan User dalam Room
Gambar 8 menampilkan pemain-pemain yang telah terhubung dan join ke satu room yang sama. Pemain dengan tumpukan kartu pada meja menandakan pemain tersebut merupakan seorang dealer. Text “Room ID” menampilkan ID dari room yang telah dibuat, text “Your card” menunjukkan nilai kartu yang dipegang oleh player.Button “Next Turn” merupakan button pada dealer untuk memulai suatu putaran permainan.

Gambar 9. Tampilan Pembagian Kartu Pertama
Gambar 9 menampilkan tampilan pada saat pemain mendapatkan kartu pertama. Pembagian kartu dilakukan dengan carasharing resource array kartu yang dimiliki oleh dealer, deck kartu hanya dimiliki oleh dealer. Penentuan udeg oleh dealer ditentukan pada tahap ini. Gambar 9 menunjukkan jumlah udeg oleh dealer sebesar 10,000 dan nilai kartu yang dimiliki oleh dealer sebesar enam.

Gambar 10. Tampilan Pembagian Kartu Kedua
Gambar 10 menampilkan pada saat tahap kedua permainan yaitu pembagian kartu kedua oleh dealer ke masing-masing pemain. Penentuan point masing-masing player ditentukan pada tahap kedua ini. Gambar di atas menunjukkan nilai kartu yang dimiliki oleh dealer sebesar nol dan player dengan username “Nexus One” menentukan point sebesar 6,000.

Gambar 11. Tampilan Pembagian Kartu Ketiga
Tahap ketiga merupakan pembagian kartu ketiga yang diminta oleh pemain terhadap dealer. Dealer mengambil kartu dari tumpukan teratas dan memberi kartu tersebut kepada pemain yang meminta. Gambar 11 menunjukkan bahwa dealer “meminta” kartu ketiga dan nilai akhir dari kartu dealer sebesar dua.

Gambar 12. Tampilan Pemain Memenangkan Permainan
Gambar 12 menunjukkan dealer memenangkan permainan karena nilai kartu yang dimiliki oleh player tidak lebih besar dari nilai kartu yang dimiliki oleh dealer.Point total yang dimiliki oleh dealer berkurang sebesar 6,000 sesuai dengan jumlah pointyang ditentukan oleh player.

Gambar 13. Tampilan Pemain Kalah dalam Permainan
Gambar 13 menunjukkan dealer mengalami kekalahan karena kartu yang dimiliki oleh player lebih besar daripada kartu yang dimiliki oleh dealer.
Perhitungan dan penyajian dilakukan untuk mengetahui hasil akhir dari survey yang telah dilakukan dengan pengisian kuesioner oleh responden. Berikut merupakan perhitungan dan penyajian data hasil survey.
-
4.2.1 Aspek User Interface
User Interface Game

■ Cukup Baik ■ Baik ■ Baik Sekali
Gambar 14. Hasil Kuesioner pada Aspek UserInterface
Penilaian pada aspek user interface responden memberikan respon cukup baik dengan persentase 27%, kemudian baik dengan persentase 36% dan baik sekali dengan persentase 37%. Persentase tertinggi terdapat pada pilihan baik, sehingga dapat disimpulkan bahwa user interface dalam game ini menarik bagi user.
-
4.2.2 Aspek Rekayasa Perangkat Lunak

Gambar 15. Hasil Kuesioner pada Aspek Rekayasa Perangkat Lunak
Aspek rekayasa perangkat lunakresponden memberikan respon cukup baik dengan persentase 13%, kemudian baik dengan persentase 55% dan sangat baik dengan persentase 32%. Persentase tertinggi terdapat pada pilihan baik, sehingga dapat disimpulkan bahwa aspek rekayasa perangkat lunak dalam game ini berjalan baik, hal ini dikarenakan Game Kartu Spirit ini dapat dijalankan hampir di semua device Android.
-
4.2.3 Aspek Entertainment
Entertainment Game

■ Cukup Baik ■ Baik ■ Baik Sekali
Gambar 16. Hasil Kuesioner pada Aspek Entertainment Game
Aspek entertaiment responden memberikan respon cukup baik dengan persentase 4%, kemudian baik dengan persentase 49% dan sangat baik dengan persentase 47%. Persentase tertinggi terdapat pada pilihan baik, sehingga dapat disimpulkan bahwa Game Kartu Spirit ini dapat menghibur user.
-
4.2.4 Aspek Content
Content Game

Gambar 17. Hasil Kuesioner pada Aspek Content
Aspek content responden memberikan respon cukup baik dengan persentase 11%, kemudian baik dengan persentase 50% dan sangat baik dengan persentase 39%. Persentase tertinggi terdapat pada pilihan baik, sehingga dapat disimpulkan bahwa content yang dikemas dalam Game Kartu Spirit ini dapat digolongkan pada kategori baik.
Game Kartu Spirit berbasis Android dapat dimainkan secara online dengan pemain maksimal 6 orang dalam satu room. Pengimplementasian aturan kemenangan, aturan udeg, dan pembayaran taruhan pada permainan Spirit dapat berjalan dengan baik. Fitur multiplayer dapat menangani role playing game dari Permainan Kartu Spirit. Permainan dapat dijalankan dengan baik selama koneksi Internet dari perangkat pemain dalam kondisi stabil.
Daftar Pustaka
-
[1] Anonim. “Appwarp Game Cloud Management”. http://appwarp.shephertz.com/. Mei
2015.
-
[2] Buchmann, A. dan Max L.“Design and Implementation for an Android based Massively
Multiplayer Online Augmented Reality Game”, Tesis,Darmstadt, Darmstadt University of Technology, 2014.
-
[3] Burton, B. “Learning Mobile Application & Game Development with Corona SDK”.
Abilene, Texas, United States of America. 2013.
-
[4] Domenech, Silvia. “Create Mobile Games With Corona Build On Ios and Android. The
Pragmatic Bookshelf Dallas”. Raleigh, Texas, North Carolina, 2013.
-
[5] Sergio,C., dkk. “Architecture for a Massively Multiplayer Online Role Playing Game
Engine”. Portland, School of Engineering The University of Portland, 2013.
-
[6] Arya, K.W. “Rancang Bangun Permainan Ceki Online”, Skripsi,Denpasar,Universitas
Udayana, 2012.
-
[7] Kozierok, M. “The TCP/IP Guide: A Comprehensive, Illustrated Internet Protocols
Reference”. No Starch Press, California, San Fransisco, 2005.
60
Discussion and feedback