Sistem Monitoring dan Pengendalian Akuarium Berbasis Internet of Things
on
Jurnal Elektronik Ilmu Komputer Udayana
Volume X, No X. Month Year
p-ISSN: 2301-5373
e-ISSN: 2654-5101
Sistem Monitoring dan Pengendalian Akuarium Berbasis Internet of Things
Abdul Yazida1 , Ridha Febrilianab1
aProgram Studi Teknik Komputer, Fakultas Teknologi dan Informatika, Universitas Dinamika jl. Raya Kedung Baruk 98, Surabaya, 60298, Indonesia 120410200017@dinamika.ac.id
bSistem Telekomunikasi, Kampus Daerah Purwakarta, Universitas Pendidikan Indonesia, Jl. Veteran No.8, Nagri Kaler, Purwakarta, Jawa Barat, 41115, Indonesia 2ridhafebriliana@upi.edu
Abstract
The ESP32 module will be used in this research to build an automatic monitoring and control mechanism for the aquarium. The creation of an automatic feeding device that can increase the productivity of fish farming is the main goal. In addition, this research places focus on IoT-based aquarium monitoring and control. The water level is monitored using a JSN-SR04t ultrasonic sensor, while the water temperature is monitored using a DS18B20 sensor. The Blynk app can be used with these gadgets to monitor and regulate the condition of the aquarium, including regulating the water temperature and water level automatically. This study makes a significant contribution to the advancement of automation technology as well as the improvement of aquarium administration and maintenance. The system was tested to ensure that all its functions were working correctly. These tests include, Measurement of water temperature and water level, automatic fish feeding, control of pumps and lights, monitoring and setting aquarium conditions through the Blynk application. All system functions work correctly, the system can measure water temperature with an accuracy of 96.74%, measure water level with an accuracy of 95.39%, feed fish at the time specified by the user. control pumps and lights according to the settings, monitor and manage aquarium conditions through the Blynk application. The automatic aquarium monitoring and control system was 100% successful in functional testing.
Keywords: Internet of Things, Monitoring, Controlling, Aquarium, Automation
Abstrak
Modul ESP32 akan digunakan dalam penelitian ini untuk membangun mekanisme monitoring dan pengendalian otomatis pada akuarium. Pembuatan alat pemberian pakan otomatis yang dapat meningkatkan produktivitas budidaya ikan adalah tujuan utamanya. Selain itu, penelitian ini menempatkan fokus pada pemantauan dan pengendalian akuarium berbasis IoT. Ketinggian air dipantau menggunakan sensor ultrasonic JSN-SR04t, sedangkan suhu air dipantau menggunakan sensor DS18B20. Aplikasi Blynk dapat digunakan dengan gadget ini untuk memantau dan mengatur kondisi akuarium, termasuk mengatur suhu air dan ketinggian air secara otomatis. Studi ini memberikan kontribusi yang signifikan terhadap kemajuan teknologi otomasi serta peningkatan administrasi dan pemeliharaan akuarium. Sistem diuji untuk memastikan bahwa semua fungsinya bekerja dengan benar. Pengujian ini meliputi, Pengukuran suhu air dan ketinggian air, pemberian pakan ikan otomatis, pengendalian pompa dan lampu, pemantauan dan pengaturan kondisi akuarium melalui aplikasi Blynk. Semua fungsi sistem bekerja dengan benar, sistem dapat mengukur suhu air dengan akurasi 96,74%, mengukur ketinggian air dengan akurasi 95,39%, memberikan pakan ikan pada waktu yang ditentukan user. mengontrol pompa dan lampu sesuai dengan pengaturan, memantau dan mengatur kondisi akuarium melalui aplikasi Blynk. Sistem Monitoring dan Pengendalian akuarium otomatis berhasil 100% dalam pengujian fungsional.
Keywords: Internet of Things, Monitoring, Kontroling, Akuarium, Otomasi
Banyak orang memelihara ikan baik dalam akuarium maupun di kolam, dan ikan dapat menjadi sumber penghasilan bagi beberapa orang [1]. Akuarium adalah suatu tempat yang digunakan untuk menampung dan merawat berbagai jenis organisme air, seperti ikan, tanaman air, dan makhluk hidup lainnya. Akuarium ini sebagai media hobi yang populer di kalangan pecinta alam, peternak ikan, dan bahkan dalam dunia akademis [2]. Banyak orang saat ini memiliki minat dalam menjaga ikan hias dalam akuarium sebagai salah satu hobi yang popular [3]. Dalam beberapa tahun terakhir, perkembangan teknologi telah membawa inovasi yang signifikan dalam cara kita merawat dan memonitor akuarium.
Internet of Things (IoT) adalah salah satu konsep teknologi yang telah mengubah cara kita berinteraksi dengan lingkungan sekitar. IoT memungkinkan objek dan perangkat untuk terhubung ke internet dan berkomunikasi satu sama lain, memungkinkan pengguna untuk memantau dan meng endalikan perangkat dari jarak jauh. Penerapan IoT dalam berbagai sektor, termasuk pertanian dan rumah tangga, telah membawa manfaat besar, termasuk efisiensi, pemantauan real-time, dan penghematan energi [4]. Penerapan yang sering ditemui dalam home automation adalah penggunaan IoT untuk mewujudkan konsep smart home [5]. Dalam konsep ini, berbagai perangkat rumah seperti televisi, kulkas, lampu, AC, smart lock, dan CCTV dapat diawasi dan dikelola melalui internet dari lokasi yang berjauhan [6].
Dalam penelitian ini terdapat beberapa penelitian terdahulu yang menjadi acuan seperti Smart Akuarium Berbasis IoT Menggunakan Raspberry Pi 3 [1], Penelitian ini fokus pada pengembangan sebuah sistem yang dapat mengotomatisasi pengelolaan akuarium. Tujuan utamanya adalah untuk memonitor dan mengendalikan kondisi akuarium, termasuk pemberian pakan ikan dan pencahayaan. Raspberry Pi 3 digunakan sebagai platform utama, dengan motor servo untuk mengendalikan wadah pakan ikan dan relay untuk mengontrol pencahayaan [7]. Webcam digunakan untuk memantau kondisi di dalam akuarium [8]. Perancangan Automatic Fish Feeder Skala Akuarium Berbasis Internet of Things (IoT) [9], Penelitian ini bertujuan untuk merancang alat pemberi pakan ikan otomatis dengan menggunakan modul ESP8266 dan sensor ultrasonik HC SR04 [10]. Sistem ini dirancang untuk memantau stok pakan dan memberikan notifikasi kepada pengguna. Fokus utama adalah pengembangan alat pemberi pakan otomatis yang dapat meningkatkan efisiensi dalam budidaya ikan. Rancang Bangun Monitoring Akuarium Dan Pakan Ikan Otomatis Berbasis Internet of Things (Iot) [3], Penelitian ini lebih berfokus pada pemantauan dan pengendalian akuarium berbasis IoT. Sensor turbidity digunakan untuk memantau kejernihan air, sensor ultrasonik untuk memonitor stok pakan ikan. Alat ini juga mencakup penggunaan aplikasi Blynk untuk mengontrol dan memantau kondisi akuarium, termasuk pengaturan waktu pemberian pakan ikan secara otomatis. Perancangan dan Implementasi Sistem Pemantauan Suhu dan Ketinggian Air pada Akuarium Ikan Hias berbasis IoT [6], Penelitian ini berfokus pada pengembangan sistem pemantauan suhu dan ketinggian air pada akuarium ikan hias berbasis IoT. NodeMCU ESP8266 digunakan sebagai pengendali utama dengan sensor suhu DS18B20 dan sensor ultrasonik HC-SR04. Sistem ini juga mencakup penggunaan bot Telegram untuk memberikan perintah dan menerima notifikasi terkait kondisi akuarium. Rancang Bangun Alat Monitoring Dan Penanganan Kualitas Air Pada Akuarium Ikan Hias Berbasis Internet of Things [11], Penelitian ini berfokus pada pemantauan dan penanganan kualitas air dalam akuarium ikan hias menggunakan teknologi IoT. Sensor pH meter, sensor suhu DS18B20, dan sensor TDS digunakan untuk memantau parameter-parameter air [12]. NodeMCU ESP8266 digunakan sebagai kontroler utama yang terhubung ke internet melalui IoT, dan Telegram digunakan untuk mengirim notifikasi terkait kualitas air. Setiap penelitian memiliki pendekatan yang berbeda untuk memenuhi kebutuhan pemeliharaan akuarium berbasis IoT, baik dalam hal pemberian pakan ikan, pemantauan kondisi air, atau pengendalian peralatan. Dengan berbagai fokus ini, penelitian-penelitian tersebut bertujuan untuk meningkatkan efisiensi dan kualitas pemeliharaan ikan dalam akuarium.
Meskipun banyak penelitian telah dilakukan pada akuarium berbasis IoT, masih ada beberapa kekurangan yang perlu di addressed. Penelitian sebelumnya [1, 2, 3, 4, 5] fokus pada pemantauan dan pengendalian parameter air seperti suhu, pH, dan TDS. Namun, penelitian tersebut tidak mempertimbangkan faktor lain seperti pemberian pakan ikan dan kontrol ketinggian air secara otomatis. Perbandingan Penelitian Penulis dengan Penelitian Sebelumnya dijelaskan pada tabel dibawah :
Table 1. Perbandingan Penelitian
|
Fitur |
Penelitian Penulis |
Penelitian Sebelumnya [1] |
Penelitian Sebelumnya [2] |
Penelitian Sebelumnya [3] |
Penelitian Sebelumnya [4] |
|
Pemantauan |
Suhu, Ketinggian |
Suhu, pH, TDS |
Suhu, Ketinggian |
Suhu, Ketinggian |
Suhu, pH, TDS |
|
Pemberian Pakan Ikan |
Air |
Air |
Air | ||
|
Otomatis |
Manual |
Manual |
Manual |
Otomatis | |
|
Kontrol Ketinggian Air |
Otomatis |
Manual |
Manual |
Manual |
Manual |
|
Pengendalian Peralatan |
Lampu, Pompa, Kipas |
- |
- |
- |
- |
|
Platform |
Esp32 |
Raspberry Pi 3 |
ESP8266 |
NodeMCU ESP8266 |
NodeMCU ESP8266 |
|
Aplikasi |
Blynk |
- |
- |
- |
Telegram |
Hal ini bertujuan untuk memastikan bahwa kondisi di dalam akuarium tetap optimal sesuai dengan kebutuhan ikan yang dipelihara. Pada penelitian ini, penulis akan menggunakan platform Esp32, sensor DS18B20 untuk memantau suhu, sensor Ultrasonic untuk memantau tinggi air, dan motor servo untuk memberikan pakan ikan secara otomatis. Selain itu, akan digunakan Relay 4 channel yang akan mengendalikan perangkat-perangkat seperti pompa pengisian dan pengurasan, lampu, dan kipas. Semua sistem ini akan diintegrasikan melalui aplikasi Blynk untuk memudahkan pemantauan dan pengendalian dari jarak jauh. Metode penelitian yang yang digunakan terdiri dari 7 langkah yaitu, analisis kebutuhan, desain sistem, perancangan sistem, implementasi, pengujian sistem dan evaluasi. Sistem akan diuji untuk memastikan bahwa semua fungsinya bekerja dengan benar. Pengujian ini meliputi, Pengukuran suhu air dan ketinggian air, pemberian pakan ikan otomatis, pengendalian pompa dan lampu, pemantauan dan pengaturan kondisi akuarium melalui aplikasi Blynk.
-
2. Metode Penelitian

-
Gambar 1. Rancangan Penelitian
Penelitian yang direpresentasikan dalam Gambar 1 dimulai dengan menganalisis kebutuhan, selanjutnya desain sistem, melanjutkan dengan perancangan sistem, mengujinya untuk mengukur respons sistem, dan akhirnya mengevaluasi hasil uji sistem untuk meninjau ulang dan menganalisisnya.
Perangkat Keras :
-
a. Sensor DS18B20
Sensor suhu digital DS18B20 adalah sensor yang dapat mengukur suhu dengan presisi tinggi dan komunikasi satu kawat (One-Wire).
-
• Fungsi: Digunakan untuk memantau suhu air dalam akuarium. Suatu perubahan suhu yang drastis dapat mempengaruhi kesehatan ikan, sehingga sensor ini penting untuk menjaga kondisi akuarium.
-
b. Sensor Ultrasonic
Sensor ultrasonic JSN-SR04t, digunakan untuk mengukur jarak dari sensor ke objek di depannya dengan mengirimkan gelombang ultrasonik dan mengukur waktu pantulannya.
-
• Fungsi : Digunakan untuk memantau tinggi air dalam akuarium. Ini memungkinkan sistem untuk mengukur tinggi air aktual dalam akuarium dan mengambil tindakan berdasarkan tinggi air tersebut.
-
c. ESP32
ESP32 adalah sebuah mikrokontroler yang kuat dan memiliki kemampuan konektivitas Wi-Fi dan Bluetooth. Ini digunakan untuk mengendalikan perangkat keras dan mengirimkan data ke server atau aplikasi Blynk.
-
• Fungsi : Berperan sebagai otak sistem yang mengumpulkan data dari sensor (DS18B20 dan Ultrasonik), mengontrol peralatan (motor servo, Relay), dan mengelola komunikasi dengan aplikasi Blynk serta pengiriman data ke server.
-
d. Motor Servo
Motor servo adalah perangkat yang digunakan untuk menggerakkan mekanisme buka-tutup wadah pakan ikan secara presisi.
-
• Fungsi : Mengontrol bukaan dan penutupan wadah makanan ikan. Motor servo memastikan bahwa pemberian pakan terjadi sesuai jadwal yang telah ditentukan.
-
e. Relay 4 Channel
Relay 4 channel adalah saklar elektromagnetik yang dapat mengontrol perangkat listrik lainnya. Setiap relay memiliki beberapa saluran atau channel yang dapat digunakan untuk mengaktifkan atau mematikan perangkat listrik.
-
• Fungsi : Mengontrol berbagai perangkat seperti pompa pengisian dan pengurasan, lampu, dan kipas dalam akuarium. Relays memungkinkan sistem untuk mengatur dan mengontrol perangkat ini sesuai kebutuhan.
Perangkat Lunak :
-
a. Aplikasi Blynk
Blynk adalah platform IoT yang memungkinkan Anda membuat aplikasi pengendalian berbasis ponsel atau web dengan mudah dan cepat. Aplikasi Blynk digunakan sebagai antarmuka pengguna untuk memantau kondisi akuarium dan mengontrol peralatan seperti lampu, kipas, dan pemberian pakan. Ini memungkinkan pengguna untuk berinteraksi dengan sistem dengan nyaman.
-
b. Aplikasi Arduino IDE
Arduino IDE adalah lingkungan pengembangan terpadu yang digunakan untuk menulis dan mengunggah kode program ke mikrokontroler seperti ESP32. Digunakan untuk mengembangkan dan memprogram ESP32. Anda akan menulis kode program dalam Arduino IDE untuk mengontrol semua aspek sistem, termasuk membaca data dari sensor, mengendalikan perangkat keras, dan mengelola komunikasi dengan aplikasi Blynk.
-
2.2. Desain Sistem
Blok Diagram :

Gambar 2. Blok Diagram
Berdasarkan blok diagram yang disajikan dalam Gambar 2, sistem ini terdiri dari beberapa komponen utama yang bekerja secara terintegrasi untuk mengelola akuarium dengan cerdas. Cara kerja sistem ini dapat dijelaskan sebagai berikut :
-
a. Input:
-
1. Sensor DS18B20: Sensor ini berfungsi untuk memantau suhu air dalam akuarium. Sensor akan mengukur suhu air dan mengirimkan data suhu ke mikrokontroler ESP32.
-
2. Sensor Ultrasonic: Sensor ultrasonik digunakan untuk mengukur tinggi air dalam akuarium. Data yang dihasilkan oleh sensor ini akan digunakan dalam pengendalian sistem.
-
b. Proses:
-
1. Mikrokontroler ESP32 berperan sebagai otak sistem. Ini merupakan modul yang mengendalikan dan mengelola berbagai sensor dan aktuator dalam sistem. Sistem ini memiliki komunikasi dua arah yang aktif antara ESP32 dan aplikasi Blynk di smartphone pengguna. Informasi dan perintah dikirim dari aplikasi Blynk ke ESP32, dan ESP32 mengambil data dari sensor serta mengendalikan peralatan sesuai dengan perintah yang diterima.
-
c. Output:
-
1. Relay Module 4 Channel : Modul relay dengan empat saluran berfungsi sebagai saklar untuk mengendalikan berbagai peralatan dalam akuarium. Setiap saluran relay memiliki tugasnya sendiri :
-
• Pompa Pengisian Air : Saluran ini mengendalikan pompa yang digunakan untuk mengisi air ke dalam akuarium. Ini penting jika tinggi air dalam akuarium turun di bawah batas tertentu.
-
• Pompa Pengurasan Air : Saluran ini mengontrol pompa yang digunakan untuk menguras air dari akuarium. Hal ini dapat diperlukan jika ada kelebihan air atau jika perlu mengganti air akuarium.
-
• Kipas : Saluran ini mengendalikan kipas yang digunakan untuk menjaga suhu air agar tetap dalam rentang yang aman bagi ikan.
-
• Lampu : Saluran ini mengontrol lampu dalam akuarium. Lampu ini dapat digunakan untuk memberikan pencahayaan sesuai jadwal atau kondisi tertentu dalam akuarium.
Gambar 3. Rangkaian Skematik
Berdasarkan pada Gambar 3, yang merupakan rangkaian skematik, dirancang untuk menggambarkan manajemen perkabelan yang akan diterapkan pada alat yang akan dibuat. Rangkaian ini bertujuan untuk memberikan pandangan yang jelas tentang bagaimana semua komponen yang terlibat akan terhubung dan berinteraksi dalam sistem yang akan diimplementasikan. Dengan kata lain, gambar ini akan menjadi panduan untuk mengatur kabel-kabel yang menghubungkan sensor-sensor, mikrokontroler, modul relay, dan perangkat keras lainnya dalam satu kesatuan yang terkoordinasi. Ini akan menjadi dasar yang kuat untuk merakit alat sesuai dengan spesifikasi yang telah direncanakan.
Alur Kerja Sistem :
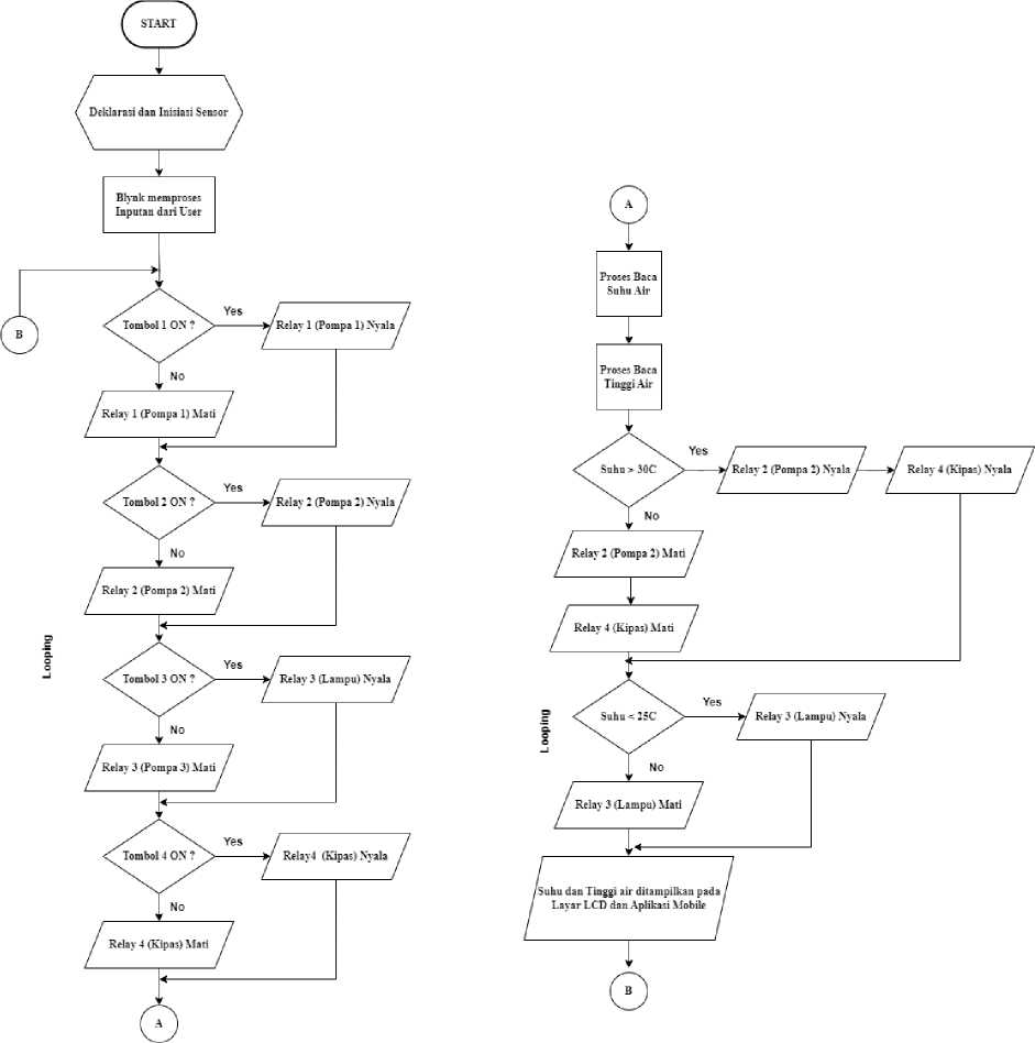
Berdasarkan pada Gambar 4 dibawah, Proses dimulai dengan mengaktifkan program, menentukan variabel yang dibutuhkan, dan mengaktifkan sensor yang dibutuhkan. Program Blynk kemudian akan mengumpulkan data pengguna dan memprosesnya. Selain itu, ada fungsi loop yang terus berjalan, yang merupakan inti dari program. Fungsi ini mengontrol perangkat berdasarkan masukan pengguna dan kondisi saat ini. program ini memantau status empat tombol Pin1, Pin2, Pin3, dan Pin4 yang ada di proyek. Tombol-tombol ini berfungsi untuk mengendalikan berbagai aspek proyek dengan menekan tombol digital. Selanjutnya, program akan memanggil fungsi untuk mengambil data suhu menggunakan sensor suhu, terutama dengan mengakses sensor suhu dengan indeks 0. Ini akan membantu mengukur suhu dengan mengumpulkan data dari sensor yang terhubung. Program juga menggunakan sensor ultrasonik untuk mengukur tinggi air. Ini dilakukan dengan mengirimkan sinyal getaran ke sensor melalui pin TRIGGER_PIN, dan kemudian menghitung berapa lama sensor memberikan sinyal balikan.

Gambar 4. Alur Kerja Sistem
Desain yang telah dibuat sebelumnya kemudian diimplementasikan secara langsung dengan menggabungkan komponen-komponen elektronika secara fisik dalam rangkaian mekanika menjadi satu kesatuan. Proses implementasi dibagi menjadi beberapa langkah :
-
1. Perakitan Rangkaian Elektronika
-
a. Komponen elektronika :
-
• Sensor DS18B20
-
• Sensor Ultrasonic JSN-SR04t
-
• ESP32
-
• Motor Servo
-
• Relay 4 Channel
-
• Breadboard
-
• Jumper Wire
-
b. Perakitan :
Komponen elektronika dirakit pada breadboard sesuai dengan skema rangkaian yang telah dirancang.Jumper wire digunakan untuk menghubungkan antar komponen.
-
2. Pemrograman ESP32
-
a. Aplikasi Arduino IDE :
-
• Kode program ditulis dalam Arduino IDE untuk mengendalikan semua aspek sistem.
-
• Kode program ini memuat fungsi-fungsi seperti, membaca data dari sensor DS18B20 dan Sensor Ultrasonic, mengendalikan Motor Servo untuk membuka dan menutup wadah pakan, mengendalikan Relay 4 Channel untuk mengontrol pompa, lampu, dan kipas, mengirimkan data ke aplikasi Blynk, menerima perintah dari aplikasi Blynk.
-
• Kode program diunggah ke ESP32 menggunakan Arduino IDE.
-
3. Integrasi dengan Aplikasi Blynk
-
a. Aplikasi Blynk :
-
• Antarmuka pengguna dibuat di aplikasi Blynk untuk menampilkan data sensor dan mengendalikan perangkat.
-
• Widget seperti gauge, slider, dan button digunakan untuk menampilkan data dan menerima input dari pengguna.
-
b. Koneksi :
-
• ESP32 terhubung ke aplikasi Blynk melalui jaringan Wi-Fi.
-
• Data sensor dan perintah dari pengguna ditukar antara ESP32 dan aplikasi Blynk.
Hasil dan pembahasan dibagi menjadi dua yaitu dokumentasi alat dan Analisis Parameter berupa pengujian sensor dan aktuator, dalam uji coba ini, peneliti menguji sistem pakan ikan otomatis dengan mengukur akurasi dalam memberikan pakan kepada ikan-ikan di dalam akuarium. Peneliti juga membandingkan pembacaann tinggi air yang dihasilkan oleh sensor Ultrasonic dengan pengukuran manual menggunakan alat pengukur ketinggian air selain itu juga menguji aktuator yaitu Relay.
-
Gambar 5. Tampilan Blynk Desktop
Gambar 5 menunjukkan tampilan aplikasi Blynk Dekstop yang digunakan untuk mengontrol dan memantau sistem monitoring dan pengendalian akuarium melalaui website. Berikut adalah penjelasan mengenai elemen-elemen pada gambar :
-
a. Gauge : Menampilkan data sensor secara real-time, seperti suhu air dan tinggi air.
-
b. Slider : Digunakan untuk mengatur pemberian pakan.
-
c. Button : Digunakan untuk mengontrol perangkat, seperti pompa, lampu, dan Kipas.

Gambar 6. Tampilan Blynk Mobile
Gambar 6 menunjukkan tampilan aplikasi Blynk versi Mobile yang digunakan untuk mengontrol dan memantau sistem monitoring dan pengendalian akuarium melalui smartphone. Berikut adalah penjelasan mengenai elemen-elemen pada gambar :
-
a. Gauge : Menampilkan data sensor secara real-time, seperti suhu air dan tinggi air.
-
b. Slider : Digunakan untuk mengatur pemberian pakan.
-
c. Button : Digunakan untuk mengontrol perangkat, seperti pompa, lampu, dan Kipas.

Lampu Pijar
Gambar 7. Alat
Gambar 7 menunjukkan bahwa sistem monitoring dan pengendalian akuarium tersusun dari berbagai komponen elektronik yang saling terhubung dan bekerja sama untuk memantau dan mengendalikan kondisi akuarium.. Berikut adalah penjelasan mengenai komponen-komponen pada gambar :
Table 2. Daftar Komponen
|
Komponen |
Fungsi |
Spesifikasi |
|
Mikrokontroler ESP32 |
- CPU: Xtensa LX106 Dual-core 32-bit RISC - | |
|
Otak sistem |
RAM: 400 KB - Flash: 4 MB - WiFi: 802.11 b/g/n - Bluetooth: v4.2 BR/EDR and BLE - Rentang pengukuran: -55°C hingga 125°C - | |
|
Sensor DS18B20 |
Mengukur suhu air |
Akurasi: ±0.5°C (dalam rentang 0°C hingga 70°C) - Resolusi: 9 bit |
|
Sensor Ultrasonic JSN-SR04t |
Mengukur tinggi air |
- Rentang pengukuran: 2 cm hingga 450 cm -Akurasi: ±3 mm - Resolusi: 0.3 mm |
|
Motor Servo |
Menggerakkan mekanisme buka-tutup wadah pakan ikan |
- Sudut putar: 0° hingga 180° - Tegangan operasi: 4.8 V hingga 6 V |
|
Relay 4 Channel |
Mengontrol berbagai |
- Tegangan operasi: 5 V - Arus maksimum |
|
perangkat |
per channel: 10 A |
Penjelasan Singkat Cara Kerja Rangkaian Elektronik :
-
a. Sensor DS18B20 dan Sensor Ultrasonic JSN-SR04t: Mengirim data pengukuran ke ESP32.
-
b. ESP32: Memproses data sensor, mengontrol Motor Servo dan Relay 4 Channel, dan mengirimkan data ke aplikasi Blynk.
-
c. Motor Servo: Membuka dan menutup wadah pakan ikan sesuai dengan perintah dari ESP32.
-
d. Relay 4 Channel: Mengontrol pompa pengisian dan pengurasan, lampu, dan kipas dalam akuarium sesuai dengan perintah dari ESP32.
Pengujian fungsional adalah tahap penting dalam pengembangan sistem yang bertujuan untuk memastikan bahwa setiap fungsi yang ada dalam sistem tersebut beroperasi dengan benar. Proses ini melibatkan uji coba setiap fungsi secara terpisah untuk memverifikasi bahwa sistem dapat melakukan berbagai tugas yang direncanakan. Ini termasuk kemampuan sistem untuk membaca data dari sensor dengan akurasi yang tepat, mengontrol perangkat sesuai dengan instruksi yang diberikan, serta mengirim dan menerima data dari aplikasi Blynk yang terintegrasi. Pengujian juga memastikan bahwa sistem mampu merespons perintah yang diberikan oleh aplikasi Blynk dengan tepat dan tanpa hambatan.
-
a. Uji Coba Sensor DS18B20
Untuk mengukur akurasi suhu dalam akuarium, sensor DS18B20 harus diuji dan dibandingkan dengan Termometer Digital. Nilai error menunjukkan perbedaan antara nilai yang diukur oleh sensor dan nilai referensi. Nilai error yang positif menunjukkan bahwa nilai yang diukur lebih tinggi daripada nilai referensi, sedangkan nilai error yang negatif menunjukkan bahwa nilai yang diukur lebih rendah daripada nilai referensi.
Nilai kesalahan (error) dari sensor DS18B20 diperiksa sebagai berikut :
I Thermometer — D518B20∣
Error = |-----—--------■-------1 × 100%
(1)
I Thermometer I
Table 3. Uji Coba Sensor DS18B20
|
Jurnal Elektronik Ilmu Komputer Udayana Volume X, No X. Month Year |
p-ISSN: 2301-5373 e-ISSN: 2654-5101 | |
|
Suhu (C) Thermometer |
Error (%) | |
|
27.1 |
28.5 |
4.912 |
|
27.1 |
28.5 |
4.912 |
|
27.1 |
28.5 |
4.912 |
|
27.1 |
28.5 |
4.912 |
|
27.3 |
28.6 |
4.586 |
|
27.3 |
28.6 |
4.586 |
|
27.3 |
28.6 |
4.586 |
|
27.3 |
28.6 |
4.586 |
|
27.7 |
27.2 |
1.838 |
|
27.7 |
27.2 |
1.838 |
|
27.7 |
27.2 |
1.838 |
|
27.7 |
27.2 |
1.838 |
|
27.7 |
28.4 |
2.465 |
|
28.1 |
28.4 |
1.056 |
|
28.1 |
28.4 |
1.056 |
|
Rata-rata |
3.26 | |
Dari Tabel 3, Hasil pengujian Sensor DS18B20 dalam mendeteksi suhu di dalam akuarium telah dilaporkan. Pengujian ini dilakukan dengan membandingkan pembacaann suhu yang diberikan oleh Sensor DS18B20 dengan pengukuran yang dilakukan menggunakan termometer. Hasil dari pengujian ini menunjukkan bahwa terdapat kesalahan (error) sebesar 3.26% dalam nilai pembacaann suhu antara Sensor DS18B20 dan termometer.
-
b. Uji Coba Sensor Ultrasonic
Untuk mengukur akurasi Ketinggian Air dalam akuarium, sensor Ultrasonic harus diuji dan dibandingan dengan Penggaris. Nilai error menunjukkan perbedaan antara nilai yang diukur oleh sensor dan nilai referensi. Nilai error yang positif menunjukkan bahwa nilai yang diukur lebih tinggi daripada nilai referensi, sedangkan nilai error yang negatif menunjukkan bahwa nilai yang diukur lebih rendah daripada nilai referensi.
Nilai kesalahan (error) dari sensor Ultrasonic diperiksa sebagai berikut :
I Penggaris — Ultrasonici
Error = |1 × 100% (2)
I Penggaris I
Table 4. Uji Coba Sensor Ultrasonic
|
Tinggi (CM) |
Penggaris |
Error (%) |
|
14.3 |
15.2 |
5.92 |
|
14.3 |
15.2 |
5.92 |
|
14.3 |
15.2 |
5.92 |
|
14.3 |
15.2 |
5.92 |
|
14.5 |
15.2 |
4.61 |
|
14.5 |
15.2 |
4.61 |
|
14.5 |
15.5 |
6.45 |
|
14.5 |
15.5 |
6.45 |
|
15.0 |
15.5 |
3.23 |
|
15.0 |
15.5 |
3.23 |
|
15.0 |
15.5 |
3.23 |
|
15.1 |
15.5 |
2.58 |
|
15.1 |
15.5 |
2.58 |
|
15.1 |
15.5 |
2.58 |
|
15.1 |
15.5 |
2.58 |
|
Rata-rata |
4.61 | |
Dari Tabel 4, Hasil pengujian Sensor Ultrasonic dalam mendeteksi Tinggi air di dalam akuarium telah dilaporkan. Pengujian ini dilakukan dengan membandingkan pembacaann Tinggi yang diberikan oleh Sensor Ultrasonic dengan pengukuran yang dilakukan menggunakan Penggaris. Hasil dari pengujian ini menunjukkan bahwa terdapat kesalahan (error) sebesar 4.61% dalam nilai pembacaan Tinggi air antara Sensor Ultrasonic dan penggaris.
-
c. Uji Coba Pakan ikan
Untuk mengukur keberhasilan pakan ikan ,maka dicoba beberapa kali dan menunjukan hasil sebagai berikut :
|
Keberhasilan = |
Banyak Data Berhasil ----, , , .------×100% (3) Jnmlah Data Table 5. Uji Coba Pakan Ikan |
|
Percobaan Ke- |
Status Kondisi Pakan On Off |
|
1 2 3 4 5 6 7 8 9 10 11 12 13 14 15 |
s x Terbuka x s Tertutup s x Terbuka x s Tertutup s x Terbuka x s Tertutup s x Terbuka x s Tertutup s x Terbuka x s Tertutup s x Terbuka x s Tertutup s x Terbuka x s Tertutup s x Terbuka |
Tingkat Keberhasilan 100%
Dalam Tabel 5, terdapat catatan mengenai pengujian pakan dengan 15 percobaan yang dilakukan. Pengujian ini melibatkan penggunaan perintah on-off pada aplikasi Blynk, dan hasilnya menunjukkan bahwa semua percobaan berhasil dengan tingkat keberhasilan sebesar 100%.
-
d. Uji Coba Relay
Untuk mengukur keberhasilan pakan ikan ,maka dicoba beberapa kali dan menunjukan hasil sebagai berikut :
Banyak Data Berhasil Keberhasilan = -------—---------× 100% (4)
Jnmlah Data
|
Table 6. Uji Coba Relay | ||||
|
Percobaan Ke- |
On |
Status |
Off |
Kondisi Relay |
|
1 |
s |
x |
Menyala | |
|
2 |
x |
s |
Mati | |
|
3 |
s |
x |
Menyala | |
|
4 |
x |
s |
Mati | |
|
5 |
s |
x |
Menyala | |
|
6 |
x |
s |
Mati | |
|
7 |
s |
x |
Menyala | |
|
8 |
x |
s |
Mati | |
|
9 |
s |
x |
Menyala | |
|
10 |
x |
s |
Mati | |
|
11 |
s |
x |
Menyala | |
|
12 |
x |
s |
Mati | |
|
13 |
s |
x |
Menyala | |
|
14 |
x |
s |
Mati | |
______15______________≤_____________x_____________Menyala______ Tingkat Keberhasilan 100%
Dalam Tabel 6, terdapat catatan mengenai pengujian Relay dengan 15 percobaan yang dilakukan. Pengujian ini melibatkan penggunaan perintah on-off pada aplikasi Blynk, dan hasilnya menunjukkan bahwa semua percobaan berhasil dengan tingkat keberhasilan sebesar 100%.
Beberapa kesimpulan penting dapat diperoleh dari penelitian ini berdasarkan temuan penelitian yang telah dilakukan. Pertama, berdasarkan uraian alat, penelitian ini berhasil menciptakan sistem pemberian pakan ikan otomatis yang dapat memberi makan ikan di akuarium dengan tingkat keberhasilan hingga 100%. Kedua, ada sejumlah hasil pengujian yang patut diperhatikan dalam analisis parameter. Terdapat error sebesar 3,26% pada data suhu antara termometer dan sensor DS18B20. Namun pengujian kemampuan Sensor Ultrasonik dalam mendeteksi ketinggian air menunjukkan ketidakakuratan sebesar 4,61% jika dibandingkan dengan pengukuran yang dilakukan secara manual menggunakan penggaris. Terakhir, pengujian aktuator Relay menggunakan perintah on-off aplikasi Blynk juga menghasilkan tingkat keberhasilan 100%. Hal ini menunjukkan bahwa sistem dapat dipercaya untuk mengoperasikan aksesori seperti lampu, kipas angin, dan pompa pengisian/pengurasan. Secara keseluruhan, temuan pengujian menunjukkan bahwa alat pemberi makan ikan otomatis ini bekerja dengan baik dan mungkin merupakan alat yang berguna untuk mengawasi dan meningkatkan produktivitas budidaya ikan di akuarium.
Daftar Pustaka
-
[1] I. Muiz, “Smart Akuarium Berbasis IOT Menggunakan Raspberry Pi 3,” J. Pendidik. Sains dan
Komput., vol. 2, no. 02, pp. 333–336, 2022, doi: 10.47709/jpsk.v2i02.1742.
-
[2] Khairunisa, Mardeni, and Y. Irawan, “Smart aquarium design using raspberry Pi and android based,” J. Robot. Control, vol. 2, no. 5, pp. 368–372, 2021, doi: 10.18196/jrc.25109.
-
[3] F. Burhani, Z. Zaenurrohman, and P. Purwiyanto, “Rancang Bangun Monitoring Akuarium Dan
Pakan Ikan Otomatis Berbasis Internet Of Things (IOT),” JEECOM J. Electr. Eng. Comput. , vol. 4, no. 2, pp. 62–68, 2022, doi: 10.33650/jeecom.v4i2.4309.
-
[4] M. Dhanaraju, P. Chenniappan, K. Ramalingam, S. Pazhanivelan, and R. Kaliaperumal, “Smart Farming: Internet of Things (IoT)-Based Sustainable Agriculture,” Agric., vol. 12, no. 10, pp. 1–26, 2022, doi: 10.3390/agriculture12101745.
-
[5] Y. M, A. E. A, A. S. R, K. S, and P. Dr.V, “Smart Home Automation System Based on Li-Fi Technology,” Int. J. Innov. Res. Eng., no. May, pp. 342–345, 2023, doi: 10.59256/ijire.2023040397.
-
[6] P. Wijaya and T. Wellem, “Perancangan dan Implementasi Sistem Pemantauan Suhu dan Ketinggian Air pada Akuarium Ikan Hias berbasis IoT,” J. Sist. Komput. dan Inform., vol. 4, no. 1, p. 225, 2022, doi: 10.30865/json.v4i1.4539.
-
[7] H. Dipak Ghael, L. Solanki, G. Sahu, and A. Professor, “A Review Paper on Raspberry Pi and its Applications,” Int. J. Adv. Eng. Manag. (IJAEM, vol. 2, no. January 2020, p. 225, 2008, doi: 10.35629/5252-0212225227.
-
[8] K. Yahya Nashrullah, M. Bhanu Setyawan, and A. C. Fajaryanto, “JURNAL ILMIAH MAHASISWA UNIVERSITAS MUHAMMADIYAH PONOROGO (KOMPUTEK) RANCANG BANGUN IoT SMART FISH FARM DENGAN KENDALI RASPBERRY PI DAN WEBCAM,” vol. 0985, pp. 81–91, 2019.
-
[9] Kennedi Sembiring, Agus Setiawan, Muhammad Alief Tegar Wicaksono, and Abdul Rahman, “Perancangan Automatic Fish Feeder Skala Akuarium Berbasis Internet of Things (IoT) Menggunakan Modul ESP8266,” E-JOINT (Electronica Electr. J. Innov. Technol., vol. 3, no. 2, pp. 66–72, 2022, doi: 10.35970/e-joint.v3i2.1671.
-
[10] N. Ya’acob, N. N. S. N. Dzulkefli, A. L. Yusof, M. Kassim, N. F. Naim, and S. S. M. Aris, “Water Quality Monitoring System for Fisheries using Internet of Things (IoT),” IOP Conf. Ser. Mater. Sci. Eng., vol. 1176, no. 1, p. 012016, 2021, doi: 10.1088/1757-899x/1176/1/012016.
-
[11] R. K. Putra Asmara, “Rancang Bangun Alat Monitoring Dan Penanganan Kualitas Ait Pada Akuarium Ikan Hias Berbasis Internet Of Things (IOT),” J. Tek. Elektro dan Komput. TRIAC,
vol. 7, no. 2, pp. 69–74, 2020, doi: 10.21107/triac.v7i2.8148.
-
[12] F. Chuzaini and Dzulkiflih, “IoT Monitoring Kualitas Air dengan Menggunakan Sensor Suhu , pH , dan Total Dissolved Solids ( TDS ),” J. Inov. Fis. Indones., vol. 11, no. 3, pp. 46–56, 2022.
730


Discussion and feedback