ANALYSIS OF BASIC NEEDS ACCESSIBILITY POOR HOUSEHOLD IN DISTRICT GIANYAR
on
Nov 2019 Vol. 12, Number 4, Page 50-65
E-Journal of Cultural Studies DOAJ Indexed (Since 14 Sep 2015) ISSN 2338-2449 https://ojs.unud.ac.id/index.php/ecs/
ANALYSIS OF BASIC NEEDS ACCESSIBILITY POOR HOUSEHOLD IN DISTRICT GIANYAR
I Nyoman Tingkes
Departement of Management, University of Dhyanapura, Badung, Bali, Indonesia
email: nyomantingkes6262@icloud.com
Received Date : 28-08-2019
Accepted Date : 10-09-2019
Published Date : 30-11-2019
ABSTRACT
The purpose of this study was to analyze the basic needs of poor households in Gianyar Regency in terms of capacity, socioeconomic status, socio-cultural environment and institutional poverty reduction towards the accessibility of poor households both directly and indirectly. The study was designed using the concurently embbded method, which is a quantitative method (GsCA) validated by qualitative methods. Quantitative research used 400 samples of poor households. It used 25 samples (key informants). The quantitative data were analyzed with descriptive statistics and GsCA parametric statistics. The qualitative data were analyzed using reduce, display and conclution (drawing/ verifying) techniques. The results found that the coefficient of capacity: 0.043, spositive and not significant; socioeconomic status was 0.346, positive and significant, social environment is -0.143, negative and significant, and institutional poverty reduction 0.140, positive but not significant. The results of the study show that the poor accessibility of poor households due to the sociocultural environment was negative and institutional performance was not optimal. Therefore, poverty alleviation by the Regional Government of Gianyar Regency should pay more attention to the conditions of the sociocultural environment and more optimal institutional performance.
Keywords: capacity, economic status, social environment, institutional, accessibility
INTRODUCTION
Gianyar Regency is a regency in the Province of Bali, Indonesia. The Regency is committed to fighting poverty and hunger as an effort to improve the quality of human resources as agreed upon by 189 countries at the Millennium Summit (MDGs, September 2000). Many programs and activities have been carried out in an effort to fight poverty and hunger including Community Based Development and the Bali Urban Infrastructure Project funded by the World Bank. Other programs include Integrated Urban Infrastructure Development Improvement Projects, Urban Poverty Reduction Programs, Welfare Improvement Enterprises, Women's Loans and Savings, Cash Direct Assistance, Social
E-Journal of Cultural Studies
DOAJ Indexed (Since 14 Sep 2015)
ISSN 2338-2449 https://ojs.unud.ac.id/index.php/ecs/
Assistance, Joint Business Groups, People's Welfare Programs, Poor Rice Assistance, Poverty Alleviation Integrated Movements, Poverty Alleviation Guarantees, National Health, Bali Mandara Health Insurance, Integrated Agricultural Systems, and various other poverty alleviation programs with an insufficient amount of funds.
The number of poor households (RTM) in Gianyar Regency in 2009 was 25,500 RTM; in 2010 there were 31,500 people, and in 2011 there were 26,000 RTM. The data shows that there was no downward trend, instead there was a trend of increasing the number of RTM over three years (BPS Bali Province, 2012). This data raises various questions, such as why poverty is in place, what's with poverty, and various other questions.
The results of observations in the field show that poor households face various internal and external constraints. Internal constraints attached to individuals, such as education and skills are generally low, poor health (disability, permanent illness, aging, aging, and malnutrition), and asset ownership is generally small. External constraints in the form of sociocultural environment are less supportive and regional poverty reduction institutions are less accountable.
Low average RTM capacity. They have difficulty in utilizing access, difficulty interacting with the socio-cultural environment and regional poverty reduction institutions. Socio-cultural environment includes family, neighbors, Pakraman village, and others. The regional poverty reduction institutional environment includes: Village Community Development Cadres, Village Community Empowerment Institutions, District Facilitators, District Facilitators, Regional People's Representative Council, Regional Work Unit Forum, Inter-Village Cooperation Body, Village Head, Village Secretary, Sub-District Head, Civil Servants who are trained to help participatory planning (Setrawan) at the district and sub-district level.
Capacity constraints faced with a less supportive socio-cultural environment and less accountable regional poverty reduction institutions are thought to be the cause of the program of activities to fight poverty and road hunger in place. Todaro and Smith (2006) and Basri (2009) say that efforts to fight poverty and hunger are slow because development is seen merely as an economic phenomenon. High and low development progress is only measured by the level of gross national income, both overall and per capita which is believed to be dripping, creating jobs and equitable distribution (trickle down effect), while the problem of poverty, unemployment and inequality receives less attention.
From the description of the research problems the research objectives are to (1) analyze the influence of RTM capacity, socioeconomic status, socio-cultural environment,
E-Journal of Cultural Studies DOAJ Indexed (Since 14 Sep 2015) ISSN 2338-2449 https://ojs.unud.ac.id/index.php/ecs/
and regional poverty reduction institutions on the accessibility of basic needs of RTM in Gianyar Regency; (2) analyzing the influence of socioeconomic status, socio-cultural environment, and poverty reduction institutions on the capacity of RTM in Gianyar Regency; and (3) analyze the most dominant variables affecting the basic needs of RTM in Gianyar Regency.
THEORY STUDIES
Poverty is said to be a condition, ie a person or household is in a state of "lack of welfare" (Haugton and Khandker, 2012). Poverty is defined as a condition of someone who is not valuable, completely lacking, or destitute (Anwar, 2001). Economists generally associate the problem of poverty with low living standards and inequitable distribution of income. While sociologists attribute the problem of poverty to social class or low stratification and are called marginalized groups (Hadirman and Midgley, 1982).
By type and causes of poverty can be divided into two, namely absolute poverty and relative poverty. Absolute poverty is associated with estimates of income levels and needs. Estimates of the level of need are limited to basic needs or minimum basic needs that enable a person to be able to live properly. If income does not reach minimum needs, someone is said to be poor. Poverty is relatively more determined by the level of development of the surrounding community. Someone who has reached the level of minimum basic needs, but his income is much lower than the income of the surrounding community, that person is in the relatively poor category (Arsyad, 2010).
In Indonesia poverty cannot be interpreted only as a result of low productivity of the poor or other internal causes. Poverty has existed since colonial times and cannot be separated from the economic political order, both global and national, which provides less room for the economic actors of the people who are generally poor. Poor population does not mean that the person does not have anything and is lazy to do something, but is an economic actor who is very active at work even though he has few assets, but still cannot get out of the circle of poverty (Rintuh, 2005).
Poverty Reduction Strategy
Poverty in Indonesia has existed since the colonial era. However, poverty alleviation has only been carried out by the New Order government since 1969 (Darwin, 2010). At that time Dewey (1993) said that poverty alleviation programs were not yet a top priority. This
E-Journal of Cultural Studies DOAJ Indexed (Since 14 Sep 2015) ISSN 2338-2449 https://ojs.unud.ac.id/index.php/ecs/
happens because the development strategy still relies on economic rehabilitation efforts, namely controlling inflation rates, creating an investment climate, national stability, and economic growth (trickle down effects strategy).
There are some weaknesses in the implementation of poverty reduction programs during the New Order so that it is not possible to apply during the reform period. These weaknesses, among others are top down, get support by coercion, are more physically oriented, are homogeneous and do not accommodate regional diversity, have not been integrated with macroeconomic programs, do not prioritize the basic rights of the poor, and pay less attention to gender equality ( Darwin, 2010).
In this regard, a new national strategy for poverty alleviation is needed that is expected to provide a new orientation to all development programs at the center and in the regions so that there is a synergy of development programs for poverty reduction. The underlying assumptions are high economic growth, all development programs must make a positive contribution to poverty reduction; and in line with the basic rights of the poor, democracy, good governance, environmental sustainability, and gender equality.
According to Darwin, the strategy involved extending employment opportunities to the poor, both men and women, by creating conditions and supporting economic, political and social conditions; empowering community institutions by strengthening social, political, and cultural institutions of society and expanding the participation of poor communities in decision making and public policies that guarantee respect, protection and fulfillment of basic rights; capacity building by developing basic abilities and business abilities of the poor, both men and women, so that they can take advantage of environmental development; social protection by giving security to women as heads of households, the poor, neglected children, elderly people and people with disabilities; and rearrangement of international cooperation relations to support the four strategies.
Capacity for Access Utilization
Capacity is a measure of the production capability of a facility per unit of time. Individual capacity influences productivity through knowledge, skills, attitudes, and behavior (Benardin and Russel, 1993). Capacity is the ability to do or complete a job or something else. While access is defined as a way in, a way out, or a connection to something that causes someone to get out of the problem at hand. Capacity in the use of access can be interpreted as the ability to use facilities as a way out of the poverty problem faced.
E-Journal of Cultural Studies DOAJ Indexed (Since 14 Sep 2015) ISSN 2338-2449 https://ojs.unud.ac.id/index.php/ecs/
An individual's capacity basically includes being honest or trustworthy in words, actions and work, both towards oneself and towards others; responsible for the attitude and behavior to carry out its obligations as it should be done; discipline in behaving in an orderly manner and complying with the provisions of the applicable regulations; able to develop attitudes to work together to obtain greater results; be fair to yourself and others; being concerned about the environment; and have a vision for a better life in the future. The seven characteristics are believed to be able to deliver someone out of the problem of poverty faced (Hermawan, 2010).
Socio-Economic Status and Capacity
Socioeconomic status is interpreted as income, which is the amount of money received by a person and company in the form of wages, wages, rent, interest, profit, unemployment benefits, and others (Pass and Lowes, 1998). Household income, whether derived from labor services or not is not important in the economy because all factors of production can generate income.
Economic status as measured by the level of income affects the capacity of the population in utilizing access to basic needs, such as education, health, and others (Budiono, 1997). Low economic status or low income is the reason someone is malnourished, sick, or is the cause of an individual's low capacity (Sen, 1999).
Low income is determined by the relevant government policy, especially how fairly national income is distributed to all citizens. The gap is high if the 40% of the lowest income population receives less than 12% of national income; the gap is moderate if 40% of the lowest income population receives 12 to 17% of national income. Specifically for Indonesia, 40% of the lowest income population receives 19.5% of national income (Kuncoro, 2010).
Social Culture and Capacity
Only in an optimal environment, humans can develop well and only with good people the environment will develop in an optimal direction (Soemarwoto, 1989. Socio-cultural environment is the atmosphere around, where we are, and the atmosphere can be in the form of patterns - life patterns that develop in society, such as thought patterns, attitudes, and behavior patterns that create an atmosphere around individuals and society, the atmosphere can have a positive and negative effect on the lives of individuals and society (Koentjaraninggrat, 1986).
E-Journal of Cultural Studies DOAJ Indexed (Since 14 Sep 2015) ISSN 2338-2449 https://ojs.unud.ac.id/index.php/ecs/
Poverty is not created by the poor themselves, but is caused by a socio-cultural environment that does not provide opportunities (Yunus, 2010). Poverty is created by systems and institutions that are designed with distorted assumptions and concepts. Yunus said that economists have developed business theory on the assumption of rational principles. Humans are said to do nothing in economic life other than pursuing their own interests. Optimal results are achieved when everyone can pursue profits for themselves without obstacles. This view has resulted in investing money, time, energy, and other sources to support profit-oriented businesses. In addition, it is also believed to be a source of human creativity and the only way to solve the problems of society.
Humans have creativity, meaning that they are born not to suffer from hunger and poverty. Poverty is something that is made and something that is forced from the outside. Therefore, poverty can be eliminated if negative social and cultural environmental influences can be eliminated (Soemarwoto, 1989). Socio-cultural environment influences development. This influence is based on the argument that development is carried out by humans in certain socio-cultural and economic conditions. However, in practice it is often ignored.
Surokin (1959), Soekanto (2010) and Soemarwoto (1989), explain poverty in the development process as follows. Social stratification such as rich and poor groups is caused by gaps in the distribution of rights, obligations, responsibilities, and social values that are not in accordance with social reality. The subject of social problems is the striking difference between values and the real conditions of life. Artina cripples between people's assumptions about what should happen and the reality that occurs in the association of life. This difference in reality is in accordance with the ecological proposition which states that when two ecosystems with different levels of development relate to one another, an asymmetrical exchange of material, energy and information occurs. Ecosystems that develop get greater benefits from that relationship compared with less developed ecosystems (Soemarwoto, 1989).
Institutional and Capacity
The purpose and objective of institutional formation is to solve the problem of meeting the needs of the community. Therefore, the number and type of institutions formed according to the size and complexity of the needs of a society (Koentjaraninggrat, 1986). For example, institutions to meet the needs of kinship, economics, education, research, politics, a sense of beauty, and institutions to meet the comfort of life (Gillin, 1954 and Nadel, 1953).
E-Journal of Cultural Studies DOAJ Indexed (Since 14 Sep 2015) ISSN 2338-2449 https://ojs.unud.ac.id/index.php/ecs/
Specifically to solve economic problems, institutions were formed with the aim of protecting property rights, overcoming market failures and minimizing transaction costs, macroeconomic stabilization, social protection for the underprivileged, and for conflict management. These functions determine the welfare of the community (Rodrik, 2003). The important role of institutions in influencing the economy is seen from three indicators. First, economists began to incorporate sociological, political, anthropological and psychological factors in their analyzes. Secondly, the government is recognized as very important in regulating the private sector so that it does not become oligopolistic, encourage and create a climate of cooperation between strong economic groups and weak economic groups. Third, the government has the ability and authority to maintain this balance (Rintuh and Miar, 2005).
North said that institutions are the most important element of economic achievement in a country. This means that good geographical conditions, quality population, abundant natural resources, and adequate technology are only potentials for economic growth. In this case as a potential, it cannot be a trigger for prosperity, unless it is guided by a good economic institutional system
In general, the institutional function is the regulation of specific behaviors that are generally accepted by members of social groups in special situations, both self-controlled and those supervised by external authorities (Rutherford, 1994). Institutions reflect the value systems and norms of society, but values and norms are not institutional (Manig, 1991). Weaknesses in institutional functions can be the cause of deviant human behavior, detrimental to other parties in society, both politically, economically, and social structure (North, 1994).
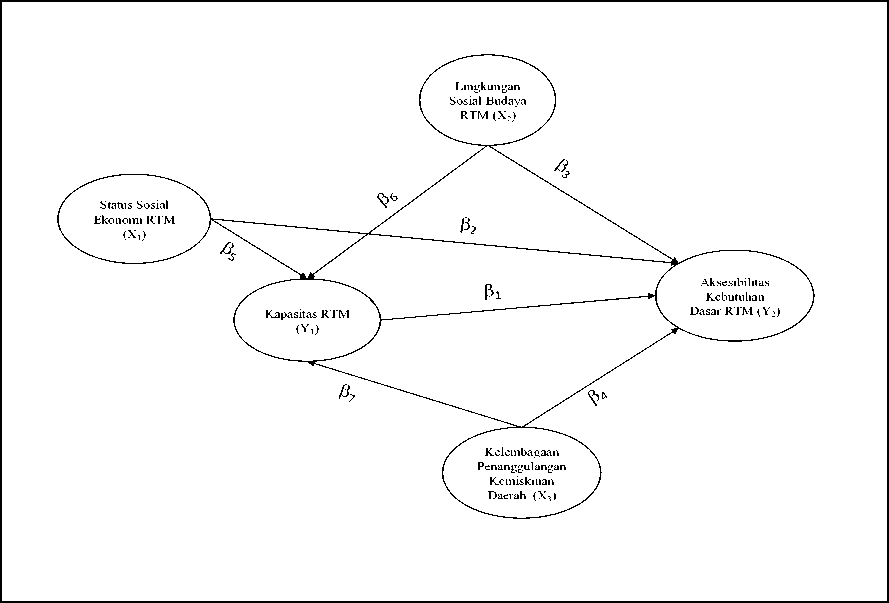
Framework of thinking
Based on a theoretical study and research results, a framework can be drawn that illustrates the clarity of the relationship of research concepts as shown in Figure 1. There are two models of thinking framework that can be built, namely the first model explains that the capacity of RTM (Y1) is influenced by socioeconomic status (X1), socio-cultural environment (X2) and regional poverty reduction institutions (X3). On the other hand the second model explains that the accessibility of basic needs of RTM (Y2) is influenced by the capacity of RTM (Y1), socioeconomic status, socio-cultural environment (X2) and regional poverty reduction institutions (X3).
https://ojs.unud.ac.id/index.php/ecs/
Figure 1: Conceptual Framework for the Research Model

MRTHODOLOGY
The research design used is concurrently embedded, which is a combination of quantitative and qualitative approaches to the same research problem (Creswell and Clark, 2007). However, the more dominant approach used is the quantitative approach. This means that the qualitative approach is used as a validation of quantitative research results. Therefore, the research problem follows the quantitative research problem formulation which implies the formulation of the problem must be clear before the research is carried out (Cooper and Emory, 1996).
The research location was chosen based on several considerations. First, the number of poor households tends to increase, from 25,500 in 2009 to 26,000 in 2011. Second, the human development index during the period 2009 to 2011 has increased from 72.43 to 73.43.
E-Journal of Cultural Studies DOAJ Indexed (Since 14 Sep 2015) ISSN 2338-2449 https://ojs.unud.ac.id/index.php/ecs/
Quantitative and Qualitative Data
The initial step is to determine the population and sample. The population is the whole RTM recorded in 2011 by BPS in the Regency of Gianyar, namely 24,026 RTM spread across seven sub-districts and in seventy villages. The sample is a part of the population, selected with certain procedures and considerations so that it represents the population. Sample selection is based on the principle of representation, homogeneity, and the principle of precision. Samples taken from each sub-district were represented by two villages coming from one urban or urban village and one rural or rural village. Homogeneity can be seen from the socioeconomic status, capacity, social culture, and institutions with the same relative characteristics. Social research precision is considered good, which ranges from 1% to 10% with a critical point of 5% (Sarwono, 2010). In this way the study population became 7,646 RTM. By using the Slovin formula the number of samples is 400 RTM.
N n =
1 + n.e2
Information:
n = sample size
N = population number = 7.646 RTM
e = critical point 5 percent or 0,05
Calculation
7.646
n = = 380,11 (rounded off 400)
1 + 7.646 (0,05)2
Samples were selected by systematic sampling technique, random in the first selection then continued according to the magnitude of the interval (the interval is the population divided by the sample, which is 7,646 / 400 = 19).
Data collection techniques using questionnaires, in-depth interviews, focus group discussions, and observations. The questionnaire uses a closed list of questions including the thoughts, feelings, attitudes, beliefs, values, perceptions, personality, and behavior of respondents. In-depth interviews were conducted with key informants, both structured and unstructured, face-to-face, and / or by telephone if conditions were favorable. The focus group discussion involved key informants consisting of elements of village community development
E-Journal of Cultural Studies
DOAJ Indexed (Since 14 Sep 2015)
ISSN 2338-2449 https://ojs.unud.ac.id/index.php/ecs/
cadres (KPMD), village heads, Setrawan and sub-district facilitators, Setrawan and district facilitators, the Inter-Village Cooperation Agency (BKAD), the Regional Work Unit Work Unit (SKPD), elements of the DPRD, and the Head of the Village Community Empowerment Division (BPMD) at the Gianyar Regency Village Community Empowerment Agency, and traditional / religious leaders. Observations were made using the senses and assistive devices in the form of cameras, stationery, voice recorders and pictures (camcorders). However, researchers are not directly involved in the activity of research subjects.
Data Analysis Technique
The analysis technique used is descriptive analysis techniques, general structural components anaysis (GsCA) and qualitative analysis techniques. Descriptive analysis is used to produce categories for respondents' answers. The GsCA analysis is used to evaluate whether the structural model shows goodness of fit and the overall or averall model. Qualitative analysis techniques are used to analyze qualitative data in order to validate quantitative research results.
DISCUSSION
By doing bootsrapping obtained the statistical value t (t-statistic) and the standard deviation of each estimator to determine the significance of the estimator of the model parameters. Ho is accepted if CR counts ≤ 1,645 and Ho is rejected if CR ≥ 1,645 at alpha 0.05. Based on the parameters in Table 1 and the feasibility test of the model in averall models, hypothesis testing and discussion of research results can be done.
Table 1
The Whole Goodness of Fit Model Analysis Result
|
No. |
Variable |
Koefisien Jalur Antarkonstruk Laten |
Remark | |||
|
Estimation |
SE |
t Tabel |
CR | |||
|
(1) |
(2) |
(3) |
(4) |
(5) |
(6) |
(7) |
|
1. |
X1 → Y1 |
0.192 |
0.059 |
1.645 |
3.27* |
Significant |
|
2. |
X2 → Y1 |
0.316 |
0.046 |
1.645 |
6.92* |
Significant |
|
3. |
X3 → Y1 |
0.059 |
0.053 |
1.645 |
1.1 |
Not Sig. |
|
4. |
X1 → Y2 |
0.346 |
0.066 |
1.645 |
5.24* |
Significant |
|
5. |
X2 → Y2 |
-0.143 |
0.058 |
1.645 |
2.48* |
Significant |
|
6. |
X3 → Y2 |
0.140 |
0.053 |
1.645 |
2.63* |
Significant |
|
7. |
Y1 → Y2 |
0.043 |
0.049 |
1.645 |
0.88 |
Not Sig.. |
Source: Structural Result Model GsCA. CR* Significant at. Level: 1.645.
E-Journal of Cultural Studies DOAJ Indexed (Since 14 Sep 2015) ISSN 2338-2449 https://ojs.unud.ac.id/index.php/ecs/
-
1. Direct and Indirect Effects of Socio-Economic Status on Accessibility to Basic
Needs of RTM
The direct effect of the socioeconomic status variable on the accessibility variable shows a path coefficient of 0.346 and a CR value of 5.24 is greater than the value of t table 1.645 at alpha 0.05. It means that the socioeconomic status variable has a positive and significant effect on the accessibility of basic needs. Increasing socioeconomic status increases the accessibility of basic RTM needs. The results of the analysis of means scores of latent socioeconomic status of 2,894 and accessibility of 2,490 mean that the positive and significant relationship of socioeconomic status with accessibility takes place at an equally low level.
Indirectly, socioeconomic status through capacity has a positive effect, but not significantly to the accessibility of basic RTM needs. The results showed the path coefficient of 2.856 was smaller than the value of χ2 ≥ 3.841 at alpha 0.05. The capacity of poor households functions to strengthen the influence of socioeconomic status with the accessibility of basic RTM needs. This finding shows that in an effort to fight poverty and hunger active RTM participation is needed.
The socioeconomic status of the poor is low due to inadequate ownership of production factors (61.25% owning land ≤ 10 acres) while their livelihoods are farmers and farm laborers (40.5%). Therefore, methods that focus on agricultural businesses in the broadest sense are not effective at increasing socioeconomic status. This finding shows that other efforts (innovation) are needed to increase the income of the poor besides agriculture.
-
2. Direct and Indirect Effects of Socio-Cultural Environment on Accessibility to
Basic Needs of RTM
The direct influence of the socio-cultural environment on accessibility shows a path coefficient of -0.143 and a CR value of 2.48 is greater than the value of t table 1.645 alpha 0.05. It means that the socio-cultural environment has a negative and significant effect on the accessibility of basic needs. The more negative the socio-cultural environment, the decreasing accessibility. Means scores of latent socio-cultural environment 3,286 greater than means scores of latent accessibility to basic needs 2,490. This means that the influence of the socio-cultural environment is more dominant than the capacity on the accessibility of basic needs. This finding implies that in the effort to combat poverty and hunger, socio-cultural
E-Journal of Cultural Studies DOAJ Indexed (Since 14 Sep 2015) ISSN 2338-2449 https://ojs.unud.ac.id/index.php/ecs/
approaches are needed. In-depth interviews with the question why the socio-cultural environment negatively affects the accessibility of basic needs can be presented as below.
".... Since there was assistance from RASKIN, I, as a village official, found it difficult because there were residents who were not included as poor protesters. Finally, through an RASKIN assistance meeting, it was agreed to be shared equally by fellow citizens. The assistance is indeed for the less fortunate, but I cannot do anything ... "(Widiarsa, Saturday, October 6, 2012).
Indirectly, the socio-cultural environment through capacity has a positive and significant effect on the accessibility of basic needs. The results showed the path coefficient of 6.028 was greater than the value of χ2 ≥ 3.841 at alpha 0.05. This means that if the socio-cultural environment synergizes with the poor, the accessibility ability of the poor increases significantly (pure mediation) in accordance with the social theory put forward by Yunus (2008), Surokin (1959), Gillin and Gillin (1964), which in essence said that poverty is caused by social interactions that are dissociative in terms of values, customs, traditions and ideologies.
-
3. Direct and Indirect Effects of Institutional Poverty Reduction on Accessibility to Basic Needs
The direct influence of institutions on the accessibility of basic needs is positive and significant. The results showed a path coefficient of 0.140 and a CR value of 2.63 was greater than the value of t table 1.645 at alpha 0.05. This means that as the role of institutions increases, the accessibility of basic needs increases. Means institutional score of latent 2,226 is smaller than means scores of latent accessibility of 2,490. This means that the positive and significant relationship takes place at an equally low level.
These findings indicate that in an effort to combat poverty and hunger the role of institutions needs to be optimized according to the New Institutions Economic theory (Rodrik, 2000 and North, 1994). In essence, the theory says that institutions have a positive and significant effect on a country's economic performance.
Indirectly, institutional capacity through accessibility shows a path coefficient of 0.997 which is smaller than the value of χ2 ≥ 3.841 at alpha 0.05. This means that the institution has a positive effect, but not significantly to the accessibility of basic needs. The results of this test
E-Journal of Cultural Studies DOAJ Indexed (Since 14 Sep 2015) ISSN 2338-2449 https://ojs.unud.ac.id/index.php/ecs/
indicate that institutional performance is indeed not optimal in accordance with the explanation of key informants as presented below.
"... how is it that TKPKD can alleviate poverty, if indirect spending reaches 70 percent while the Social Service allocation fund is very small. Imagine for 6 years (2005-2011), the new TKPKD could reduce the number of RTM by 935. So to alleviate the number of RTM figures of 7,629 RTM took 42 more years, this was really slow. We admit that TKPKD's performance was not optimal (Arjawa, Chair of Commission D Thursday, November 14, 2013).
-
4. The direct effect of capacity on the accessibility of basic needs
The direct effect of capacity on the accessibility of basic needs shows a path coefficient of 0.043 and a CR value of 0.88 smaller than the value of t table 1.645 at alpha 0.05. The results of this test indicate that the capacity has a positive effect, but not significantly to the accessibility of basic needs. Means score of latent capacity is 3,407 greater than means scores of latent accessibility of 2,490. This means that good RTM capacity does not guarantee good accessibility. This is caused by the influence of negative social and cultural environment of -0.143. This finding shows that in the effort to fight poverty and hunger, social and cultural factors such as Soemarwotto (1989) and Yunus (2010) need to be considered. Soemarwotto said that when two different ecosystems in their level of development interact with each other there is an exchange of energy, matter, and information between the two. However, this flow of exchange always benefits a developing ecosystem. Likewise the problem of poverty as said by Yunus that poverty is not created by the poor themselves, but is caused by interactions with negative social and cultural environment.
CONCLUSION AND SUGGESTION
Based on the results of descriptive, quantitative, and various types of testing (GsCA) and validated discussions with qualitative research results, the conclusions of the research results are as follows.
-
1) The socio-cultural environment has a positive and significant impact on the capacity of the poor on one side. However, on the other hand the socio-cultural environment has a negative and significant effect on the accessibility of basic needs of RTM.
E-Journal of Cultural Studies
DOAJ Indexed (Since 14 Sep 2015)
ISSN 2338-2449 https://ojs.unud.ac.id/index.php/ecs/
-
2) The capacity of the poor mediates positively the socioeconomic influence, socio-cultural environment, and institutional influences on the accessibility of basic needs.
-
3) Regional poverty reduction institutions have a positive and significant impact on the accessibility of basic needs. On the other hand, on the other hand, it has a positive effect, but it is not significant to increase the capacity of the poor population.
-
4) Socioeconomic status has a dominant influence on the accessibility of basic needs of poor households.
Based on the research problem, the results of the analysis, discussion, research findings, and conclusions, it can be suggested to the Regent of Gianyar as the Coordinator of the Regional Poverty Reduction Coordination Team that in the effort to fight poverty and hunger, the following things need to be considered.
-
1) The condition of the socio-cultural environment needs more attention and synergy with the efforts of local governments in the context of combating poverty and hunger through policy socialization and writing of customary law (awig-awig).
-
2) The capacity of the poor needs to be improved continuously through socio-economic, socio-cultural and accountable institutional approaches to ensure the accessibility of the basic needs of the poor increases.
-
3) Professionalism and competency of the apparatus in the field of regional poverty reduction institutions need to be further improved through education and training to ensure the implementation of poverty reduction programs and activities on target.
-
4) Improvement of socioeconomic status can be done by training, assistance, utilization of productive business credit facilities, and direct cash assistance on target.
REFERENCES
Acemoglu, Daron. 2003. “Root Causes: A Historical Approach to Assessing the Role of
Intitution in Economic Development”. Finance and Development. Vol. 40. No. 2 Juni.
Adisasmita, Rahardjo. 2012. Teori Pembangunan Ekonomi. Pertumbuhan Ekonomi dan Wilayah. Edisi Pertama. Cetakan Pertama. Yogyakarta: Graha Ilmu.
Budiono. 1997. Pembangunan Pendidikan sebagai Pembangunan Masyarakat Ekonomi. Jakarta: Pusat Penelitian Sains dan Teknologi. Lembaga Penelitian UI.
Cooper dan Emory, 1998. Metode Penelitian Bisnis. Jilid 2. Edisi Kelima. Jakarta: Penerbit Erlanga.
https://ojs.unud.ac.id/index.php/ecs/
Cresweel, John W. dan Vickil Plano Clark. 2007. Mixed Methods Research. University of Nebraska Lincoln.
Darwin, Muhadjir. 2010. Tinjauan Nasional Strategi Nasional Penanggulangan Kemiskinan. Cetakan Pertama, Juli 2010. Penerbit: Pusat Studi Kependudukan dan Kebijakan, UGM.
Dewey, Allice. 1993. Suatu Tinjauan Mengenai Usaha-Usaha Pemberantasan Kemiskinan di Indonesia 1968--1993; Realita Mikro dan Konteks Makro. Draf. Jakarta 31 Oktober (tidak dipublikasikan).
Effendi, Tadjuddin Noer. 1995. Sumer Daya Manusia Peluang Kerja dan Kemiskinan. Jogyakarta: Tiara Wacana.
Geerz, Clifford. 1963. Agricultural Involution: The Process of Change in Rural Java. Barkeley: University of Calipornia Press.
Gillin, J.L. 1954. Cultural Sosiology. New York: The Mac Millan Company. Page: 238--482.
---------.J.L. dan John Philip Gillin. 1964. Cultural Sociologi. A. Revision of An Introduction to Sociology. New York: The Macmillan Company. P. 739.
Handoko, T. Hani. 2000. Dasar-Dasar Manajemen Produksi dan Operasi. Cetakan Ketiga Belas. Yogyakarta: BPFE.
Hardiman, Margaret & James Midgley. 1982. The Social Dimensions of Development, New York: John Wiley & Son.
Hwang H. 2011. Generalized Structural Component Analysis. [Online] A/vailable at http//www.sem-gesca.com/gsca3.php [Accessed 18 July 2012].
Kertajaya, Hermawan. 2010. Grow with Character: The Model Marketing. Jakarta: PT Gramedia Pusaka Utama.
Kuncoro, Mudrajad. 2003. Metode Riset untuk Bisnis dan Ekonomi. Cetakan Pertama. Jogyakarta: Erlangga.
Koentjaraninggrat. 1967. Beberapa Pokok Antropologi Sosial. Jakarta: Dian Rakyat. P. 174.
---------.1986. Pengantantar Ilmu Antropologi. Cetakan Keenam. Jakarta: Aksara Baru.
Lassey, Jinks, and Martin J. 1997. Health Care System Round The World. New Yersey: Prentice Hall.
Lincolin Arsyad dan Soeratno. 2009. Metodologi Penelitian untuk Ekonomi dan Bisnis. Cetakan Kelima. Yogyakarta: UPP STIM YKPN.
Manig, Winfried. 1991. “Rural Social and Econoomic Structures Social Development”. Dalam Winfried Manig, (ed.). Stability and Change in Rural Institutions in North Pakistan. Sosio Economic Studies on Rural Development: Vol. 85. Alano. Aachen.
https://ojs.unud.ac.id/index.php/ecs/
North, Douglass C. 1994. Institutions, Institutional Change and Economic Performance. Published by The Press Syndicate of The Cambridge University.
Rodrik, Dani and Arvind Subramanian. 2003. “The Primacy of Institutions (and What This Does Not Mean)”. Finance and Development. Vol. 40, No. 2 June.
Rutherford, Malcolm. 1994. Institutions in Economic: The Old and the New Institutionalism. Cambridge: Cambridge University Press.
Sen, Amartya. 1999. “Democracy as a Universal Value”. Copyright National Endo-werment for Democracy and the Johns Hopkins Iniversity Press. All right reserved. Journal of Democracy 10.3 (1999) 3-17.
Sorokin, Pitirim A. 1959. Contemporary Sociological Theories. New York: Haper & Row.
--------.1999. Development as Freedom. First Anchor Books Edition. Augustus 2000. Printed in the United States of America 10987.
Yeager, Timothy J. 1999. Institutions, Transition Economic, and Economic Development. Political Economy of Global Interdependence. Oxford. Yustika, Ahmad Erani, 2000. Industrialisasi Pinggiran. Yogyakarta: Pustaka Pelajar.
Yunus, Muhamad. 2008. Menciptakan Dunia Tanpa Kemiskinan. Jakarta: Penerbit PT Gramedia.
---------.2010. Bisnis Sosial Sistem Kapitalisme Baru yang Memihak Kaum Miskin. Penerbit: PT Gramedia Putaka Utama, Jakarta.
Zamroni. 2010. Akses Pendidikan dan Kesehatan bagi Penduduk Miskin. Jogyakarta: Pusat Studi Kependudukan dan Kebijakan Universitas Gajah Mada.
65
Discussion and feedback