PENGARUH ELECTRONIC WORD OF MOUTH (E-WOM), PERSEPSI RISIKO, KEPERCAYAAN PELANGGAN, DAN KEPUTUSAN PEMBELIAN E-COMMERCE TOKOPEDIA
on
E-Jurnal Manajemen, Vol. 11, No. 1, 2022 : 190-209 ISSN : 2302-8912
DOI: https://doi.org/10.24843/EJMUNUD.2022.v11.i01.p10
PENGARUH ELECTRONIC WORD OF MOUTH (E-WOM), PERSEPSI RISIKO, KEPERCAYAAN PELANGGAN, DAN KEPUTUSAN PEMBELIAN E-COMMERCE TOKOPEDIA
I Gusti Ngurah Satria Wijaya1
Ni Wayan Cahya Ayu Pratami2
Ni Nyoman Muryatini3
-
I Gede Dharmadi Yasa4
-
1,2,3,4Fakultas Bisnis dan Vokasi Institut Teknologi dan Bisnis Stikom Bali, Denpasar, Bali
email: ngurah_satria@stikom-bali.ac.id
ABSTRAK
Tujuan dari penelitian ini adalah untuk meneliti pengaruh electronic word of mouth (E-WOM), persepsi risiko terhadap keputusan pembelian dengan kepercayaan sebagai variabel mediasi dari ecommerce Tokopedia. Data yang digunakan dalam penelitian ini adalah data primer yang berasal dari kuisioner yang dibagikan kepada masyarakat yang pernah melakukan pembelian di kota Denpasar. Teknik analisis yang digunakan dalam penelitian ini adalah analisis structural equation model (SEM). Hasil dari penelitian ini pertama adalah E-WOM berpengaruh secara signifikan terhadap kepercayaan Tokopedia, persepsi risiko berpengaruh secara signifikan terhadap kepercayaan Tokopedia, variabel E-WOM tidak berpengaruh secara signifikan terhadap keputusan pembelian Tokopedia, persepsi risiko tidak berpengaruh secara signifikan terhadap keputusan pembelian Tokopedia, dan kepercayaan berpengaruh secara signifikan terhadap variabel kepercayaan Tokopedia.
Kata Kunci : E-Commerce; W-WOM; Persepsi Risiko; Kepercayaan; Keputusan Pembelian.
ABSTRACT
The purpose of this study was to examine the effect of electronic word of mouth (E-WOM), risk perception on purchasing decisions with trust as a mediating variable from Tokopedia e-commerce. The data used in this study is primary data derived from questionnaires distributed to people who have made purchases in the city of Denpasar. The analytical technique used in this research is structural equation model (SEM) analysis. The results of this study first are that E-WOM has a significant effect on Tokopedia's trust, risk perception has a significant effect on Tokopedia's trust, the E-WOM variable does not significantly affect Tokopedia's purchasing decisions, risk perception does not significantly affect Tokopedia's purchasing decisions, and trust has a significant effect on the Tokopedia trust variable.
Keywords: E-Commerce; W-WOM; Risk Perception; Trust; Buying decision.
PENDAHULUAN
Dalam bisnis yang terjadi pada saat ini, banyak hal-hal yang bisa mempengaruhi pembelian suatu produk, baik disebabkan oleh faktor internal perusahaan seperti manajemen strategi pemasaran yang diterapkan perusahaan maupun dari lingkungan eksternal perusahaan seperti peraturan pemerintah dan kebijakan pemerintah terlebih lagi pada masa sekarang terdapat wabah Covid 19 yang membuat seluruh aspek perekonomian terkena imbas secara langsung (Lestari & Saifuddin 2020).
Teknologi dan informasi pada zaman sekarang tidak dapat dipungkiri memberikan pengaruh yang cukup besar dalam perilaku konsumen. Perilaku konsumen adalah suatu kegiatan yang berkaitan dengan proses pembelian barang dan jasa dimana menjadi suatu dasar bagi konsumen untuk membuat keputusan pembelian. Schiffman dan Kanuk mendefinisikan perilaku konsumen sebagai perilaku yang ditampilkan pelanggan dalam mencari, membeli, menggunakan, mengevaluasi produk dan layanan yang mereka harapkan akan memuaskan kebutuhan. Perilaku konsumen memegang peranan penting dalam penentuan proses pengambilan keputusan pembelian (Yunita & Haryanto, 2012). Menurut Schiffman dan Kanuk, keputusan pembelian adalah pemilihan dari dua atau lebih alternatif pilihan yang ada. Keputusan pembelian yang dilakukan dipengaruhi oleh perilaku konsumen. Menurut Ying Fan and Yixuan Li, keputusan pembelian menjadi suatu hal yang penting untuk diperhatikan karena hal ini tentu akan menjadi suatu pertimbangan bagaimana strategi pemasaran yang akan dilakukan oleh manajemen perusahaan. Sehingga pemahaman akan perubahan perilaku konsumen ini merupakan suatu hal yang mempengaruhi penentuan proses pengambilan keputusan (Zulfa & Hidayati, 2018). Perubahan perilaku konsumen yang sangat terlihat di zaman modern seperti saat ini yaitu konsumen menginginkan sesuatu yang serba cepat dan mudah. Seseorang yang ingin membeli suatu barang tidak perlu lagi keluar rumah cukup dari rumah dengan tersedianya internet dan gadget seseorang tersebut dapat melakukan pembelian. Fenomena tersebut terjadi karena adanya perkembangan internet yang berpengaruh dalam kehidupan sehari-hari. Ditambah dengan adanya pandemi Covid 19 yang melanda Indonesia dan seluruh dunia, mewajibkan untuk orang melakukan social distancing agar penularan virus ini dapat dihindari.
Potensi internet sebagai media pemasaran dan perdagangan telah banyak dibicarakan akhir-akhir ini, pembicaraan tersebut menghasilkan suatu pandangan mengenai e-commerce, yaitu perdagangan melalui internet, penggunaan internet telah merubah cara orang dalam melakukan transaksi. Menurut McLeod, ecommerce adalah penggunaan jaringan komunikasi dan komputer untuk melaksanakan proses bisnis (Ghaisani & Purbawati, 2020). Tokopedia merupakan salah satu e-commerce dengan model marketplace yang paling banyak diminati oleh pengguna internet karena memiliki kelebihan keamanan tambahan dalam setiap transaksi. Berdasarkan data Similarweb kuartal I (Q1) tahun 2021, Tokopedia merupakan marketplace yang paling banyak diakses di internet. Tokopedia tercatat menguasai 32,04% traffic marketplace di Indonesia pada Januari 2021. Pada Maret 2021, persentase traffic share Tokopedia meningkat menjadi 33,07%. Jumlah kunjungan bulanan selama kuartal I 2021 mencapai 126,4 juta, sedangkan
pengunjung unik bulanan mencapai 38,93 juta.
Dari survey awal yang telah dilakukan, keputusan pembelian pada ecommerce saat pandemi Covid 19 ini diduga dipengaruhi oleh beberapa faktor antara lain electronic word of mouth (E-WOM), persepsi risiko, dan kepercayaan dari konsumen. Oleh karena itu perlu dicari penelitian terdahulu tentang faktor yang mempengaruhi keputusan pembelian.. Untuk hubungan E-WOM dengan keputusan pembelian, Luthfiyatillah et al. (2020), dan Eriza (2017) dalam penelitiannya menyatakan bahwa E-WOM berpengaruh signifikan terhadap keputusan pembelian. Hasil berbeda didapatkan oleh Wijaya & Paramita (2014) dan Sindunata (2018) yang menyatakan EWOM berpengaruh tidak signifikan terhadap keputusan pembelian. Menurut Suwasono (2020) dalam penelitian kualitatifnya menyatakan bahwa beberapa faktor utama stimulasi pemasaran yang mendorong konsumen berbelanja online di tokopedia adalah kemudahan mendapatkan barang sehingga tidak harus keluar rumah, harga lebih murah, dan pemilihan produk adalah berdasarkan review/testimoni positif dari pembeli lain tentang produk. Menurut Sari & Hawignyo (2021) menyatakan bahwa hubungan antara kepercayaan dan persepsi risiko (perceived risk) mempunyai hubungan yang cukup kuat, persepsi risiko berpengaruh lebih besar daripada kepercayaan terhadap keputusan pembelian pada Tokopedia, hal ini dikarenakan persepsi risiko menjadi salah satu faktor penentu keberhasilan selama proses transaksi dalam situs Tokopedia, serta kepercayaan dan persepsi risiko secara bersama-sama berpengaruh cukup kuat terhadap keputusan pembelian. Menurut Zulfa & Hidayati (2018) juga menyatakan bahwa kepercayaan mempunyai pengaruh signifikan terhadap keputusan pembelian. Istiqomah et al. (2019) dan Nasution et al. (2020) juga menyatakan bahwa persepsi risiko berpengaruh signifikan terhadap keputusan pembelian. Hasil berbeda didapatkan oleh Zulfa & Hidayati (2018) dan Kim & Ko (2016) menyatakan bahwa persepsi risiko berpengaruh tidak signifikan terhadap keputusan pembelian.
Berdasarkan pengembangan penelitian yang dilakukan oleh Sari & Hawignyo (2021) dan dipadukan dengan penelitian yang dilakukan oleh Suwasono (2020) serta gap-gap yang terjadi pada penelitian sebelumnya, penulis melakukan penelitian yang bertujuan untuk meneliti pengaruh E-WOM, persepsi risiko terhadap keputusan pembelian dengan kepercayaan sebagai variabel mediasi dari e-commerce Tokopedia, sehingga dalam penelitian ini akan didapatkan keterbaruannya. Studi kasus ini mengambil subyek penelitian dari masyarakat kota Denpasar yang pernah melakukan transaksi pembelian Tokopedia. Alasan pemilihan hal tersebut, dikarenakan masyarakat kota Denpasar merupakan masyarakat yang perekonomiannya sudah maju dibandingkan kota-kota lain di pulau Bali dan kemajuan teknologi informasi sudah menyebar secara merata di kota Denpasar. Penelitian ini memiliki dua manfaat yaitu manfaat teoritis dan manfaat praktis. Untuk manfaat teoritisnya adalah studi ini dapat memberikan bukti empiris tentang perilaku konsumen khususnya faktor-faktor dari keputusan pembelian dalam bertransaksi di sebuah platform e-commerce di era digital dan masa pandemi ini dan hasil penelitian ini juga mampu menjadi referensi bagi penelitian-penelitian di masa mendatang. Manfaat praktisnya adalah hasil penelitian ini diharapkan dapat menjadi bahan pertimbangan pengambilan keputusan untuk manajemen pengelola
e-commerce yang baru tumbuh maupun yang mempunyai skala usaha besar di masa pandemi pada era digital ini, sehingga mampu meningkatkan kinerja dari ecommerce tesebut untuk mencapai tujuan perusahaan.
Electronic word of mouth adalah saluran komunikasi informal utama konsumen. Hal ini mempengaruhi keputusan jangka pendek dan jangka panjang konsumen untuk membeli suatu produk. Dengan demikian, word of mouth memainkan peran penting dalam perilaku konsumen. Word of mouth dapat mempengaruhi beberapa kondisi seperti kesadaran, persepsi, sikap, niat dan perilaku. Hal ini menjelaskan bahwa komunikasi dari mulut ke mulut dapat mempengaruhi beberapa macam kondisi, yaitu kesadaran, harapan, persepsi, sikap, keinginan berbuat, dan perilaku. Perilaku yang dimaksudkan di sini adalah perilaku konsumen dalam melakukan keputusan pembelian yang diawali dari minat konsumen terhadap suatu produk atau jasa (Eriza, 2017)
Zulfa & Hidayati (2018) mendefinisikan bahwa persepsi risiko sebagai sebuah ketidakpastian yang dihadapi konsumen ketika mereka tidak dapat meramalkan konsekuensi di masa yang akan datang akibat keputusan pembelian yang dilakukan. Pada pembelian online, proses pembelian dan transaksi yang ada tidak terjadi secara langsung sehingga hanya dapat melihat barang melalui gambar dan tidak dapat menyentuhnya. Persepsi risiko juga menentukan seseorang dalam melakukan keputusan pembelian. Persepsi risiko yang semakin tinggi menyebabkan seseorang memiliki rasa takut saat bertransaksi secara online, begitu juga sebaliknya. Berbagai kekhawatiran dari transaksi e-commerce seperti: takut tertipu, tidak memuaskan, kadang pengiriman yang lama dan sistem pemesanan yang membingungkan.
Menurut Kotler & Keller (2016:225) mengatakan bahwa “Trust is the willingness of a firm to rely on a business partner. Its depends on a number of interpersonal and interorganizational factors such as the firm’s perceived competence, intergrity, honesty and benevolence”. Dimana kepercayaan adalah kesediaan perusahaan untuk bergantung pada mitra bisnis. Kepercayaan bergantung pada sejumlah faktor interpersonal dan antar organisasi, seperti kompetensi yang dirasakan perusahaan, integritas, kejujuran dan kebajikan. Kepercayaan ini tidak begitu saja dapat diakui oleh pihak lain atau mitra bisnis, melainkan harus dibangun mulai dari awal dan dapat dibuktikan. Menurut Tjiptono (2011:231), ketika konsumen mempercayai sebuah perusahaan, mereka akan lebih suka melakukan pembelian ulang dan membagi informasi pribadi yang berharga kepada perusahaan tersebut. Kepercayaan konsumen menurut Hansen dan Mowen adalah semua pengetahuan yang di miliki oleh konsumen dan semua kesimpulan yang dibuat konsumen tentang objek, artibut, dan manfaatnya.
Keputusan pembelian adalah pemilihan suatu tindakan dari dua atau lebih pilihan alternatif. Dalam melakukan suatu niat pembelian, konsumen dapat membuat hingga enam sub-decision diantaranya pilihan produk, pilihan merek, pilihan penjual, jumlah pembelian, waktu pembelian, dan metode pembayaran. Dalam membuat suatu keputusan pembelian konsumen tidak terlepas dari beberapa faktor seperti: faktor kepercayaan, kemudahan, serta persepsi akan risiko yang dihadapi dalam keputusan pembelian (Kotler & Keller, 2016:151).
Berdasarkan perpaduan penelitian dari Sari & Hawignyo (2021) dan
Suwasono (2020) serta gap-gap penelitian terdahulu maka dimodifikasi model tersebut menjadi kerangka berpikir dari penelitian dibawah ini :

Gambar 1 Kerangka Berpikir Penelitian Sumber: Pengolahan Sendiri, (2021).
Dari kerangka berpikir diatas, maka akan disusun dan dilaksanakan penelitian-penelitian dengan topik yaitu pengaruh E-WOM, persepsi risiko, kepercayaan terhadap keputusan pembelian dari e-commerce Tokopedia.
Word of mouth memainkan peran penting dalam perilaku konsumen. Word of mouth dapat mempengaruhi beberapa kondisi seperti kesadaran, persepsi, sikap, niat dan perilaku. Perilaku yang dimaksudkan di sini adalah perilaku konsumen dalam melakukan keputusan pembelian yang diawali dari minat konsumen terhadap suatu produk atau jasa (Eriza, 2017). Untuk hubungan E-WOM dengan keputusan pembelian, Luthfiyatillah et al. (2020), dan Eriza (2017) dalam penelitiannya menyatakan bahwa E-WOM berpengaruh signifikan terhadap keputusan pembelian. Berdasarkan teori dan hasil penelitian terdahulu diatas, maka dapat dirumuskan suatu hipotesis sebagai berikut:
H1: E-WOM berpengaruh signifikan terhadap keputusan pembelian e-commerce
Tokopedia.
Zulfa & Hidayati (2018) mendefinisikan bahwa persepsi risiko sebagai sebuah ketidakpastian yang dihadapi konsumen ketika mereka tidak dapat meramalkan konsekuensi di masa yang akan datang akibat keputusan pembelian yang dilakukan. Persepsi risiko juga menentukan seseorang dalam melakukan keputusan pembelian. Istiqomah et al. (2019) dan Nasution et al. (2020) juga menyatakan bahwa persepsi risiko berpengaruh signifikan terhadap keputusan pembelian. Berdasarkan teori dan hasil penelitian terdahulu diatas, maka dapat dirumuskan suatu hipotesis sebagai berikut:
H2: Persepsi risiko berpengaruh signifikan terhadap keputusan pembelian ecommerce Tokopedia
Menurut Tjiptono (2011:231), ketika konsumen mempercayai sebuah perusahaan, mereka akan lebih suka melakukan pembelian ulang dan membagi informasi pribadi yang berharga kepada perusahaan tersebut. Menurut Zulfa & Hidayati (2018) juga menyatakan bahwa kepercayaan mempunyai pengaruh
signifikan terhadap keputusan pembelian. Berdasarkan teori dan hasil penelitian terdahulu diatas, maka dapat dirumuskan suatu hipotesis sebagai berikut:
H3: Kepercayaan berpengaruh signifikan terhadap keputusan pembelian e
commerce Tokopedia
Menurut Kotler and Keller (2016:225) menyatakan bahwa kepercayaan bergantung pada sejumlah faktor interpersonal dan antar organisasi, seperti kompetensi yang dirasakan perusahaan, integritas, kejujuran dan kebajikan. Kepercayaan ini tidak begitu saja dapat diakui oleh pihak lain atau mitra bisnis, melainkan harus dibangun mulai dari awal dan dapat dibuktikan. Alfian & Utami (2019), Aisyah & Engriani (2019), Aprilia et. al. (2019) juga menyatakan E-WOM memiliki pengaruh yang signifikan terhadap kepercayaan.
H4: E-WOM berpengaruh signifikan terhadap kepercayaan e-commerce
Tokopedia
Sari & Hawignyo (2021) menyatakan bahwa hubungan antara kepercayaan dan persepsi risiko (perceived risk) mempunyai hubungan yang cukup kuat, persepsi risiko berpengaruh lebih besar daripada kepercayaan terhadap keputusan pembelian. Firdayanti (2012), Jayantari & Seminari (2018) juga menyatakan bahwa persepsi risiko mempunyai pengaruh yang signifikan terhadap kepercayaan.
H5: Persepsi risiko berpengaruh signifikan terhadap kepercayaan e-commerce
Tokopedia.
METODE PENELITIAN
Teknik pengumpulan data primer yang dilakukan dalam penelitian ini adalah dengan penyebaran kuisioner. Kuisioner tersebut disebarkan secara daring pada responden masyarakat kota Denpasar, dimana untuk penentuan responden dilakukan dengan teknik sampling purposive. Teknik sampling ini merupakan penentuan sampel dengan pertimbangan tertentu (Nusran et al., 2018). Syarat-syarat yang dipergunakan adalah sebagai berikut :
-
1. Masyarakat kota Denpasar yang berumur 17 tahun keatas
-
2. Mempunyai login untuk web / aplikasi Tokopedia
-
3. Sudah pernah melakukan transaksi pembelian pada Tokopedia minimal satu kali
Untuk kerangka berpikir pada gambar 1 merupakan penelitian eksplanatori atau penelitian menurut tingkat eksplanasinya. Tingkat eksplanasi bermaksud menjelaskan kedudukan variabel-variabel yang diteliti serta hubungan antara satu variabel dengan variabel yang lain. Variabel penelitian yang digunakan dalam penelitian ini yaitu:
-
1. Electronic Word of Mouth (E-WOM) merupakan saluran komunikasi informal utama konsumen. Hal ini mempengaruhi keputusan jangka pendek dan jangka panjang konsumen untuk membeli suatu produk. Indikator yang digunakan dalam penelitian ini adalah intensity e-WOM, valence of opinion, content e-WOM, social benefit, economic incentives, dan advice seeking.
-
2. Persepsi risiko adalah ketidakpastian yang dihadapi para konsumen jika mereka tidak dapat meramalkan konsekuensi keputusan pembelian mereka. Adapun Indikator persepsi risiko dalam penelitian ini menurut (Saktiana &
Miftahuddin, 2021) adalah sebagai berikut : risiko keuangan, risiko social, risiko fungsional, risiko waktu, risiko fisik, Risiko Psikologis.
-
3. Kepercayaan merupakan keyakinan mengenai maksud dan perilaku dari salah satu pihak ke pihak yang lainnya. Kepercayaan konsumen dapat diartikan sebagai harapan konsumen mengenai pemenuhan janji dari penyedia barang atau jasa, dengan begitu mereka dapat dipercaya dan diandalkan. Menurut Mowen dan Minor dalam (Sulistiowati & Heryenzus, 2018) ada empat indikator yaitu: Jaminan keamanan dan keselamatan pengguna, Konsisten, kompensasi kerugaian, reputasi.
-
4. Keputusan pembelian merupakan keputusan pembelian merupakan bagian dari perilaku konsumen yaitu tentang bagaimana individu, kelompok, dan organisasi memilih, membeli, menggunakan, dan bagaimana barang, jasa, ide atau pengalaman untuk memuaskan kebutuhan dan keinginan mereka. Indikator keputusan pembelian yang digunakan dalam penelitian ini adalah pemilihan produk, pemilihan merek, pemilihan saluran, penentuan waktu pembelian, jumlah pembelian, dan metode pembayaran (Kotler & Keller, 2016:151).
Seluruh variabel dalam penelitian ini merupakan variabel latent atau konstruk yaitu variabel yang tidak dapat diukur secara langsung (unobserved). Oleh karenanya, keberadaan variabel-variabel latent ini diukur oleh indikator-indikator pernyataan dalam bentuk skala likert (Yudha & Isgiyarta, 2015). Dalam penelitian ini, pengukuran terhadap pernyataan tersebut menggunakan skala likert lima tingkat, yaitu : 1: Sangat Tidak Setuju, 2: Tidak Setuju, 3: Netral, 4: Setuju, 5: Sangat Setuju.
Teknik pengolahan dan analisis data yang digunakan dalam penelitian ini adalah analisis SEM yang merupakan teknis statistik mutivariat kombinasi antara analisis faktor dan analisis regresi (korelasi), yang bertujuan untuk menguji hubungan-hubungan antar-variabel yang ada pada sebuah model, baik itu antar-indikator dengan konstruknya, ataupun hubungan antar-konstruk (Afsar et al., 2013). SEM yang digunakan dalam penelitian ini merupakan SEM berbasis kovarians (CB-SEM atau Covarians Based-Structural Equation Modelling) yang melakukan interkorelasi atau membebaskan indikator-indikatornya untuk saling berkorelasi dengan indikator dan variabel latennya (Wicaksono et al., 2012). Proses pengolahan data dalam penelitian ini menggunakan program/software statistik Amos dan SPSS.
HASIL PENELITIAN DAN PEMBAHASAN
Kuesioner yang terkumpul dan digunakan dalam penelitian ini adalah sebanyak 255 responden. Profil responden ini terdiri dari jenis kelamin, usia, domisili, kepemilikan akun. Pertama, sebanyak 125 responden mempunyai jenis kelamin laki-laki dan sebanyak 130 responden memiliki jenis kelamin perempuan. Untuk profil usia responden, sebanyak 122 responden berusia dalam rentang 18-22 tahun, sebanyak 38 orang berusia dalam rentang 23-27 tahun, sebanyak 30 orang responden berusia 28-32 tahun, sebanyak 35 orang responden berusia 33-37 tahun, sebanyak 30 orang responden berusia 38 tahun keatas. Untuk domisili tinggal, semua responden berdomisili di kota Denpasar. Terakhir, untuk kepemilikan akun
Tokopedia, semua responden memiliki akun Tokopedia. Deskripsi responden dapat dilihat juga dalam gambar grafik di bawah ini

■ 18-22 ■ 23-27 ■ 28-32 33-37 ■ 38<
Gambar 2 Deskripsi Responden Berdasarkan Umur Sumber : Pengolahan Sendiri, (2021).

■ Laki ■ Perempuan
Gambar 3 Deskripsi Responden Berdasarkan Jenis Kelamin Sumber : Pengolahan Sendiri, (2021).
0
■ Denpasar ■ Lainnya
Gambar 4 Deskripsi Responden Berdasarkan Domisili
Sumber: Pengolahan Sendiri, (2021).
0
■ Punya Akun ■ Tidak Punya Akun
Gambar 5 Deskripsi Responden Berdasarkan Pemilikan Akun
Sumber : Pengolahan Sendiri, (2021).
Pengujian normalitas juga dilakukan secara statistik dengan menghitung nilai skewness data seperti disajikan pada tabel 1
Tabel 1
Hasil Uji Normalitas Data
|
Variable |
min |
max |
skew |
c.r. |
kurtosis |
c.r. |
|
Y1 |
2.000 |
5.000 |
-.225 |
-1.465 |
-.513 |
-1.672 |
|
Y2 |
2.000 |
5.000 |
-.243 |
-1.581 |
-.282 |
-.921 |
|
Y3 |
2.000 |
5.000 |
.037 |
.243 |
-.758 |
-2.472 |
|
Y4 |
2.000 |
5.000 |
-.161 |
-1.050 |
-.756 |
-2.463 |
|
Z5 |
3.000 |
5.000 |
-.433 |
-2.826 |
-.722 |
-2.354 |
|
Z4 |
2.000 |
5.000 |
-.330 |
-2.150 |
-.318 |
-1.036 |
|
Z3 |
2.000 |
5.000 |
-.018 |
-.119 |
-.701 |
-2.284 |
|
Z2 |
2.000 |
5.000 |
-.195 |
-1.272 |
-.333 |
-1.087 |
|
Z1 |
2.000 |
5.000 |
-.223 |
-1.452 |
-.164 |
-.536 |
|
X2.1 |
2.000 |
5.000 |
-.385 |
-2.511 |
-.544 |
-1.772 |
|
X2.2 |
1.000 |
5.000 |
-.201 |
-1.308 |
-.161 |
-.523 |
|
X2.3 |
2.000 |
5.000 |
-.414 |
-2.702 |
-.164 |
-.534 |
Lanjutan Tabel 1…
|
Variable |
min |
max |
skew |
c.r. |
kurtosis |
c.r. |
|
X2.4 |
1.000 |
5.000 |
-.382 |
-2.490 |
.188 |
.613 |
|
X2.5 |
1.000 |
5.000 |
-.140 |
-.910 |
-.033 |
-.108 |
|
X1.1 |
2.000 |
5.000 |
-1.127 |
-7.348 |
.594 |
1.936 |
|
X1.2 |
2.000 |
5.000 |
-.623 |
-4.058 |
-.589 |
-1.921 |
|
X1.3 |
1.000 |
5.000 |
-.213 |
-1.387 |
-.263 |
-.858 |
|
X1.4 |
2.000 |
5.000 |
-.445 |
-2.902 |
-.513 |
-1.673 |
|
X1.5 |
1.000 |
5.000 |
-.802 |
-5.225 |
.930 |
3.031 |
|
Multivariate |
160.337 |
45.318 |
Sumber : Data primer diolah, (2021)
Berdasar data pada Tabel 1 menunjukan bahwa dari 17 indikator penelitian ternyata hanya lima indikator yang datanya tidak terdistribusi normal karena nilai koefisen pada kolom c.r lebih besar dari ± 2,58 pada signifikansi 0,01 dan sebanyak 12 indikator terdistribusi normal. Hal ini mengindikasikan beberapa data dari responden tidak terdistribusi dengan normal. Untuk pembentukan model yang fit akan dilakukan pada analisa selanjutnya dengan proses modifikasi indicator.
Salah satu cara untuk mendeteksi outliers secara multivariate adalah dengan menggunakan jarak Mahalonobis (Mahalonobis Distance). Jarak Mahalanobis untuk tiap observasi dapat dihitung dan akan menunjukan jarak sebuah observasi dari rata-rata semua variabel dalam sebuah ruang multidimensional. Uji terhadap outliers multivariate dilakukan dengan menggunakan kriteria jarak Mahalanobis pada tingkat p<0.001. Jarak Mahalonobis tersebut di evaluasi pada derajat bebas sebesar jumlah indikator yang digunakan dalam penelitian, yaitu sebanyak 17 indikator. Oleh karena itu, semua data yang mempunyai jarak Mahalanobis yang lebih dari χ2 (17, 0.001) = 40.790 adalah outliers multivariate.
Perhitungan terhadap jarak Mahalanobis ini terdapat pada output hasil analisis dengan menggunakan AMOS 24. Berdasarkan print-out farthest from thr centroid (Mahalanobis Distance), terdapat beberapa observasi yang menunjukan gejala outliers dengan Mahalanobis d-squared lebih besar dari jarak Mahalanobis yang disyaratkan. Namun demikian, dalam analisis selanjutnya gejala outliers yang ditemukan pada observasi tidak dihilangkan dan tetap ikut dianalisis dengan melakukan modifikasi indicator untuk membentuk model fit.
Uji reliabilitas digunakan untuk mengetahui tingkat konsistensi responden dalam menjawab pertanyaan. Uji reliabilitas dilihat pada nilai Cronbach’s Alpha dengan ketentuan batas nilai > 0,7 (Taber, 2018). Perhitungan Cronbach’s Alpha variabel laten pada penelitian ini dapat dilihat pada tabel 2
Tabel 2
Hasil Uji Reliabilitas
|
Variabel Laten |
Cronbach’s Alpha |
Reliabilitas |
|
E-WOM |
0,807 |
Reliabel |
|
Persepsi Risiko |
0,814 |
Reliabel |
|
Kepercayaan |
0,847 |
Reliabel |
|
Keputusan Pembelian |
0,897 |
Reliabel |
Sumber : Data primer diolah, (2021)
Tahap dasar pertama dalam teknik analisis SEM adalah tahap model pengukuran (Measurement Model). Model pengukuran digunakan untuk mengukur dimensi yang membentuk sebuah faktor. Karena berhubungan dengan sebuah faktor, maka peneliti akan mengkonfirmasi apakah variabel-variabel indikator yang digunakan dapat mengkonfirmasi sebuah faktor. Dengan kata lain, confirmatory factor analysis mencerminkan sebuah measurement model dimana observed variables mendefinisikan konstruk atau variabel laten. Nilai critical ratio (C.R) ≥ 1,96 menunjukkan bahwa indikator tersebut secara valid mengukur apa yang seharusnya diukur dalam model yang disajikan (Sukwadi et al., 2013). Setelah itu dilakukan pengujian analisis faktor konfirmatori dilakukan pada kondisi standardized estimates dari model. Pengujian dilakukan dengan melihat hasil standardized regression weight pada tabel output dari program AMOS seperti ditunjukkan table 3. Jika terdapat nilai estimate dari indikator-indikator yang memiliki tingkat signifikansi ≤ 0,40 maka indikator tersebut tidak dapat menggambarkan konstruk dilakukan pengolahan data jawaban responden ke dalam model yang merupakan model struktural awal pada gambar menggunakan program AMOS 21, maka dapat disusun tabel Regression Weight (Loading Factor) Measurement Model dan Standardized Regression Weights sebagai berikut (Badgaiyan & Verma, 2015).
Tabel 3
Standardized Regression Weights & Regression Weights
|
Estimate |
C.R. | |||
|
X1.5 |
<--- |
EWOM |
.734 | |
|
X1.4 |
<--- |
EWOM |
.623 |
8.955 |
|
X1.3 |
<--- |
EWOM |
.517 |
7.475 |
|
X1.2 |
<--- |
EWOM |
.784 |
10.921 |
|
X1.1 |
<--- |
EWOM |
.748 |
10.567 |
Sumber : Data primer diolah, (2021)
Tabel 3 menunjukkan bahwa nilai Critical Ratio (C.R) untuk seluruh indikator sesuai dengan nilai C.R yang dipersyaratkan, dimana nilai C.R harus ≥ 1,96. Ini berarti bahwa kelima indikator dari konstruk E-WOM telah mampu secara valid mengukur apa yang seharusnya diukur dalam model yang disajikan. Berdasarkan Tabel 3, dapat dijelaskan bahwa semua indikator telah memenuhi syarat nilai estimate di atas 0,4. Sehingga dapat menggambarkan suatu konstruk.
Tahap selanjutnya adalah mengukur secara parsial konstruk persepsi risiko. Pengukuran validitas indikator-indikator konstruk persepsi risiko dapat dilihat pada Tabel 4.
Tabel 4
Standardized Regression Weights & Regression Weights
|
Estimate |
C.R. | |
|
X2.5 <--- Persepsi_Risiko |
.770 | |
|
X2.4 <--- Persepsi_Risiko |
.766 |
11.151 |
|
X2.3 <--- Persepsi_Risiko |
.541 |
7.973 |
Bersambung…
Lanjutan Tabel 4…
|
Estimate |
C.R. | |
|
X2.2 <--- Persepsi_Risiko |
.741 |
10.856 |
|
X2.1 <--- Persepsi_Risiko |
.576 |
8.507 |
Sumber : Data primer diolah, (2021)
Tabel 4 menunjukkan bahwa nilai Critical Ratio (C.R) untuk seluruh indikator sesuai dengan nilai C.R yang dipersyaratkan, dimana nilai C.R harus ≥ 1,96. Ini berarti bahwa ketiga indikator dari konstruk persepsi risiko telah mampu secara valid mengukur apa yang seharusnya diukur dalam model yang disajikan. Berdasarkan Tabel 4, dapat dijelaskan bahwa semua indikator telah memenuhi syarat nilai estimate di atas 0,4. Sehingga dapat menggambarkan suatu konstruk. Tahap selanjutnya adalah mengukur secara parsial konstruk kepercayaan. Pengukuran validitas indikator-indikator konstruk kepercayaan dapat dilihat pada Tabel 5.
Tabel 5
Standardized Regression Weights & Regression Weights
|
Estimate |
C.R. | |||
|
Y4 |
<--- |
Kepercayaan |
.750 | |
|
Y3 |
<--- |
Kepercayaan |
.675 |
10.179 |
|
Y2 |
<--- |
Kepercayaan |
.804 |
12.034 |
|
Y1 |
<--- |
Kepercayaan |
.829 |
12.289 |
Sumber : Data primer diolah, (2021)
Tabel 5 menunjukkan bahwa nilai Critical Ratio (C.R) untuk seluruh indikator sesuai dengan nilai C.R yang dipersyaratkan, dimana nilai C.R harus ≥ 1,96. Ini berarti bahwa ketiga indikator dari konstruk kepercayaan telah mampu secara valid mengukur apa yang seharusnya diukur dalam model yang disajikan. Berdasarkan Tabel 5, dapat dijelaskan bahwa semua indikator telah memenuhi syarat nilai estimate di atas 0,4. Sehingga dapat menggambarkan suatu konstruk.
Tahap selanjutnya adalah mengukur secara parsial konstruk keputusan pembelian. Pengukuran validitas indikator-indikator konstruk keputusan pembelian dapat dilihat pada Tabel 6
Tabel 6
Standardized Regression Weights & Regression Weights
|
Estimate |
C.R. | |
|
Z1<--- Keputusan Pembelian |
.893 | |
|
Z2<--- Keputusan Pembelian |
.891 |
19.780 |
|
Z3<--- Keputusan Pembelian |
.798 |
16.297 |
|
Z4<--- Keputusan Pembelian |
.765 |
15.162 |
|
Z5<--- Keputusan Pembelian |
.629 |
11.291 |
Sumber : Data primer diolah, (2021)
Tabel 6 menunjukkan bahwa nilai Critical Ratio (C.R) untuk seluruh indikator sesuai dengan nilai C.R yang dipersyaratkan, dimana nilai C.R harus ≥
1,96. Ini berarti bahwa kelima indikator dari konstruk keputusan pembelian telah mampu secara valid mengukur apa yang seharusnya diukur dalam model yang disajikan. Berdasarkan Tabel 6, dapat dijelaskan bahwa semua indikator telah memenuhi syarat nilai estimate di atas 0,4. Sehingga dapat menggambarkan suatu konstruk.
Setelah pengukuran indikator-indikator pada setiap konstruk dilakukan, tahap selanjutnya adalah mengukur validitas seluruh indikator secara simultan. Hasil dari pengukuran validitas seluruh indikator dapat dilihat pada Tabel 7.
Tabel 7
Standardized Regression Weights & Regression Weights
|
Estimate |
C.R. | |||
|
X1.5 |
<--- |
EWOM |
.763 | |
|
X1.4 |
<--- |
EWOM |
.628 |
9.513 |
|
X1.3 |
<--- |
EWOM |
.561 |
8.463 |
|
X1.2 |
<--- |
EWOM |
.764 |
11.598 |
|
X1.1 |
<--- |
EWOM |
.704 |
10.698 |
|
X2.5 |
<--- |
Persepsi_Risiko |
.718 | |
|
X2.4 |
<--- |
Persepsi_Risiko |
.741 |
10.494 |
|
X2.3 |
<--- |
Persepsi_Risiko |
.641 |
9.198 |
|
X2.2 |
<--- |
Persepsi_Risiko |
.693 |
9.890 |
|
X2.1 |
<--- |
Persepsi_Risiko |
.634 |
9.105 |
|
Z1 |
<--- |
Keputusan_Pembelian |
.881 | |
|
Z2 |
<--- |
Keputusan_Pembelian |
.883 |
19.657 |
|
Z3 |
<--- |
Keputusan_Pembelian |
.795 |
16.174 |
|
Z4 |
<--- |
Keputusan_Pembelian |
.779 |
15.612 |
|
Z5 |
<--- |
Keputusan_Pembelian |
.663 |
12.189 |
|
Y4 |
<--- |
Kepercayaan |
.827 | |
|
Y3 |
<--- |
Kepercayaan |
.654 |
11.080 |
|
Y2 |
<--- |
Kepercayaan |
.782 |
14.009 |
|
Y1 |
<--- |
Kepercayaan |
.777 |
13.881 |
Sumber : Data primer diolah, (2021)
Tabel 7 menunjukkan bahwa nilai Critical Ratio (C.R) untuk seluruh indikator sesuai dengan nilai C.R yang dipersyaratkan, dimana nilai C.R harus ≥ 1,96. Ini berarti bahwa 17 indikator dari Model telah mampu secara valid mengukur apa yang seharusnya diukur dalam model yang disajikan. Langkah selanjutnya dalam penelitian ini adalah dengan pengujian analisis faktor konfirmatori. Pengujian analisis faktor konfirmatori dilakukan pada kondisi standardized estimates. Pengujian dilakukan dengan melihat hasil standardized regression weight pada tabel output dari program AMOS seperti ditunjukkan Tabel 7. Jika terdapat nilai estimate dari indikator-indikator yang memiliki tingkat signifikansi ≤ 0,40 maka indikator tersebut tidak dapat menggambarkan konstruk. Dari hasil output data, dapat dijelaskan bahwa hampir semua indikator telah memenuhi syarat nilai estimate di atas 0,4. Sehingga dapat menggambarkan suatu konstruk
Setelah model dianalisis melalui Confirmatory Factor Analysis, diketahui bahwa masing-masing variabel dapat digunakan untuk mendefinisikan sebuah
konstruk laten, maka model tersebut dapat dianalisis. Pengujian untuk model SEM dilakukan pada indeks Goodness of Fit. Salah satu alat uji yaitu Chi square bersifat sangat sensitif terhadap besarnya sampel. Nilai Chi square merupakan alat uji untuk mengukur overall fit. Hasil uji Chi square dipandang baik jika nilainya semakin rendah. Kelemahan dari alat uji Chi square perlu diatasi, salah satunya dengan menggunakan alat uji Root Mean Square of Approximation (RMSEA) yang lebih independen terhadap ukuran sampel yang digunakan. RMSEA merupakan uji kesesuaian close fit, tidak seperti Chi square yang merupakan uji kesesuaian exact fit. Jadi uji kesesuaian yang exact fit kurang realistis bila dibandingkan dengan uji kesesuaian yang close fit karena lebih realistis untuk mengukur tingkat aplikasi model terhadap data. Selain RMSEA, indeks Goodness of Fit Indeks (GFI), Tucker Lewis Index (TLI) juga sangat dianjurkan untuk dipergunakan karena indeks ini tidak sensitif terhadap besarnya sampel dan kurang dipengaruhi oleh kerumitan suatu model. Hasil analisis persamaan struktural pada model dapat dilihat pada Gambar 2.

Gambar 6 Hasil Analisis Persamaan Struktural pada Model 1
Sumber : Data primer diolah, (2021)
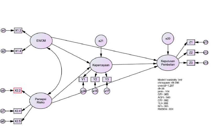
Berdasarkan hasil dari gambar 2 dapat dijelaskan bahwa model 1 yang merupakan model struktural awal dari model penelitian, tidak fit karena memiliki probability yang tidak mencukupi yaitu 0,000, dan tidak memenuhi beberapa kriteria lainnya. Sehingga model 1 perlu untuk dilakukan modifikasi model. Hasil dari modifikasi model ditunjukkaan oleh model 2 dibawah ini

Gambar 7 Hasil Analisis Persamaan Struktural pada Model 2
Sumber : Data primer diolah, (2021)
Tabel 8
Evaluasi Kriteria Goodness of Fit Pada Model Persamaan Struktural
|
Goodness of Fit Index |
Cut-off Value |
Model 2 |
Keterangan |
|
X2- Chi- Square |
Diharapkan nilai lebih kecil |
49,298 |
Baik |
|
Significance Probability |
≥ 0,05 |
0,104 |
Baik |
|
CMIN/DF |
≤ 2,00 |
1,297 |
Baik |
|
GFI |
≥ 0,90 |
0,965 |
Baik |
|
AGFI |
≥ 0,90 |
0,940 |
Baik |
|
TLI |
≥ 0,95 |
0,988 |
Baik |
|
CFI |
≥ 0,95 |
0,992 |
Baik |
|
RMSEA |
≤ 0,08 |
0,034 |
Baik |
Sumber : Data primer diolah, (2021)
Berdasarkan data dalam Tabel 8, diketahui bahwa nilai Chi square yang diperoleh oleh Model 2 adalah sebesar 49,298 dengan probability sebesar 0,104, dapat dikatakan sebagai model fit karena nilai probability lebih besar dari 0,05. Berdasarkan indeks GFI dan AGFI, dapat dilihat bahwa model memiliki nilai yang lebih besar dari 0,90, yaitu masing-masing sebesar 0,965 dan 0,940. Nilai ini dapat diterima dengan katagori baik, sehingga memenuhi syarat. Indeks TLI dan CFI juga telah memenuhi syarat karena nilai kedua indeks pada Model 2 memiliki nilai yang lebih besar dari 0,95 yaitu masing-masing sebesar 0,988 dan 0,992. Berdasarkan indeks CMIN/DF, dapat dilihat bahwa indeks pada Model 2 memiliki nilai ≤ 2,00, yaitu 1,297. Indeks RMSEA dari model lebih kecil dari 0,08 yakni sebesar 0,034. Sehingga dapat disimpulkan, walaupun Model sama-sama dapat dikatakan fit (Putra et al., 2019).
Uji Structural Parameter Estimates dilakukan untuk mengetahui hubungan di antara konstruk atau variabel independent dan dependen yang ada dalam structural model.Tabel 9 tentang model pengukuran unstandardized dan standardized weight.
Tabel 9 Regression Weights
|
Estimate |
S.E. |
C.R. |
P | |
|
Kepercayaan ÷ EWOM |
.516 |
.141 |
3.668 |
*** |
|
Kepercayaan ÷ Persepsi_Risiko |
.233 |
.088 |
2.654 |
.008 |
|
Keputusan_Pembelian÷ EWOM |
.185 |
.109 |
1.690 |
.091 |
|
Keputusan_Pembelian ÷ Persep si_Risiko |
.088 |
.064 |
1.365 |
.172 |
|
Keputusan_Pembelian÷ Kepercayaan |
.638 |
.081 |
7.866 |
*** |
Sumber : Data primer diolah, (2021)
Berdasarkan gambar 3 dalam model 2 dan tabel 9 maka dapat disimpulkan bahwa:
Nilai koefisien standardized regression weight antara variabel E-WOM dengan variabel kepercayaan adalah sebesar 0,516 dan C.R sebesar 3,668 dengan probability sebesar 0,000 lebih kecil dari 0,05 atau p < 0,05. Ini berarti variabel E-WOM berpengaruh secara signifikan terhadap variabel kepercayaan Tokopedia. Hasil ini sesuai dengan penelitian yang dilakukan oleh Alfian & Utami (2019), Aisyah & Engriani (2019), Aprilia et. al. (2019)
Nilai koefisien standardized regression weight antara variabel persepsi risiko dengan variabel kepercayaan adalah sebesar 0,233 dan C.R sebesar 2,654 dengan probability sebesar 0,008 lebih kecil dari 0,05 atau p < 0,05. Ini berarti variabel persepsi risiko berpengaruh secara signifikan terhadap variabel kepercayaan Tokopedia. Hasil ini sesuai dengan penelitian yang dilakukan oleh Firdayanti (2012), Jayantari & Seminari (2018).
Nilai koefisien standardized regression weight antara variabel E-WOM dengan variabel keputusan pembelian adalah sebesar 0,185 dan C.R sebesar 1,690 dengan probability sebesar 0,091 lebih besar dari 0,05 atau p > 0,05. Ini berarti variabel E-WOM tidak berpengaruh secara signifikan terhadap variabel keputusan pembelian Tokopedia. Hasil ini sesuai dengan penelitian yang dilakukan oleh (Wijaya & Paramita, 2014) dan (Sindunata, 2018).
Nilai koefisien standardized regression weight antara variabel persepsi risiko dengan variabel keputusan pembelian adalah sebesar 0,088 dan C.R sebesar 1,365 dengan probability sebesar 0,172 lebih besar dari 0,05 atau p > 0,05. Ini berarti variabel persepsi risiko tidak berpengaruh secara signifikan terhadap variabel keputusan pembelian Tokopedia. Hasil ini sesuai dengan penelitian yang dilakukan (Zulfa & Hidayati, 2018) dan (Kim & Koo, 2016)
Nilai koefisien standardized regression weight antara variabel kepercayaan dengan variabel keputusan pembelian adalah sebesar 0,638 dan C.R sebesar 7,866 dengan probability sebesar 0,000 lebih kecil dari 0,05 atau p < 0,05. Ini berarti variabel kepercayaan berpengaruh secara signifikan terhadap variabel kepercayaan Tokopedia. Hasil ini sesuai dengan penelitian yang dilakukan oleh (Sari & Hawignyo, 2021), dan (Zulfa & Hidayati, 2018)
SIMPULAN DAN SARAN
Berdasarkan penelitian yang telah dilakukan, maka dapat disimpulkan bahwa E-WOM berpengaruh secara signifikan terhadap kepercayaan Tokopedia, persepsi
risiko berpengaruh secara signifikan terhadap kepercayaan Tokopedia, variabel E-WOM tidak berpengaruh secara signifikan terhadap keputusan pembelian Tokopedia, persepsi risiko tidak berpengaruh secara signifikan terhadap keputusan pembelian Tokopedia, dan kepercayaan berpengaruh secara signifikan terhadap variabel kepercayaan Tokopedia.
Untuk implikasi teoritis dari hasil penelitian ini yaitu faktor E-WOM dan persepsi risiko berpengaruh secara signifikan terhadap kepercayaan dari ecommerce Tokopedia. Hal tersebut dapat membuktikan secara impiris tentang teori faktor-faktor yang mempengaruhi keperayaan suatu e-commerce. Untuk faktor yang mempengaruhi dari keputusan pembelian e-commerce Tokopedia hanya faktor kepercayaan saja yang berpengaruh secara signifikan terhadap keputusan pembelian dan dapat memberikan bukti empiris terhadap teori dari hubungan kepercayaan dengan keputusan pembelian e-commerce. Sedangkan untuk faktor dari E-WOM dan persepsi risiko masih memberikan hasil pengaruh yang tidak signifikan terhadap keputusan pembelian e-commerce, sehingga menjadi dasar untuk dilakukannya kembali studi pembuktian secara empiris tentang teori hubungan E-WOM dan persepsi risiko terhadap keputusan pembelian e-commerce dimasa mendatang.
Untuk implikasi praktis dari hasil penelitian ini adalah agar manajemen pengelola e-commerce lebih memperhatikan hubungan faktor kepercayaan dengan keputusan pembelian e-commerce dan hubungan faktor E-WOM, persepsi risiko terhadap kepercayaan dari suatu e-commerce dalam mengelola suatu e-commerce sehingga mampu bersaing dengan kompetitor-kompetitor sejenis dan untuk mencapai tujuan perusahaan terutama di masa pandemi ini dan pada era perubahan/disruption ke arah ekonomi digital.
Dari hasil penelitian ini, diharapkan untuk peneliti yang lain dimasa mendatang agar dilaksanakan kembali penelitian-penelitian serupa lainnya untuk meneliti faktor lain yang berpengaruh terhadap keputusan pembelian dengan menggunakan metode analisis lainnya dan mengintegrasikan penelitian hubungan keputusan pembelian dengan loyalitas pelanggan.
REFERENSI
Afsar, A., Nasiri, Z., & Zadeh, M. O. (2013). E-loyalty model in e-commerce.
Mediterranean Journal of Social Sciences, 4(9), 547–553.
https://doi.org/10.5901/mjss.2013.v4n9p547
Aisyah, D., & Engriani, Y. (2019). Pengaruh Reputasi, Kualitas Informasi, dan e-WOM terhadap Minat Beli pada Situs Jual Beli Online Tokopedia yang Dimediasi oleh Kepercayaan Pelanggan. Jurnal Kajian Manajemen Dan Wirausaha, 1(4), 48–59. https://doi.org/10.24036/jkmw0278990
Alfian, Z., & Utami, S. (2019). Pengaruh E-Wom Terhadap Keinginan Untuk Membeli Dengan Kepercayaan Merek Sebagai Variabel Mediasi Pada Pengguna Aplikasi Steam Di Banda Aceh. Jurnal Ilmiah Mahasiswa Ekonomi Manajemen, 4(1), 258–268.
Aprilia, S, D., Pujiastuti, E. E., & Hadi, L. (2019). Pengaruh Citra Destinasi, E-Wom, terhadap Kepuasan Wisatawan dan Kepercayaan (Studi Pada Wisatawan yang berkunjung Tebing Breksi Daerah Istimewa Yogyakarta). Jurnal Dialektika, 4(1), 85–95.
Badgaiyan, A. J., & Verma, A. (2015). Does urge to buy impulsively differ from impulsive buying behaviour? Assessing the impact of situational factors. Journal of Retailing and Consumer Services, 22, 145–157.
https://doi.org/10.1016/j.jretconser.2014.10.002
Eriza, Z. N. (2017). Peran Mediasi Citra Merek dan Persepsi Risiko pada Hubungan antara Electronic Word of Mouth (E-WOM) dan Minat Beli (Studi pada Konsumen Kosmetik E-Commerce di Solo Raya). Komuniti: Jurnal Komunikasi Dan Teknologi Informasi, 9(1), 14–24.
https://doi.org/10.23917/komuniti.v9i1.3501
Firdayanti, R. (2012). Persepsi Risiko Melakukan E-commerce Dengan Kepercayaan Konsumen dalam Membeli Produk Fashion Online. Journal of Social and Industrial Psychology, 1(1), 28–33.
Ghaisani, F. A. P., & Purbawati, D. (2020). Pengaruh Citra Merek ( Brand Image ) Dan Kualitas Website ( Website Quality ) terhadap Keputusan Pembelian ( Purchase Decision ) melalui Kepercayaan ( E-Trust ) sebagai Variabel Intervening ( Studi pada Konsumen E-Commerce Zalora.co.id Di Kota Semarang. Jurnal Ilmu Administrasi Bisnis, 9(1), 230–241.
Istiqomah, Hidayat, Z., & Jariah, A. (2019). Analisis Pengaruh Kepercayaan , Iklan dan Persepsi Resiko terhadap Keputusan Pembelian di situs Shopee di Kota Lumajang. Jurnal Progress Conference, 2(July), 557–563.
Jayantari, I. A. A. U., & Seminari, N. K. (2018). Peran Kepercayaan Memediasi Persepsi Risiko Terhadap Niat Menggunakan Mandiri Mobile Banking Di Kota Denpasar. E-Jurnal Manajemen Universitas Udayana, 7(5), 2621.
https://doi.org/10.24843/ejmunud.2018.v07.i05.p13
Kim, G., & Koo, H. (2016). The causal relationship between risk and trust in the online marketplace: A bidirectional perspective. Computers in Human Behavior, 55, 1020–1029. https://doi.org/10.1016/j.chb.2015.11.005
Kotler, P., & Keller, K. L. (2016). Marketing Management (15th ed.). Pearson.
Lestari, P., & Saifuddin, M. (2020). Implementasi Strategi Promosi Produk Dalam Proses Keputusan Pembelian Melalui Digital Marketing Saat Pandemi Covid’19. Jurnal Manajemen Dan Inovasi (MANOVA), 3(2), 23–31.
https://doi.org/10.15642/manova.v3i2.301
Luthfiyatillah, L., Millatina, A. N., Mujahidah, S. H., & Herianingrum, S. (2020). Efektifitas Media Instagram Dan E-Wom (Electronic Word Of Mouth) Terhadap Minat Beli Serta Keputusan Pembelian. Jurnal Penelitian IPTEKS, 5(1), 101–115. https://doi.org/10.32528/ipteks.v5i1.3024
Nasution, S. L., Limbong, C. H., & Ramadhan, D. A. (2020). Pengaruh Kualitas Produk, Citra Merek, Kepercayaan, Kemudahan, dan Harga terhadap Keputusan Pembelian pada E-Commerce Shopee (Survei pada Mahasiswa S1 Fakultas Ekonomi Jurusan Manajemen Universitas Labuhan Batu). Ecobisma (Jurnal Ekonomi, Bisnis Dan Manajemen), 7(1), 43–53.
https://doi.org/10.36987/ecobi.v7i1.1528
Nusran, M., Basri, M., Lamatinulu, & Paris, A. Y. (2018). Analysis of Marketing Mix on the Decision of the Purchasing of Toyota Kijang Innova Car Using Method of Structural Equation Modeling (SEM). IOP Conference Series: Earth and Environmental Science, 175(1). https://doi.org/10.1088/1755-
1315/175/1/012016
Putra, D., Yasri, Y., & Masdupi, E. (2019). The Effect of Marketing Mix to Increase the Satisfaction of Magister Magement Students in Universitas Negeri Padang. 64, 979–984. https://doi.org/10.2991/piceeba2-18.2019.90
Saktiana, N., & Miftahuddin, M. A. (2021). Pengaruh Sikap Konsumen, Persepsi Harga Dan Persepsi Risiko Terhadap Keputusan Pembelian Kosmetik Berlabel Halal (Studi pada Konsumen Pengguna …. Master: Jurnal Manajemen …, 1, 45–62.
Sari, F. P., & Hawignyo. (2021). Pengaruh Kepercayaan dan Persepsi Risiko terhadap Keputusan Pembelian Shop Tokopedia. COSTING:Journal of Economic, Business and Accounting, 4(2), 755–763.
Sindunata, I. (2018). Pengaruh Electronic Word of Mouth terhadap Keputusan Pembelian di agoda.com. Hospitality Dan Manajemen Jasa, 6(1), 128–138.
Sukwadi, R., Wee, H. M., & Yang, C. C. (2013). Supply Chain Performance Based on the Lean-Agile Operations and Supplier-Firm Partnership: An Empirical Study on the Garment Industry in Indonesia. Journal of Small Business Management, 51(2), 297–311. https://doi.org/10.1111/jsbm.12016
Sulistiowati, I., & Heryenzus. (2018). Pengaruh Sikap Dan Kepercayaan Terhadap Keputusan Pembelian Produk Online (Studi Kasus Pada Online Shop Grostas Import Batam). Jurnal Ilmiah Manajemen Universitas Putera Batam, 6(1), 19–26.
Suwasono, E. (2020). Consumer Behavior in Purchasing Products Online at the Tokopedia Marketplace. International Conference of Interdisciplinary
Sciences, 95–101.
Taber, K. S. (2018). The Use of Cronbach’s Alpha When Developing and Reporting Research Instruments in Science Education. Research in Science Education, 48(6), 1273–1296. https://doi.org/10.1007/s11165-016-9602-2
Tjiptono, F. (2011). Pemasaran Jasa. Bayu Media.
Wicaksono, B. L., Susanto, A., & Winarno, W. W. (2012). Evaluasi Kualitas Layanan Website Pusdiklat BPK RI Menggunakan Metode Webqual Modifikasian dan Importance Performance Analysis. MEDIA, 19(1).
Wijaya, T., & Paramita, E. L. (2014). Pengaruh Electronic Word of Mouth (E-WoM) terhadap Keputusan Pembelian Kamera DSLR. Seminar Nasional Dan Call for Paper, 978-602-70429-1–9, 12–19.
Yudha, H. N., & Isgiyarta, J. (2015). Analisis Pengaruh Persepsi Nasabah Bank Terhadap Internet Banking Adoption (Studi pada Nasabah Perbankan yang Menggunakan Internet Banking di Kota Surakarta). Diponegoro Journal of Accounting, 4(4), 148–157.
Yunita, A., & Haryanto, J. (2012). Pengaruh Word of Mouth, Iklan Dan Atribut Produk Terhadap Keputusan Pembelian Dan Loyalitas Konsumen. Journal of Technology Management, 11(1).
Zulfa, L., & Hidayati, R. (2018). Analisis Pengaruh Persepsi Risiko, Kualitas Situs Web, dan Kepercayaan Konsumen terhadap Keputusan Pembelian Konsumen E-Commerce Shopee di Kota Semarang. Diponegoro Journal of Management, 7(3), 1–11.
209
Discussion and feedback