Pengenalan Tradisi Budaya Bali melalui Aplikasi Game Explore Bali Berbasis Android
on
LONTAR KOMPUTER VOL. 7, NO.3, DESEMBER 2016
DOI: 10.24843/LKJITI.2016.v07.i03.p04
p-ISSN 2088-1541
e-ISSN 2541-5832
Pengenalan Tradisi Budaya Bali melalui Aplikasi Game Explore Bali Berbasis Android
Dewa Putu Andre Sanjayaa1, I Ketut Adi Purnawana2, Ni Kadek Dwi Rusjayanthia3
aJurusan Teknologi Informasi, Fakultas Teknik, Universitas Udayana, Bali, Indonesia
Bukit Jimabaran, Bali, Indonesia, telp +6285102853533
1dewapt_andresanjaya@yahoo.co.id
Abstrak
Perkembangan Teknologi Informasi sangat berperan penting bagi kehidupan manusia, salah satu teknologi yang saat ini berkembang sangat pesat adalah teknologi yang berupa smartphone terutama yang berbasis Android. Platform Android telah menjadi sangat populer, hal ini dianggap serius oleh pengembang game. Game merupakan salah satu media hiburan, namun saat ini game dapat ditujukan sebagai salah satu media pengenalan Tradisi Budaya Bali. Game Explore Bali dirancang untuk mengenalkan Tradisi Budaya Bali pada tujuh kabupaten/kota di Provinsi Bali. Tradisi yang diperkenalkan pada game terdiri dari Ngerebong (Denpasar), Mekotek (Badung), Okokan (Tabanan), Makepung (Jembrana), Ngedeblag (Gianyar), Megibung, Tertekan, Gebug Ende (Karangasem) dan Ngocang, Bukakak (Buleleng) yang disampaikan melalui informasi berupa penjelasan dan gambar. Berdasarkan hasil analisis dengan menggunakan kuesioner yang diujikan kepada 30 orang anak untuk sebagian besar sampel. Pengetahuan user mengenai Tradisi Budaya Bali bertambah sebanyak 74% dari persentase awal 67% melalui informasi yang ditampilkan pada Game Explore Bali.
Kata Kunci : Game, Explore, Tradisi, Budaya Bali, dan Anak-anak
Abstract
Development of Information Technology is very important for human life, one technology that is currently growing very rapidly in the form of smartphone technology is mainly based on Android. The Android platform has become very popular, the game developers seriously take it. Game is one of the entertainment media, but this time the game can be as one media introduction Cultural Traditions Bali. Game Explore Bali is designed to introduce the Bali Cultural Traditions in seven cities in Bali Province. Traditions introduced in the game consists of Ngerebong (Denpasar), Mekotek (Badung), Okokan (Tabanan), Makepung (Jembrana), Ngedeblag (Gianyar), Megibung, Terteran, Gebug Ende (Karangasem) and Ngocang, Bukakak (Buleleng) through a description and picture information. Based on the analysis by using a questionnaire that tested on 30 children for most of the samples. User knowledge about the Bali Cultural Traditions increased by 74% from the initial percentage of 67% through the information displayed on the Game Explore Bali.
Keyword : Game, Explore, Traditions Culture Bali, dan Children
Perkembangan Teknologi Informasi sangat berperan penting bagi kehidupan manusia. Manusia mudah mendapatkan informasi dengan bantuan teknologi yang ada. Teknologi membawa manusia melihat dunia luar lebih jauh, membuka wawasan berpikir dan membangun sebuah kreativitas untuk membuat hal-hal baru. Salah satu teknologi yang saat ini berkembang sangat pesat adalah teknologi yang berupa smartphone terutama yang berbasis Android.
Keberagaman Tradisi Budaya Bangsa Indonesia memberikan gambaran betapa pentingnya mengenalkan dan memberikan pemahaman tradisi budaya sejak dini kepada anak-anak
sehingga norma dan nilai tradisi budaya dapat terwariskan pada generasi selanjutnya. Generasi muda diharapkan menjadi generasi yang bangga dengan tradisi budayanya sendiri, mencintai dan melestarikan nilai-nilai luhur tradisi budaya serta bisa mengembangkan sikap menghargai keberagaman tradisi budaya pada masa yang akan datang. Game Explore Bali dirancang sebagai media hiburan sekaligus media pembelajaran dalam memperkenalkan Tradisi Budaya Bali. Explore Bali dalam Bahasa Indonesia berarti menjelajahi/mengelilingi Bali. Istilah Explore Bali diterapkan pada game terkait tujuan pengembangan game yaitu mengenalkan tradisi dan budaya kepada anak-anak. Game Explore Bali mencakup 10 Tradisi Budaya Bali pada tujuh kabupaten/kota di Provinsi Bali yang disampaikan melalui informasi berupa penjelasan dan gambar yang dibagi menjadi 10 tantangan. Game Explore Bali nantinya diharapkan dapat memberikan pemahaman dan pengenalan Tradisi Budaya Bali kepada masyarakat khususnya anak-anak. Pengenalan Tradisi Budaya Bali melalui media game diharapkan dapat membuat anak-anak lebih antusias dalam mengenali Tradisi Budaya Bali.
Game Explore Bali secara garis besar merupakan sebuah game dua dimensi. Game ini dirancang dengan tiga permainan yaitu Mengumpulkan Huruf, Puzie dan Tanya Jawab. Genre Game Explore Bali mengarah kepada educational dengan mengenalkan Tradisi Budaya Bali melalui informasi berupa gambar dan penjelasan yang mengacu pada game yang telah ada sebelumnya seperti Game Edukasi Pengenalan Kebudayaan Indonesia Berbasis Android [1], Rancangan Puzzle Game Delbeldes [2], Aplikasi Game Quiz Animals Berbasis Windows 8 [3], Perancangan Permainan (Game) Edukasi Belajar Membaca pada Anak Prasekolah Berbasis Smartphone Android[4].
Aplikasi Game Explore Bali dikembangkan melalui beberapa tahapan penelitian yaitu pengumpulan data, game design, pengujian sistem dan perancangan sistem yang meliputi alur permainan yang digambarkan dalam bentuk flowchart.
Data merupakan informasi awal sebagai penunjang dalam penelitian yang berhubungan dengan perancangan sistem dimana data yang diperoleh berdasarkan sumber data melalui metode pengumpulan data. Metode dalam pengumpulan data yang dibutuhkan pada perancangan aplikasi game ini meliputi beberapa metode diantaranya :
-
a. Metode observasi yaitu mengumpulkan data dengan melakukan pengamatan dan dokumentasi langsung terhadap hal yang berkaitan dengan pembuatan game berbasis Android.
-
b. Metode studi literatur yaitu menganalisis data yang diperoleh berdasarkan sumber referensi yang digunakan seperti buku, karya ilmiah serta sumber lain yang berhubungan dengan penelitian dalam memperoleh suatu kesimpulan yang lebih terarah pada pokok pembahasan.
Sumber data dalam penelitian adalah subyek dari mana data itu diperoleh. Sumber data dapat berupa manusia, tempat dan sebagainya. Berikut adalah sumber data yang digunakan dalam pembuatan Game Explore Bali yaitu narasumber (informan) dan dokumen atau arsip.
Aplikasi Game Explore Bali merupakan sebuah aplikasi yang dirancang untuk memberikan informasi Tradisi Budaya Bali setelah pengguna berhasil menyelesaikan permainan puzzle di tiap-tiap kabupaten/kota yang dituju. Sebelum sampai di kabupaten/kota yang dituju user terlebih dahulu harus menyelesaikan permainan mengumpulkan huruf yang berkaitan dengan nama Tradisi Budaya Bali di kabupaten/kota yang dituju. Permainan Tanya Jawab Tantangan muncul ketika semua tantangan kabupaten/kota berhasil selesaikan. Permainan Tanya Jawab bertujuan mengevaluasi kemampuan user terhadap informasi yang ditampilkan pada game. Perancangan alur permainan dari Game Explore Bali terdiri dari 3 buah alur permainan. Berikut ini dibahas lebih lengkap mengenai perancangan alur permainan dalam bentuk flowchart.
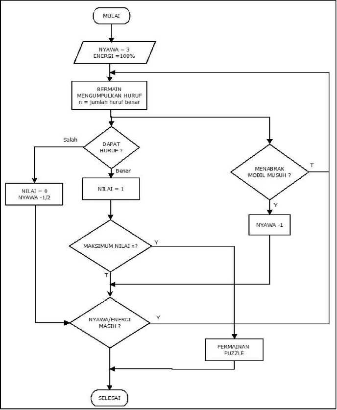
Alur permainan Mengumpulkan Huruf pada Game Explore Bali dapat dilihat pada Gambar 1.

Gambar 1. Alur Permainan Mengumpulkan Huruf
User memulai permainan dan mendapat energi 100% dan 3 buah nyawa untuk mengumpulkan huruf yang berkaitan dengan nama Tradisi Budaya Bali pada masing-masing tantangan di kabupaten/kota. User berhasil mengumpulkan satu buah huruf yang benar sesuai dengan urutan maka nilai = 1 dan satu huruf nama Tradisi Budaya Bali mendapatkan input berubah warna dari hitam menjadi kuning untuk selanjutnya mendapatkan huruf benar berikutnya dengan memperhatikan sisa nyawa dan energi, jika salah mengambil item huruf maka nilai = 0 dan nyawa dikurangi 1/2. User dapat kembali mengumpulkan huruf sampai nilai maksimum n terpenuhi ketika nyawa dan energi masih tersisa. Permainan berakhir ketika dokar kehabisan nyawa dan energi. Nilai maksimum n mengikuti jumlah huruf benar yang harus didapatkan sesuai dengan nama Tradisi Budaya Bali, jika nilai maksimum n terpenuhi maka dilanjutkan ke permainan puzzle.
Alur permainan puzzle pada Game Explore Bali dapat dilihat pada Gambar 2.

Gambar 2. Alur Permainan puzzle
User memulai permainan puzzle dengan menyusun satu persatu dari enam potongan gambar sesuai dengan posisi gambar yang benar. Dimana satu gambar yang benar disusun memiliki nilai = 1 pada posisi gambar yang benar, jika salah nilai = 0 dan gambar tidak dapat
dipasangkan. Informasi Tradisi Budaya Bali ditampilkan setalah enam potongan gambar telah tersusun dengan benar.
Alur permainan Tanya Jawab pada Game Explore Bali dapat dilihat pada Gambar 3.

Gambar 3. Alur Permainan Tanya Jawab
User memulai permainan Tanya Jawab dengan menjawab satu persatu dari 10 pertanyaan yang ditampilkan secara acak. Dimana saat user berhasil menjawab satu pertanyaan dengan benar memiliki nilai = 1, jika salah menjawab pertanyaan nilai = 0. User mendapatkan hasil permainan Tanya Jawab setelah 10 pertanyaan dijawab oleh user. User dikatakan berhasil jika menjawab 7 sampai 10 pertanyaan dengan benar dan dikatakan gagal jika user hanya menjawab kurang dari 7 pertanyaan yang benar.
Beberapa teori penunjang digunakan sebagai dasar acuan dalam pembuatan Aplikasi Game Explore Bali. Teori penunjang yang disertakan yaitu materi penunjang dan aplikasi pendukung yang digunakan dalam pembuatan aplikasi.
Tradisi dan budaya memiliki peranan penting sebagai sumber dari akhlak dan budi pekerti. Tradisi, yang merupakan sebuah kebiasaan, memberikan sebuah pengaruh yang cukup kuat bagi perilaku kita sehari-hari karena tradisi memiliki lingkup yang sempit dan biasanya berasal dari lingkungan sekitar. Selain itu, budaya juga memberikan pengaruh yang cukup kuat bagi
akhlak dan budi pekerti seseorang. Pengaruh ini timbul dari aktivitas seseorang sehari-hari. Oleh karena itu, tradisi dan budaya dapat memberikan pengaruh positif maupun negatif bagi akhlak dan budi pekerti manusia[5].
Pulau Bali memiliki banyak warisan budaya dari leluhur yang masih tertanam dan melekat erat pada kebiasaan dalam kehidupan masyarakat Bali dan berbagai tradisi unik yang masih dipegang teguh, dilaksanakan dan terjaga baik di kalangan masyarakat Bali. Tradisi budaya tersebut memiliki ciri khas tersendiri pada masing-masing daerah, desa maupun banjar yang ada di Bali. Pulau Bali memiliki kekayaan tradisi budaya beragam tentunya menjadi aset wisata Bali yang wajib dilestarikan oleh masyarakat Bali. Bertahannya kebiasaan-kebiasaan unik tersebut adalah karena fungsi desa Pekraman yang masih tetap konsisten untuk menerapkan segala aturan adat, tetap menjaga kepercayaan dan keyakinan beragama masyarakatnya, agar tidak terkikis dengan kemajuan zaman dan pengaruh asing. Berikut beberapa Tradisi Budaya Bali yaitu Ngerebong, Megibung, Gebug Ende, Okokan, Mekepung, Ter-teran, Megeret Pandan, Omed-omedan, Mekotek, Okokan dan masih banyak lagi tradisi budaya yang ada di Pulau Bali. Tradisi Mekotek, Ngerebong, Megibung, Okokan, Mekepung, Ngedeblag, Gebug Ende, Terteran, Ngoncang dan Bukakak merupakan Tradisi Budaya Bali yang akan dikenalkan di dalam Game Explore Bali dengan menampilkan informasi dari Tradisi Budaya Bali tersebut.
Tradisi Mekotek disebut Mekotek lantaran berawal dari suara kayu-kayu yang saling bertabrakan ketika kayu-kayu tersebut disatukan menjadi bentuk gunung yang menyudut ke atas. "Mekotek karena timbul dari suara kayu-kayu yang digabung jadi satu, bunyinya tek.. tek.. tek.
Ngerebong dalam bahasa Desa Kesiman, Denpasar, berarti berkumpul, yakni yang berarti berkumpulnya para dewa. Ngerebong merupakan tradisi yang digelar oleh umat Hindu di Pura Pangrebongan. Tradisi ini biasanya dilakukan setiap enam bulan dalam penanggalan kalender Bali yakni pada hari Minggu atau Redite Pon wuku Medangsia.
Megibung berasal dari kata gibung yang diberi awalan me-. Gibung artinya kegiatan yang dilakukan oleh banyak orang, yakni saling berbagi antara satu orang dengan yang lainnya. Megibung merupakan salah satu tradisi warisan leluhur, dimana merupakan tradisi makan bersama dalam satu wadah. Selain makan bisa sampai puas tanpa rasa sungkan, megibung penuh nilai kebersamaan, bisa sambil bertukar pikiran, bersenda gurau, bahkan bisa saling mengenal atau lebih mempererat persahabatan antar sesama.
Okokan adalah salah suatu alat musik bunyi-bunyian yang pada umumnya terbuat dari bahan kayu yang dilubangi hampir menyerupai kentongan, tetapi di dalamnya diisi pemukul yang disebut palit. Okokan umumnya dipasang pada binatang piaraan seperti sapi atau kerbau, yang berfungsi sebagai penghias atau tanda hewan tersebut. Okokan dapat mengeluarkan irama tertentu jika diayun-ayunkan.
Mekepung artinya berbalapan (pacuan) cepat-cepatan mengejar sampai penaripan) di sawah yang berisi tanah lumpur. Tradisi Mekepung mempertontonkan joki/sais yang ingin mengadu kebolehan kerbaunya dalam kekuatan menarik bajak lampit slau yang ditunggangi joki/saisnya. Bajak lampit slau yang ditarik oleh dua ekor kerbau dan sebagai alat menghias kerbau maka pada leher kerbau tersebut dikalungi genta gerondongan (gongseng besar). Karena apabila kerbau tersebut berjalan menarik bajak lampit slau maka kedengaran bunyi seperti alunan musik (dengan suara gejreng-gejreng).
Tradisi Ngedeblag merupakan upacara turun-temurun yang dilakukan setiap Kajeng Kliwon menjelang Sasih Kanem. Ritual ini berawal dikarenakan pada masa lalu banyak terjadi bencana, seperti : banjir, longsor ataupun berbagai wabah penyakit. Maka untuk menghindari warga dari berbagai bencana, dilakukan suatu ritual yang diyakini dapat mencegah bencana, yaitu Ngedeblag. Ngedeblag wajib diikuti oleh para karma desa khususnya para pemuda dan pemudi. Tradisi ini tergolong unik, ratusan warga yang terdiri dari anak-anak, remaja dan dewasa, bergerombol dengan hiasan yang menyeramkan atau penampilan wajah yang dicoret-coret seperti komedian.
Gebug Ende berasal dari kata gebug dan ende. Gebug artinya adalah memukul dan alat yang digunakan adalah rotan dengan panjang sekitar 1,5 hingga 2 meter, sedangkan alat untuk menangkisnya disebut dengan Ende. Ende dibuat dari kulit sapi yang dikeringkan selanjutnya dianyam berbentuk lingkaran. Gebud Ende hanya dimainkan kaum pria baik dewasa maupun anak-anak.
Gebug ende biasanya digelar antara Oktober dan Desember pada saat warga baru saja menanam jagung di pelosok Desa Seraya, Bali.
Terteran/Perang Api berasal dari kata ter yang artinya menembak dan teer berarti memperlihatkan, dan disimpulkan menjadi memperlihatkan kekuatan, sedangkan kaitannya dalam ritual upacara yadnya memperlihatkan kekuatan untuk melebur kejahatan dan malapetaka, dalam pelaksanaan yadnya ini prosesi yang dilakukan dengan saling melempar menggunakan bobok (obor) dari daun kelapa kering, kemudian dibakar dan dilempar ke lawan mereka.
Rangkaian Hari Suci Nyepi diisi dengan berbagai tradisi unik di berbagai desa di Bali. Demikian juga di Banjar Pakraman Paketan, Singaraja. Sehari sebelum Nyepi tepatnya pada Hari Pangerupukan, desa di tengah kota itu menyelenggarakan tradisi mengancang. Tradisi ngoncang atau memukul lesung, selain sebagai kegiatan untuk menyambut Tahun Baru Saka dengan senang hati, juga untuk melestarikan kebudayaan agraris atau kebudayaan petani yang kini makin punah seiring maraknya alih fungsi sawah menjadi pemukiman.
Bukakak digelar oleh warga desa Sangsit, Kec. Sawan , Kab. Buleleng. Ritual ini dirayakan sekali setahun bertepatan pada Bulan penuh (purnama) sasih kedasa (bulan kesepuluh) pada kalender Hindu atau di bulan April pada penanggalan Masehi, tujuannya sebagai rasa terima kasih warga kepada Dewi Kesuburan atas segala anugerah kesuburan yang telah diberikan dan mengharap lagi supaya hasil pertanian berikutnya tambah berlimpah.
-
3.2. Software Development
Corona SDK (Software Development Kit) merupakan aplikasi yang digunakan untuk membuat aplikasi Game Explore Bali pada platform Android. Corona SDK menggunakan bahasa pemrograman Lua[6]. Proses coding pembuatan Game Explore Bali menggunakan software Notepad++ dengan bahasa pemrograman Lua yang kemudian dijalankan pada Corona SDK. Selain Corona SDK dan Notepad++ adapun software pengolah gambar lainnya yang digunakan untuk mendukung saat proses pembuatan Game Explore Bali.
Aplikasi Game Explore Bali memiliki beberapa tampilan dalam penggunaannya diantaranya Splash Screen, Menu Utama, Menu Pencapaian, Informasi Tradisi Budaya Bali, Menu Tantangan, Permainan Mengumpulkan Huruf, Permainan puzzle dan Permainan Tanya Jawab.
Menu Utama merupakan interface awal yang pertama muncul saat aplikasi dibuka. Tampilan Menu Utama dapat dilihat pada Gambar 5.

Gambar 5. Tampilan Menu Utama
Gambar 5. merupakan tampilan menu utama dari Game Explore Bali yang menampilkan tiga buah button yaitu :
-
a. Button Menu Play untuk memulai permainan
-
b. Button Menu Pencapaian untuk menampilkan informasi mengenai Tradisi Budaya Bali
-
c. Button Sound untuk on/off suara game
-
d. Button Exit untuk keluar dari aplikasi
Gambar 6 merupakan scene Menu Pencapaian yang dapat dilihat melalui button pencapaian pada Menu Utama Game Explore Bali.

Gambar 6. Tampilan Menu Pencapaian
Scene Pencapaian menampilkan informasi Tradisi Budaya Bali yang tantangannya berhasil diselesaikan oleh pemain pada setiap kabupaten/kota.
-
a. Tampilan Informasi Tradisi Budaya Bali
Gambar 7 merupakan tampilan informasi Tradisi Budaya Bali yang menyatakan tantangan di salah satu kabupaten/kota berhasil diselesaikan.

Gambar 7. Tampilan Informasi Tradisi Budaya Bali
Informasi Tradisi Budaya Bali yang ditampilkan berbeda-beda di setiap kabupaten/kota, sesuai dengan Tradisi Budaya Bali yang ingin diangkat pada setiap kabupaten/kota.
Aplikasi Game Explore Bali memiliki 3 jenis permainan yang dapat dimainkan oleh user, user dapat memilih salah satu tantangan di kabupaten/kota untuk diselesaikan tantangannya. Tampilan Menu Tantangan dapat dilihat pada Gambar 8.

Gambar 8. Tampilan Menu Tantangan
Gambar 8 merupakan tampilan menu Main, terdiri dari 6 button untuk menuju ke permainan di kabupaten/kota yang di dalamnya terdapat permainan kecil Bali yaitu puzzle. User terlebih dahulu harus menyelesaikan permainan Mengumpulkan Huruf untuk menuju ke kabupaten/kota tersebut. Permainan Tanya Jawab muncul setelah semua tantangan di semua kabupaten/kota terselesaikan, permainan Tanya Jawab bertujuan untuk mengevaluasi kemampuan user.
-
a. Permainan Mengumpulkan Huruf
Permainan Mengumpulkan Huruf menantang user untuk mengumpulkan huruf-huruf yang membentuk kata berkaitan dengan nama Tradisi Budaya Bali di setiap kabupaten/kota yang dituju. Pada permainan Mengumpulkan Huruf user menuju tiap kabupaten/kota untuk mengetahui 10 informasi tradisi budaya di kabupaten/kota yang terdiri Ngerebong (Denpasar), Mekotek (Badung), Okokan (Tabanan), Makepung (Jembrana), Ngedeblag (Gianyar), Megibung, Terteran, Gebug Ende (Karangasem) dan Ngocang, Bukakak (Buleleng).

Gambar 9. Tampilan Permainan Mengumpulkan Huruf
Gambar 9. merupakan tampilan permainan Mengumpulkan Huruf, user diharuskan mengumpulkan huruf sesuai dengan tradisi budaya pada kabupaten/kota yang dituju.
-
b. Permainan Puzzle
Permainan puzzle menantang user untuk menyusun potongan-potongan gambar menjadi susunan yang benar. Gambar yang disusun berkaitan dengan Tradisi Budaya Bali yang dituju pada setiap daerah. Informasi mengenai Tradisi Budaya Bali muncul setelah user berhasil menyelesaikan permainan puzzle.

Gambar 10. Tampilan Permainan Puzzle
Gambar 10. merupakan tampilan permainan puzzle, potongan gambar puzzle dijaga dan di-drop sampai membentuk pola gambar yang benar.
Permainan Tanya Jawab muncul setelah tantangan pada 6 kabupaten/kota terselesaikan. Pertanyaan pada permainan Tanya Jawab meliputi Tradisi Budaya Bali di 6 kabupaten/kota. Pertanyaan yang diajukan sebanyak 10 soal secara acak/random susunannya, setiap kali dimainkan.

Gambar 11. Tampilan Permainan Tanya Jawab
Gambar 11. merupakan tampilan permainan Tanya Jawab yaitu memilih jawaban yang benar sesuai dengan pertanyaan yang ditanyakan.
c.1. Tampilan Hasil Permainan Tanya Jawab
Gambar 10 merupakan tampilan hasil permainan Tanya Jawab pada permainan Game Explore Bali.

Gambar 12. Tampilan Berhasil Menyelesaikan Permainan Tanya Jawab
Gambar 12. menampilkan hasil dari kemampuan pemain yang berhasil dalam menjawab benar dari 7 sampai 10 pertanyaan yang diberikan.

Gambar 13. Tampilan Gagal Menyelesaikan Permainan Tanya Jawab
Gambar 1. menampilkan hasil dari kemampuan pemain yang gagal dalam menjawab pertanyaan kurang dari 7 jawaban benar.
Analisa Aplikasi Game Explore Bali ini dilakukan dengan menggunakan metode survei untuk pengambilan data, dimana untuk pengambilan data tersebut menggunakan kuesioner. Kuesioner diberikan kepada 30 responden yaitu anak-anak yang telah memainkan Game Explore Bali.
Hasil analisa aplikasi setelah responden memainkan Game Explore Bali dapat dilihat pada Tabel 1. Terdapat beberapa aspek kriteria penilaian antara lain Aspek Grafis Game, Aspek Rekayasa Perangkat Lunak, Aspek Entertainment dan Aspek Content.
Aplikasi yang dihasilkan terdiri dari tiga buah permainan yaitu Mengumpulkan Huruf, Puzie dan Tanya Jawab. Berdasarkan hasil analisa kuesioner yang telah diujikan kepada 30 orang anak, pengetahuan user mengenai Tradisi Budaya Bali bertambah setelah bermain Game Explore Bali, sebanyak 74% dari persentase awal 67%. Pengenalan Tradisi Budaya Bali pada game dilakukan dengan cara menampilkan informasi berupa penjelasan dan gambar mengenai Tradisi Budaya Bali pada permainan.

mengenai Perangkat
Tradisi Budaya Lunak
Bali
-
Gambar 14. Grafik Hasil Uji Coba Aplikasi pada anak-anak
Berdasarkan grafik pada Gambar 10 dapat disimpulkan beberapa hal seperti berikut :
-
a. Aspek Grafis Game memiliki rata-rata tertinggi pada jawaban baik sebesar 48%.
-
b. Aspek Rekayasa Perangkat Lunak memiliki rata-rata tertinggi pada jawaban cukup baik sebesar 50%.
-
c. Aspek Entertainment rata-rata tertinggi pada jawaban baik sebesar 57%.
-
d. Aspek Conteng memiliki rata-rata
-
e. Tertinggi pada jawaban baik sebesar 74%, dimana sebelumnya responden banyak memilih cukup baik pada Aspek Pengetahuan mengenai Tradisi Budaya Bali sebelum memainkan game ini.
Daftar Pustaka
-
[1] A. G. Salman, N. Chandra, and Norman, “GAME EDUKASI PENGENALAN
KEBUDAYAAN INDONESIA BERBASIS ANDROID,” ComTech, vol. 4, no. 2, pp. 1138– 1154, 2013.
-
[2] E. Usada and F. A. Muqtadiroh, “Rancangan Puzzle Game Delbeldes,” Infotel, vol. 3, no. 1, 2011.
-
[3] Y. Arifin, B. Handoko, and V. K. Nurtanio, “APLIKASI GAME QUIZ ANIMALS BERBASIS WINDOWS 8,” ComTech, vol. 4, no. 2, pp. 757–763, 2013.
-
[4] Bursan and Fitriyah, “Perancangan Permainan ( Game ) Edukasi Belajar Membaca Pada Anak Prasekolah Berbasis Smartphone and,” Jurnal TEKNOIF, 2015.
-
[5] R. R. Maran, Manusia dan Kebudayaan. Jakarta: Rineka Cipta, 2000.
-
[6] B. G. Burton, Learning Mobile Application & Game Development with Corona SDK.
texas: Abilene, 2013.
173
Discussion and feedback