Perancangan Sistem Informasi Manajemen Rumah Sakit Modul Farmasi
on
LONTAR KOMPUTER VOL. 6, NO. 2, AGUSTUS 2015
ISSN: 2088-1541
Perancangan Sistem Informasi Manajemen Rumah Sakit Modul Farmasi
Erna Yulianti1, A.A.K. Oka Sudana2, Ni Made Ika Marini Mandenni3
Jurusan Teknologi Informasi, Fakultas Teknik, Universitas Udayana
e-mail: erna_yulianti93@yahoo.com1, agungokas@unud.ac.id2, ika_made@yahoo.com3
Abstrak
Instalasi Farmasi Rumah Sakit Pendidikan masih menggunakan sistem konvensional, misalnya pengontrolan stok barang, pencatatan data transaksi, maupun pembuatan laporan menggunakan Aplikasi Spreed Sheet yang tidak terintegrasi dengan modul lainnya sehingga menyebabkan kesulitan dalam melakukan proses pengolahan data. Sistem Informasi Manajemen Rumah Sakit Modul Farmasi dibutuhkan untuk mempermudah pengolahan data dan laporan yang sebelumnya masih menggunakan cara konvensional, sehingga informasi yang didapatkan menjadi lebih cepat, tepat, dan akurat untuk meningkatkan kualitas pelayanan rumah sakit. Tahap perancangan sistem dilakukan dengan Metode TAS, yaitu penentuan initial scope, penentuan kebutuhan, perancangan proses bisnis, perancangan sistem, dan evaluasi. Modul Farmasi berisi Proses Manajemen Master Data, Manajemen Inventory Obat, Peracikan Obat, Penentuan Harga Jual, Penjualan, dan Pelaporan. Hasil perancangan sistem berupa Diagram Konteks, Physical Data Model, Diagram Berjenjang, Overview Diagram, Diagram Alir Data, Desain User Interface, dan Relasi Antar Modul.
Kata Kunci: Rancangan, Sistem Informasi Manajemen Rumah Sakit, Modul Farmasi, Metode TAS
Abstract
The Installation of Hospital Pharmacy still using conventional system, such as inventory control, recording transaction data, and preparing reports using Spreed Sheet Application that are not integrated with other modules so that cause difficulties in processing data. Hospital Management Information System Pharmacy Module needed to facilitate data processing and reports which previously still using conventional way, so that the information obtained become more rapid, precise, and accurate to improve the quality of hospital services. Stage of the system design was conducted by TAS, they are defining the initial scope, defining the requirements, designing the business process architecture, designing the system architecture, and evaluating architectures. Pharmacy module contains the Process of Master Data Management, Medicine Inventory Management, Drug Compounding, Selling Price Determination, Sales, and Reporting. Result of this system design are Context Diagram, Physical Data Model, Hierarchy Chart, Overview Diagram, Data Flow Diagram, User Interface Design, and Relation Modules.
Keywords: Design, Hospital Management Information System, Pharmacy Module, TAS Method
Instalasi Farmasi Rumah Sakit adalah suatu unit di rumah sakit yang dipimpin oleh seorang Apoteker sebagai tempat penyelenggaraan semua kegiatan farmasi. Pelayanan farmasi mencakup perencanaan, pengadaan, produksi, penyimpanan perbekalan kesehatan, dispensing obat berdasarkan resep bagi penderita rawat tinggal dan rawat jalan, pengendalian mutu dan distribusi, serta penggunaan seluruh perbekalan kesehatan di rumah sakit [1].
Instalasi Farmasi Rumah Sakit Pendidikan masih menggunakan sistem konvensional, misalnya pengontrolan stok barang, pencatatan data transaksi, maupun pembuatan laporan menggunakan Aplikasi Spreed Sheet yang tidak terintegrasi dengan modul lainnya sehingga menyebabkan kesulitan dalam melakukan proses pengolahan data. Sistem Informasi
Manajemen Rumah Sakit Modul Farmasi yang terintegrasi dengan modul lainnya diperlukan untuk mengolah data menjadi informasi yang berguna sebagai dasar pengambilan keputusan Manajemen Rumah Sakit.
Kegiatan di Instalasi Farmasi berkaitan dengan inventory obat. Sistem Inventory umumnya meliputi rangkaian dari Sistem Pembelian Barang (Purchasing), Sistem Penerimaan Barang (Receiving), dan Sistem Bagian Gudang (Store) yang nantinya semua akan bermuara ke Sistem Akuntansi [2].
Analisis dan Perancangan Sistem Informasi Laboratorium Rumah Sakit Kanker Dharmais dilakukan oleh Rika dengan menggunakan Metode Total Architecture Synthesis (TAS) dan Metode Perancangan Basis Data (konseptual, logikal, dan fisikal). Semua aktivitas secara iteratif akan saling berhubungan dan mempengaruhi satu sama lainnya dengan menggunakan Metode TAS [3].
Muftiraeni melakukan analisis pengembangan Sistem Informasi Rumah Sakit Universitas Hasanuddin berdasarkan langkah-langkah Framework for the Application of System Techniques (FAST) dan kerangka Performance, Information, Economic, Control, Effeciency, Service (PIECES) untuk memudahkan dalam identifikasi masalah. Pengumpulan data primer dilakukan dengan wawancara mendalam dan observasi. Analisis data dilakukan secara tematik dengan tahapan mentranskipkan hasil wawancara, melakukan pengkodean berdasarkan pedoman wawancara, menemukan tema dan hubungan berdasarkan hasil wawancara dan observasi, serta menarik kesimpulan [4].
Budiartha membuat Rancang Bangun Sistem Informasi Manajemen Apotek Berbasis Web dalam bentuk Flowchart, Diagram Konteks, Overview Diagram, Diagram Alir Data, Physical Data Model, dan Graphical User Interface. Rancangan diaplikasikan melaui Bahasa Pemrograman PHP dan Sistem Basis Data yang digunakan adalah MySQL dengan Web Service Apache [5].
Perancangan Sistem Informasi Manajemen Rumah Sakit Modul Farmasi berbeda dengan peracangan yang pernah dilakukan sebelumnya, dimana rancangan ini terintegrasi dengan enam modul lainnya (Modul Front Office, Layanan, Sarana dan Prasarana, Human Resource Development, Payroll, serta Akuntansi dan Keuangan) yang umum terdapat di rumah sakit. Rancangan dibuat dalam bentuk Diagram Konteks, Physical Data Model, Diagram Berjenjang, Overview Diagram, Diagram Alir Data, Desain User Interface, dan Relasi Antar Modul yang bertujuan agar proses keseluruhan sistem tergambarkan dengan jelas. Modul Farmasi untuk menangani obat-obatan berkaitan dengan tindakan medis dan obat pendukung lainnya terdiri atas Proses Manajemen Master Data, Manajemen Inventory Obat, Peracikan Obat, Penjualan, dan Pelaporan.
Perancangan Sistem Informasi Manajemen Rumah Sakit Modul Farmasi menggunakan Metode Total Architecture Synthesis (TAS) dan Metode Perancangan Basis Data. Metode ini pernah diterapkan oleh Rika dalam jurnal yang berjudul “Analisis dan Perancangan Sistem Informasi Laboratorium Rumah Sakit Kanker Dharmais dengan Menggunakan Total Architecture Synthesis”. Tahap perancangan yang ada dalam Metode TAS antara lain [6]:
-
1. Menentukan Initial Scope (Defining the Initial Scope).
-
2. Menentukan Kebutuhan (Defining the Requirements).
-
3. Mendesain Arsitektur Proses Bisnis (Designing the Bussiness Process Architecture).
-
4. Mendesain Arsitektur Sistem (Designing the Systems Architecture).
-
5. Mengevaluasi Arsitektur (Evaluating Architectures).
Prinsip dasar dari Metode TAS jika diterapkan pada Perancangan Sistem Informasi Manajemen Rumah Sakit Modul Farmasi dimulai dari penentuan initial scope atau ruang lingkup sistem dengan cara mendefinisikan proses bisnis dan entitas yang terlibat dalam proses bisnis. Tahap selanjutnya adalah menentukan kebutuhan dengan cara menentukan masalah, batasan masalah, dan mengumpulkan kebutuhan sesuai dengan tujuan bisnis. Perancangan proses bisnis digambarkan melalui Standard Operating Procedure (SOP). Perancangan arsitektur sistem kemudian dilakukan dengan merancang arsitektur secara keseluruhan meliputi Physical
Data Model (PDM), Diagram Berjenjang, Diagram Alir Data, dan Desain User Interface. Tahap terakhir adalah mengevaluasi atau menguji kesesuaian proses bisnis dan desain sistem yang diperlukan untuk memastikan bahwa sistem sudah benar dan sesuai dengan kebutuhan pengguna.
Rumah sakit adalah institusi pelayanan kesehatan yang menyelenggarakan pelayanan kesehatan perorangan secara paripurna yang menyediakan pelayanan rawat inap, rawat jalan, dan gawat darurat. Standar pelayanan farmasi adalah tolak ukur yang dipergunakan sebagai pedoman bagi tenaga kerja dalam menyelenggarakan pelayanan farmasi [7]. Proses yang masih dilakukan secara konvensional memiliki banyak kelemahan yang menyebabkan kesalahan dalam pembuatan laporan sehingga terjadi kesalahan dalam pengambilan keputusan. Sistem Informasi Manajemen Rumah Sakit Modul Farmasi diperlukan untuk memudahkan pengaturan manajemen transaksi pembelian dan penjualan obat, distribusi dan penyimpanan obat, serta laporan transaksi [8].
Sistem Informasi Manajemen Rumah Sakit (SIMRS) adalah suatu sistem teknologi informasi yang memproses dan mengintegrasikan seluruh alur proses pelayanan rumah sakit dalam bentuk jaringan koordinasi, pelaporan, dan prosedur administrasi untuk memperoleh informasi secara tepat dan akurat. Setiap rumah sakit harus melaksanakan pengelolaan dan pengembangan SIMRS yang mampu meningkatkan dan mendukung proses pelayanan kesehatan di rumah sakit, meliputi [9]:
-
1. Kecepatan akurasi, integrasi, dan kemudahan dalam pelaksanaan opreasional.
-
2. Kecepatan pengambilan keputusan dan identifikasi masalah serta kemudahan penyusunan strategi dalam pelaksanaan manajerial.
-
3. Budaya kerja transparasi, koordinasi antar unit, pemahaman sistem, dan pengurangan biaya administrasi dalam pelaksanaan organisasi.
SIMRS idealnya mencakup integrasi fungsi-fungsi klinikal, keuangan, serta manajemen yang menjadi subsistem dari SIMRS. Subsistem merupakan unsur dari sistem informasi berdasarkan fungsi-fungsi yang ada untuk menyederhanakan pelayanan pada rumah sakit seperti Subsistem Modul Farmasi. Sistem Informasi Farmasi adalah sebuah sistem untuk mengelola data atau informasi tentang input data barang, transaksi, atau distribusi barang-barang kebutuhan di Instalasi Farmasi sampai dengan pembuatan laporan. Variabel yang ada secara garis besar dalam Sistem Informasi Farmasi adalah transaksi pembelian barang ke distributor, penjualan obat ke pasien, retur obat, laporan penjualan harian, laporan obat slow moving dan fast moving, laporan analisis, dan grafik penjualan [10].
Perancangan Sistem Informasi Manajemen Rumah Sakit Modul Farmasi dilakukan dengan menggunakan beberapa perangkat pemodelan sistem. Diagram Konteks adalah Diagram Alir Data tingkat atas yang merupakan diagram tidak detail dari sebuah sistem informasi, menggambarkan aliran data ke dalam dan ke luar sistem entitas eksternal. Diagram Alir Data adalah suatu diagram yang menggunakan notasi-notasi untuk menggambarkan arus dari data yang penggunaannya sangat membantu untuk memahami sistem secara logika, terstruktur, dan jelas. Gambar keseluruhan proses DAD dari Level 0 sampai level akhir dapat digambarkan dengan Hierarchy Chart. Physical Data Model merupakan model yang menggunakan sejumlah tabel untuk menggambarkan data yang disimpan serta hubungan antar tabel tersebut [11].
Hasil dan pembahasan berisi tentang Perancangan Sistem Informasi Manajemen Rumah Sakit Modul Farmasi berdasarkan Metode TAS yang meliputi penentuan initial scope, penentuan kebutuhan, perancangan proses bisnis, perancangan arsitektur sistem, dan evaluasi arsitektur.
Metode TAS diawali dengan menentukan initial scope dengan cara mendefinisikan proses bisnis, entitas dalam proses bisnis, dan menentukan proses bisnis yang diperlukan. Proses yang diperlukan dalam merancang SIMRS Modul Farmasi adalah Proses Manajemen Master Data, Manajemen Inventory Obat, Peracikan Obat, Penentuan Harga Jual, Penjualan, dan Pelaporan. Entitas yang terlibat berjumlah sepuluh diantaranya adalah Front Office, Layanan, Account Payble, Manajemen, Apoteker, Staff Farmasi, Kepala Instalasi Farmasi, Direktur Utama, Distributor, dan Dinas Kesehatan.
Penentuan kebutuhan dilakukan dengan cara menentukan masalah, batasan masalah, dan mengumpulkan kebutuhan sesuai dengan tujuan bisnis. Permasalahan sistem konvensional yang berjalan selama ini di Rumah Sakit Pendidikan adalah sebagai berikut:
-
1. Sistem yang ada selama ini mempunyai kendala yaitu kesulitan mendapatkan informasi yang akurat untuk dijadikan pedoman bagi Manajemen Rumah Sakit dalam mengambil keputusan dan menilai kualitas pelayanan rumah sakit.
-
2. Sistem yang selama ini masih menggunakan Aplikasi Spreed Sheet perlu diadakan perubahan dengan cara membangun sebuah Sistem Informasi Manajemen Rumah Sakit yang terintegrasi antar modul utama.
Batasan masalah diperlukan untuk membuat pokok bahasan menjadi lebih terarah. Batasan masalah dalam Perancangan Sistem Informasi Manajemen Rumah Sakit Modul Farmasi adalah perancangan sistem meliputi Diagram Konteks, Physical Data Model, Diagram Berjenjang, Overview Diagram, Diagram Alir Data, dan Desain User Interface.
Penentuan kebutuhan untuk input dan output Sistem Informasi Manajemen Rumah Sakit Modul Farmasi dapat dilihat pada Gambar 1.

Gambar 1. Diagram Konteks SIMRS Modul Farmasi
Hubungan SIMRS Modul Farmasi dengan sepuluh entitas pada Gambar 1 dapat dijabarkan sebagai berikut:
-
1. Sistem Informasi Farmasi dengan Entitas Front Office (FO)
Front Office memberikan Data Registrasi Pasien agar Bagian Farmasi dapat mengetahui Data Pasien kemudian diproses oleh sistem Transaksi Obat berdasarkan resep yang diberikan oleh Modul Layanan agar pasien dapat menebus obat dan membayar tagihan di Bagian Kasir Front Office.
-
2. Sistem Informasi Farmasi dengan Entitas Layanan
Sistem memberikan Info Obat ke Modul Layanan untuk mengetahui obat apa saja yang tersedia di Instalasi Farmasi Rumah Sakit sebagai sumber input resep dan pengisian Store Requisition (SR) Unit. Modul Layanan akan memberikan resep ke Modul Farmasi untuk memenuhi kebutuhan pasien seperti infus, obat-obatan dan lainnya, memberikan Data Penggunaan Obat Habis Pakai, Retur Pasif, serta Data SR Unit untuk memenuhi ketersediaan obat di masing-masing Unit Layanan. Modul Layanan akan mendapatkan feedback berupa Data Delivery Request (DR) Unit.
-
3. Sistem Informasi Farmasi dengan Entitas Account Payable (AP)
Sistem memberikan Laporan DR Unit, Laporan Purchase Order (PO), Receiving Report (RR), Laporan Spoil, Laporan Retur Aktif dan Pasif, Laporan Stok Opname, serta Laporan Pemusnahan Obat ke AP untuk memproses pencatatan hutang dan proses pengajuan pembayaran.
-
4. Sistem Informasi Farmasi dengan Entitas Manajemen
Manajemen memberikan besar margin yaitu persen laba untuk menentukan harga jual obat.
-
5. Sistem Informasi Farmasi dengan Entitas Apoteker
Apoteker memberikan Data Racik Obat ke sistem. Sistem memberikan feedback berupa Info Racik Obat ke Apoteker untuk memudahkan dalam hal peracikan resep.
-
6. Sistem Informasi Farmasi dengan Entitas Staff Farmasi
Staff Farmasi adalah petugas yang meng-input-kan master data dan mengirim Data DR Unit ke Modul Layanan. Staff Farmasi mendapat pemberitahuan stok barang minimum dan akan membuat permintaan pembelian atau Purchase Requisition (PR) serta pemesanan barang atau Purchase Order (PO). Staff Farmasi merupakan orang yang membuat Draft Harga Jual Barang berdasarkan faktur yang diterima dari Distributor dan besar margin dari Pihak Manajemen yaitu harga distributor + 25% berdasarkan Peraturan Bupati Badung dan melakukan perhitungan stok opname serta membuat RR, Laporan Retur Aktif dan Pasif, Laporan Spoil, Laporan Pemusnahan Obat, dan Transaksi Obat.
-
7. Sistem Informasi Farmasi dengan Entitas Kepala Instalasi Farmasi
Sistem memberikan Draft DR Unit, Draft PR, Draft PO, Draft Retur, Draft Harga Jual, dan Draft Pemusnahan Obat ke Kepala Instalasi Farmasi. Kepala Instalasi Farmasi akan memberikan Laporan Persetujuan DR Unit, PR, PO, Retur, Harga Jual, dan Pemusnahan Obat jika memang dirasa dibutuhkan.
-
8. Sistem Informasi Farmasi dengan Entitas Direktur Utama
Direktur Utama merupakan pimpinan yang menerima laporan berkaitan dengan seluruh Proses Manajemen Inventory Obat dan Transaksi Penjualan Obat di Instalasi Farmasi Rumah Sakit.
-
9. Sistem Informasi Farmasi dengan Entitas Distributor
Distributor akan menerima PO yang telah dikirimkan oleh Pihak Farmasi, setelah pesanan diterima dan dilakukan pengecekan ketersediaan barang barulah pesanan tersebut dikirim sesuai daftar pesanan ke Instalasi Farmasi atau Delivery Order (DO). Barang yang mengalami kerusakan dapat dikembalikan (retur) ke Distributor dan akan digantikan dengan barang kondisi baik.
-
10. Sistem Informasi Farmasi dengan Entitas Dinas Kesehatan
Dinas Kesehatan memberikan aturan tentang penggunaan obat narkotika dan psikotropika agar tidak melebihi batas penggunaan sewajarnya. Sistem akan memberikan feedback berupa Laporan Penggunaan Obat Narkotika dan Psikotropika.
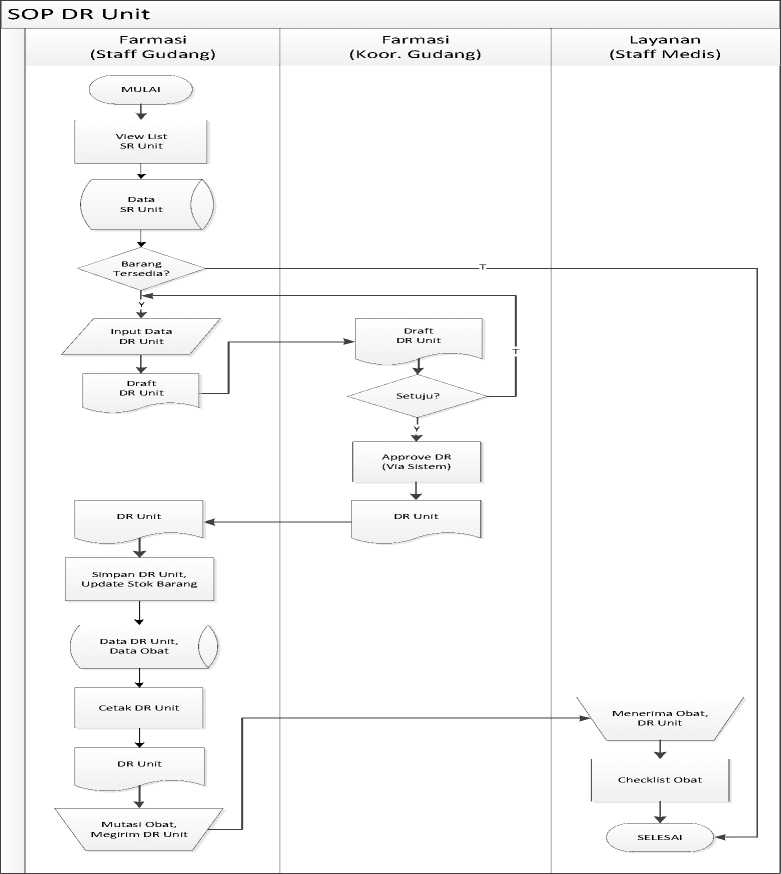
Perancangan proses bisnis yang baru memanfaatkan teknologi informasi dalam menambah nilai proses bisnis rumah sakit. Analisis proses bisnis dimulai dengan mengembangkan suatu pernyataan yang jelas mengenai tujuan dan strategi rumah sakit. Pertimbangan untuk memberikan kepuasan pada konsumen sebagai fokus dibelakang tujuan dan strategi rumah sakit. Hasil perancangan proses bisnis digambarkan melalui Standard Operating Procedure
(SOP). SOP dari SIMRS Modul Farmasi salah satunya adalah SOP Delivery Request (DR) Unit
yang dapat dilihat pada Gambar 2.
Gambar 2. SOP DR Unit
Proses DR Unit dimulai dari Staff Gudang Farmasi melihat List SR Unit dan mengecek ketersediaan barang, jika barang tersedia maka Staff Gudang Farmasi mengisi Form DR Unit. Koordinator Gudang Farmasi menerima Draft DR Unit, jika disetujui maka Koordinator Gudang Farmasi akan melakukan approval DR Unit. Staff Gudang Farmasi menerima Dokumen DR Unit yang disimpan pada data store Data DR Unit dan update Data Obat. Staff Gudang melakukan mutasi obat dan mengirim DR Unit ke Bagian Layanan, setelah itu akan dilakukan checklist obat yang sudah diterima oleh Bagian Layanan.
Perancangan arsitektur meliputi Physical Data Model (PDM), Diagram Berjenjang, Overview Diagram, dan Desain User Interface.
|
m_pabrik | |
|
PK |
pabrikObat_id |
|
pabrikObat_nama pabrikObat_status | |
|
m_kemasan | |
|
PK |
kemasan_id |
|
kemasan_nama kemasan_status | |
|
m_basicUnit | |
|
PK |
basic_id |
|
basic_nama basic_status | |
|
m_lemari | |
|
PK |
lemari_id |
|
lemari_nama lemari_status | |
|
tb_pemusnahanObat | |
|
PK |
pemusnahan_id |
|
user_id akun_id approve pemusnahan_tgl pemusnahan_status | |
m_kategori
kategori_id
rawmaterial_id
PK
kategori_nama kategori_status
m_rawmaterial
rawmaterial_nama basic_id rawmaterial_status
PK
|
tb_detRacikObat | |
|
PK |
detRacikObat |
|
FK1 |
racikObat_id |
|
FK2 |
rawmaterial_id |
|
rawmaterial_qty | |
|
FK3 |
konversi_id |
|
m_racikObat | |
|
PK |
racikObat_id |
|
FK1 FK2 |
racikObat_nama basic_id kategori_id racikObat_harga racikObat_jasa tgl_update racikObat_status |
|
tb_penggunaanObat | ||
|
PK |
penggunaanObat_id | |
|
user_id registrasi_id resep_id tanggal | ||
|
m_obat | |
|
PK |
obat_id |
|
obat_nama | |
|
FK1 |
pabrikObat_id |
|
FK2 |
basic_id |
|
FK3 |
kategori_id |
|
FK4 |
kemasan_id |
|
FK5 |
lemari_id |
|
stok_qty | |
|
stok_min | |
|
exp_date | |
|
harga_beli | |
|
harga_jual | |
|
tgl_update | |
|
obat_status | |
|
m_konversi | |
|
PK |
konversi_id |
|
FK1 |
kemasan_id konversi_nama konversi_status |
|
tb_detPemusnahanObat | |
|
PK |
detPemusnahan_id |
|
FK1 |
pemusnahan_id |
|
FK2 |
obat_id |
|
obat_qty | |
|
FK3 |
konversi_id |
|
harga | |
|
keterangan | |
|
tb_detPenggunaanObat | |
|
PK |
detPenggunaanObat_id |
|
FK1 |
penggunaanObat_id |
|
FK2 |
obat_id qty_obat qty_penggunaan qty_sisa |
|
FK4 |
konversi_id keterangan |
tb_detTransaksiObat
|
PK |
detTransaksiObat_id | |
|
FK1 |
transaksiObat_id | |
|
FK2 |
obat_id | |
|
FK5 |
racikObat_id obat_qty | |
|
FK3 |
konversi_id | |
|
harga | ||
|
tb_transaksiObat | ||
|
PK |
transaksiObat_id | |
|
user_id | ||
|
registrasi_id resep_id | ||
|
akun_id | ||
|
transaksiObat_id transaksiObat_status | ||
|
tb_detSRUnit | |
|
PK |
detSRUnit_id |
|
FK1 |
srUnit_id |
|
FK2 |
obat_id |
|
obat_qty | |
|
FK3 |
konversi_id |
|
tb_srUnit | |
|
PK |
srUnit_id |
|
user_id subunitkerja_id approve srUnit_tgl srUnit_status | |
|
tb_detDRUnit | ||
|
PK |
detDRUnit_id | |
|
FK1 |
drUnit_id | |
|
FK2 |
obat_id | |
|
obat_qty | ||
|
sisa_qty | ||
|
FK3 |
konversi_id | |
|
tb_drUnit | ||
|
PK | ||
|
user_id | ||
|
FK1 |
srUnit_id | |
|
akun_id | ||
|
approve | ||
|
drUnit_tgl | ||
|
drUnit_status | ||
|
tb_detPR | ||
|
PK |
detPR_id | |
|
FK1 |
pr id | |
|
FK2 |
obat_id | |
|
obat_qty | ||
|
FK3 |
konversi_id | |
|
tb_detPO | |
|
PK |
detPO_id |
|
FK1 |
po id |
|
FK2 |
obat_id |
|
obat_qty | |
|
FK3 |
konversi_id |
|
harga | |
PK
|
tb_pr | |
|
PK |
pr_id |
|
user_id approve pr _ tgl pr_status | |
m_distributor
distributor_id
distributor_nama distributor_alamat distributor_telp distributor_rekening distributor_status
4-
|
tb_po | |
|
PK |
po_id |
|
FK1 FK2 |
user_id pr _id distributor_id approve po _ tgl po_status |
|
tb_detRcv | |
|
PK |
detRcv_id |
|
FK1 |
rcv_id |
|
FK2 |
obat_id |
|
qty _po | |
|
qty _ rcv | |
|
qty_sisa | |
|
FK3 |
konversi_id |
|
harga | |
|
keterangan | |
|
tb_rcv | |
|
PK |
rcv_id |
|
user_id | |
|
FK1 |
po id |
|
do_no | |
|
akun_id | |
|
rcv_tgl | |
|
rcv_status | |
tb_detRetur
|
PK |
detRetur_id | |
|
FK1 |
retur_id | |
|
FK2 |
obat_id | |
|
obat_qty | ||
|
FK3 |
konversi_id | |
|
keterangan | ||
|
tb_retur | ||
|
PK |
retur_id | |
|
user_id | ||
|
FK1 |
distributor_id | |
|
akun_id | ||
|
retur_tgl | ||
|
retur_status | ||
|
tb_detRtp | |
|
PK |
detRtp_id |
|
FK1 |
rtp id |
|
FK2 |
obat_id |
|
obat_qty | |
|
FK3 |
konversi_id keterangan |
|
tb _ rtp | |
|
PK |
rtp_id |
|
user_id subunitkerja_id akun_id rtp _ tgl rtp_status | |
tb_detSpoil
|
PK |
detSpoil_id | |
|
FK1 |
spoil_id | |
|
FK2 |
obat_id | |
|
obat_qty | ||
|
FK3 |
konversi_id harga | |
|
keterangan | ||
|
tb_spoil | ||
|
PK |
spoil_id | |
|
user_id akun_id spoil_tgl spoil_status | ||
|
tb_detStokOpname | |
|
PK |
detStokOpname_id |
|
FK1 |
stokOpname_id |
|
FK2 |
obat_id |
|
qty_sistem | |
|
qty_real | |
|
selisih | |
|
FK3 |
konversi_id keterangan |
|
tb_stokOpname | |
|
PK |
stokOpname_id |
|
user_id stokOpname_tgl stokOpname_status | |
Gambar 3. Physical Data Model SIMRS Modul Farmasi
Gambar 3 menunjukkan PDM dari SIMRS Modul Farmasi. PDM menggambarkan tempat penyimpanan data dari enam proses utama yaitu Manajemen Master Data, Manajemen Inventory Obat, Peracikan Obat, Harga Jual, Penjualan, dan Pelaporan.
Diagram Berjenjang atau Hierarchy Chart digunakan untuk menggambarkan keseluruhan proses dalam sistem dari Overview Diagram sampai Diagram Alir Data level akhir. Hierarchy Chart SIMRS Modul Farmasi dapat dilihat pada Gambar 4.
Gambar 4. Hierarchy Chart SIMRS Modul Farmasi
103
Hierarchy Chart pada Gambar 4 menunjukkan keseluruhan proses dalam sistem dari Overview Diagram sampai Diagram Alir Data level akhir yaitu Level 3. Proses dalam Overview Diagram dipecah menjadi subsistem untuk menyederhanakan pelayanan pada Instalasi Farmasi Rumah Sakit.
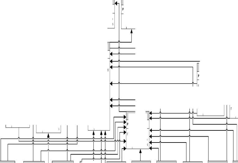
Overview Diagram memperlihatkan proses utama dari Rancangan SIMRS Modul Farmasi. Proses utama tersebut diantaranya adalah Manajemen Master Data, Manajemen Inventory Obat, Peracikan Obat, Harga Jual, Penjualan, dan Pelaporan yang berkaitan dengan sepuluh entitas. Overview Diagram SIMRS Modul Farmasi dapat dilihat pada Gambar 5.
KETERANGAN
MASTER DATA
INVENTORY OBAT
PERACIKAN OBAT
HARGA JUAL
PELAPORAN
PENJUALAN
Data Basic Unit
Data Basic Unit
Staff Farmasi
Data Basic Unit, Data Kategori, Data Kemasan, Data Konversi, Data Lemari Obat, Data Pabrik Obat, Data Distributor Obat, Data Raw Material
Data Kategori FM2 Data Kategori
FM2 Obat
4.1
Manajemen
Master Data
Data Kemasan
Data Konversi
Data Lemari Obat
Data Lemari Obat
Data Konversi Obat
Data Kemasan Obat
Layanan
Distributor
Kepala
Instalasi Farmasi
Apoteker
Manajemen
Data Obat, Draft DR Unit, Draft PR, Draft PO, RR, Draft Retur, Data Spoil, Data Stok Opname, Draft Pemusnahan Obat
Info Barang Minimum, Info Obat
Data SR Unit, Data Penggunaan Obat Habis Pakai, Data Retur Pasif
Info Obat, Data DR Unit
DO, Faktur
PO, Retur
Data Pabrik Obat
FM6
Data Pabrik Obat
Data Obat FM9
Data Obat
⅞
F
4.2
Manajemen
Inventory Obat
Laporan Persetujuan DR Unit, Laporan Persetujuan PR, Laporan Persetujuan PO, Laporan Persetujuan Retur, Laporan Persetujuan Pemusnahan Obat
Draft DR Unit, Draft PR, Draft PO, Draft Retur, Draft Pemusnahan Obat
Data Racik Obat
Info Racik Obat
Draft Harga Jual Obat
Besar Margin
Data Distributor Oba
Data Raw Material
Data Raw Material
Data Distributor Obat
Master Data Obat
Account Payable
Laporan DR Unit, Laporan PO, RR, Laporan
Spoil, Laporan Retur Aktif & Pasif, Laporan
Stok Op., Laporan Pemusnahan Obat
4.3
Peracikan Obat
Data Racik Obat
Data Raw Material
Data Racik Obat
Info Racik Obat
Data Raw Material
Data Racik Obat
Data SR Unit ► FM10
Data DR Unit ► FM11
Data PR → FM12
Data PO
Data RR
Data Retur
Data Retur Pasif
Data Spoil
Data Stok
Opname
Data Pemusnahan
FM13
FM14
FM16
FM17
FM18
FM19
Data
Penggunaan FM20
Data SR Unit
Data DR Unit
Data PR
Data PO
Data RCV
Data Retur Aktif
Data Retur Pasif
Data Spoil
Data Stok
Opname
Data
Pemusnahan Obat
Data
Penggunaan Obat
i__i-4.4
Harga Jual
Data Harga Racik Obat
Data Obat
FM9
Data Obat
Data Harga Obat
Draft Harga Jual
Laporan Persetujuan Harga Jual
|
Data Registrasi | ||
|
Data Transaksi Obat | ||
|
Front Office |
Aturan Penggunaan Obat Narkotika &Psikotropika | |
Data Resep
Info Obat
4.5
Penjualan
Data Transaksi Obat
g1
’t
Data Obat
Data Barang Keluar
Data Racik Obat
DataTransaksi Obat
Data Transaksi Obat
4.6
FM22 Obat
Obat
Data Penjualan Obat
Dinas Kesehatan
Laporan Penggunaan Obat Narkotika &Psikotropika
Pelaporan
Data Manajemen Inventory Obat
Laporan Manajemen Inventory Obat, Laporan Penjualan Obat
Direktur Utama
Gambar 5. Overview Diagram SIMRS Modul Farmasi
Gambar 5 menunjukkan Overview Diagram untuk SIMRS Modul Farmasi yang terdiri atas enam proses utama diantaranya adalah:
-
1. Proses Manajemen Master Data
Proses Manajemen Master Data merupakan sumber data yang dijadikan dasar informasi untuk melakukan transaksi penjualan dan pembelian barang medis pada Instalasi Farmasi Rumah Sakit. Master data meliputi Data Basic Unit, Data Kategori, Data Kemasan, Data Konversi, Data Lemari Obat, Data Pabrik Obat, Data Distributor Obat, dan Data Raw Material yang di-input-kan oleh Staff Farmasi.
-
2. Proses Manajemen Inventory Obat
Proses Manajemen Inventory Obat di Instalasi Farmasi Rumah Sakit terdiri atas Transaksi SR, DR, PR, PO, RR, Retur, Spoil, Stok Opname, Pemusnahan Obat, dan Penggunaan Obat Habis Pakai. Entitas yang terlibat dalam proses ini diantaranya adalah Staff Farmasi, Layanan, Kepala Instalasi Farmasi, Distributor, dan Account Payable.
-
3. Proses Peracikan Obat
Proses Peracikan Obat merupakan proses untuk menyimpan data bahan, alat, dan prosedur yang dibutuhkan dalam peracikan obat. Entitas yang terlibat dalam proses ini adalah Apoteker.
-
4. Proses Harga Jual
Proses Harga Jual merupakan proses untuk menentukan harga jual obat di Instalasi Farmasi Rumah Sakit berdasarkan besar margin yang telah ditetapkan oleh Manajemen. Entitas yang terlibat dalam proses ini diantaranya adalah Staff Farmasi, Manajemen, dan Kepala Instalasi Farmasi.
-
5. Proses Penjualan
Proses Penjualan merupakan kegiatan transaksi jual obat berdasarkan resep dari Layanan yang dicatat di dalam SIMRS Modul Farmasi kemudian data tersebut dikirim ke Modul Front Office agar pasien dapat membayar tagihan di Bagian Kasir Front Office. Entitas yang terlibat dalam proses ini diantaranya adalah Staff Farrmasi, Layanan, Front Office, dan Dinas Kesehatan.
-
6. Proses Pelaporan
Proses Pelaporan yaitu proses pembuatan laporan untuk data lintas proses seperti Laporan Manajemen Inventory Obat dan Laporan Penjualan Obat ke Direktur Utama Rumah Sakit.
Halaman Home dari Desain User Interface SIMRS Modul Farmasi terdiri atas beberapa menu utama diantaranya Master Data, Inventory Obat, Racik Obat, Harga Jual, Penjualan, dan Pelaporan. Tampilan Halaman Home SIMRS Modul Farmasi dapat dilihat pada Gambar 7.
Tampilan awal pada SIMRS Modul Farmasi setelah user berhasil dikenali dan berhasil login ke dalam sistem adalah Halaman Home. Halaman Home berisi menu ke enam proses. Tampilan Halaman Home SIMRS Modul Farmasi dapat dilihat pada Gambar 6.

Gambar 6. Halaman Home SIMRS Modul Farmasi
Master data digunakan sebagai dasar untuk melakukan transaksi penjualan, pembelian, dan distribusi obat di Instalasi Farmasi Rumah Sakit. Tampilan Master Data Obat dapat dilihat pada Gambar 7.
Gambar 7. Tampilan Master Data Obat
Form Data Obat merupakan tampilan saat Admin ingin meng-input Data Obat baru atau memanipulasi data sesuai dengan kebutuhan.
-
4.5 Evaluasi Arsitektur
Evaluasi adalah proses pengujian terhadap kesesuaian proses bisnis dan desain sistem yang diperlukan secara keseluruhan. Proses Evaluasi dilakukan untuk memastikan bahwa sistem
sudah benar dan sesuai dengan kebutuhan pengguna serta karakteristik yang diterapkan. Data List Rawat, Data List IGD, Data List
Operasi, Data List Lab, Data List Radio
Data Ruangan
Data Kamar, Kelas, Ambulance, Bed
SARANA & PRASARANA
Pembayaran
Posting Data Pembayaran, Bukti Pembayaran, Faktur Jaminan
AKUNTANSI & KEUANGAN
Request Data Kamar, Kelas, Ambulance, Bed
Data Pasien, Data Registrasi, Data Diagnosa Awal
FRONT OFFICE
----------------► LAYANAN
Data Rekam Medis, Data Transaksi Tindakan, Jadwal Operasi Pasien, Jadwal Dokter
Data Pembayaran
Transaksi Tindakan
Laporan THR, Data Premi BPJS, Data Rekonsiliasi
PAYROLL
FARMASI
Data Registrasi
Data Transaksi Obat
Data Pegawai
Data Pasien, Dokumen Jaminan
PEGAWAI
Data Pegawai
PASIEN
Info Obat, Data DR Unit
Data SR Unit, Data Resep, Data Penggunaan Obat Habis Pakai, Data Retur Pasif
Gambar 8. Diagram Blok Integrasi SIMRS
Gambar 8 menunjukkan ke tujuh Modul SIMRS yang terintegrasi diantaranya adalah Modul Front Office, Modul Layanan, Modul Sarana dan Prasarana, Modul Farmasi, Modul Human Resource Development, Modul Payroll, serta Akuntansi dan Keuangan. Pertukaran data diperlukan dalam sebuah sistem agar dapat terintegrasi antara satu modul dengan modul lainnya sehingga informasi yang diperoleh cepat, tepat, dan akurat untuk pengambilan keputusan dan penilaian kualitas rumah sakit.
Perancangan Sistem Informasi Manajemen Rumah Sakit yang dibuat merupakan sistem informasi yang terintegrasi antara satu modul dengan modul yang lainnya terbukti dengan adanya pertukaran data antar modul. Perancangan Modul Farmasi terdiri atas Proses Manajemen Master Data, Manajemen Inventory Obat, Peracikan Obat, Harga Jual, Penjualan, dan Pelaporan. Rancangan dibuat dalam bentuk Diagram Konteks, Physical Data Model, Diagram Berjenjang, Overview Diagram, Diagram Alir Data, Desain User Interface, dan Relasi Antar Modul. Rancangan dapat dijadikan pedoman bagi programmer dalam membangun dan mengembangkan Sistem Informasi Farmasi menggantikan sistem konvensional yang berjalan.
Daftar Pustaka
-
[1] Charles JPS, “Farmasi Rumah Sakit Teori dan Terapan”, Jakarta, EGC, 2003.
-
[2] Sudana AAKO, “Sistem Informasi Manajemen Inventori pada Perusahaan Layanan Jasa
Boga Pesawat Udara”, Teknologi Elektro 6(1), 13, 2007.
-
[3] Rika, Michael YS, “Analisis dan Perancangan Sistem Informasi Laboratorium Rumah Sakit Kanker Dharmais dengan Menggunakan Total Architecture Syntesis”, 2008.
-
[4] Muftiraeni A, Irwandy S, Indahwaty S, “Analisis Pengembangan Sistem Informasi Farmasi Rumah Sakit Universitas Hasanuddin Tahun 2013”, 2013.
-
[5] Budiartha N, “Rancang Bangun Sistem Informasi Manajemen Apotek Berbasis Web”, skripsi, Jimbaran, Jurusan Teknik Elektro Fakultas Teknik Universitas Udayana, 2007.
-
[6] Paul CB, “Implementing SOA: Total Architecture in Practice”, United State of America, Addison Wesley Proffesional, 2008.
-
[7] Republik Indonesia, “Peraturan Menteri Kesehatan Republik Indonesia Nomor 58 Tahun 2014 tentang Standar Pelayanan Kefarmasian di Rumah Sakit”, Jakarta, Menteri Kesehatan Republik Indonesia, 2014.
-
[8] Utami T, Bambang EP, “Pembangunan Sistem Informasi Penjualan Obat pada Apotek Punung”, Indonesian Jurnal on Networking and Security 4(2), 45, 2015.
-
[9] Republik Indonesia, “Peraturan Menteri Kesehatan Republik Indonesia Nomor 82 Tahun 2013 tentang Sistem Informasi Manajemen Rumah Sakit”, Jakarta, Menteri Kesehatan Republik Indonesia, 2013.
-
[10] Rustiyanto E, “Sistem Informasi Manajemen Rumah Sakit yang Terintegrasi”, Edisi
Revisi, Yogyakarta, Gosyen Publishing, 2011.
-
[11] Whitten JL, “Metode Desain dan Analisis Sistem”, Edisi 6, Yogyakarta, Penerbit Andi,
2004.
107
Discussion and feedback