RANCANG BANGUN SISTEM INFORMASI PERSURATAN DAN KEARSIPAN UNIVERSITAS UDAYANA MENGGUNAKAN PARADIGMA PEMROGRAMAN BERORIENTASI OBJEK
on
Rancang Bangun Sistem Informasi …
Gusti Agung Ayu Putri
RANCANG BANGUN SISTEM INFORMASI PERSURATAN DAN KEARSIPAN UNIVERSITAS UDAYANA MENGGUNAKAN
PARADIGMA PEMROGRAMAN BERORIENTASI OBJEK
Gusti Agung Ayu Putri.
Staf Pengajar Program Studi Teknik Elektro, Universitas Udayana
ABSTRAK
Budaya paperless-work system akan dikembangkan di Universitas Udayana melalui implementasi teknologi informasi (TI) sehingga praktek administrasi yang sarat dengan verifikasi manual dapat digantikan dengan verifikasi elektronik Hal yang diperhatikan pada pengumpulan fungsi-fungsi yang diperlukan pada rancang bangun sistem informasi persuratan dan kearsipan Universitas Udayana menggunakan pendekatan paradigma pemrograman berorientasi objek meliputi proses surat masuk beserta disposisinya, proses surat keluar dan metode pengarsipan surat. Dari hasil penelitian diperoleh bahwa pemahaman hubungan antara perangkat lunak yang dirancang dengan lingkungan eksternalnya sangat membantu memutuskan bagaimana seharusnya menyediakan fungsionalitas sistem yang diminta dan bagaimana menstruktur sistem sehingga dapat berkomunikasi secara efektif dengan lingkungannya.
Kata Kunci : Paperless-Work System, Management Information System, Object Oriented Programming.
Analisa dan disain berorientasi objek adalah cara baru dalam memikirkan suatu masalah dengan menggunakan model yang dibuat menurut konsep sekitar dunia nyata. Bahasa standar yang digunakan untuk menjelaskan dan memvisualisasikan artefak dari proses analisis dan disain berorientasi objek adalah Unified Modelling Language (UML).
Sejauh ini, penelitian pengembangan suatu perangkat lunak dengan pendekatan paradigma berorientasi objek yang menggunakan UML sebagai tool untuk analisa dan disain telah banyak dilakukan, diantaranya analisa dan disain untuk memodelkan basis data (Sparks, 2001), memodelkan proses bisnis (castela, dkk., 2000) dan untuk merepresentasikan skema XML (Bernauer, dkk., 2004).
IBM telah mengembangkan sistem automatisasi dilingkungan kerja perkantoran berbasiskan teknologi informasi (Gardner, 2003). Sistem ini dikenal sebagai OFS (Office System), merupakan aplikasi dasar V1370 yang mampu menangani dan melayani seluruh sistem persuratan internal perkantoran. Aspek-aspek yang mampu diakomodasikan oleh sistem ini meliputi pembuatan konsep surat, pengarsipan surat, penyimpanan surat dan mendistribusikan surat ke tujuan surat.
Berdasarkan hal tersebut, penelitian ini dimaksudkan untuk pengembangan sistem informasi manajemen persuratan dan kearsipan di lingkungan pendidikan tinggi khususnya Universitas Udayana dengan menggunakan metode analisa dan disain
berorientasi objek dimana sebagai tool dalam analisa dan disain mempergunakan UML.
Sebelum sebuah perangkat lunak dibangun, sangat penting untuk membuat pemodelan sistem tersebut. Industri perangkat lunak telah mengadopsi Unified Modeling Language (UML) sebagai bahasa standar untuk mempresentasikan pemodelan perangkat lunak yang akan dibangun beserta artefaknya (Cernosek dan Naiburg, 2004). Sebagai bahasa pemrograman berorientasi objek, UML dibangun berdasarkan paradigma berorientasi objek. Berikut ini adalah pandangan-pandangan terhadap orientasi objek (Cernosek dan Naiburg, 2004):
-
- Orientasi objek adalah teknologi untuk menghasilkan model yang merefleksikan suatu domain tertentu.
-
- Model berorientasi objek yang dikonstruksikan dengan benar akan mudah dikomunikasikan, diubah, diperluas dan diverifikasi.
-
- Jika dikerjakan dengan benar, sistem yang dibangun menggunakan teknologi berorientasi objek akan mudah dirubah, memiliki arsitektur yang terdefinisi dengan baik dan mendukung untuk kemungkinan menciptakan/menggunakan kembali komponen-komponen.
-
- Model berorientasi objek akan mudah diimplementasikan menjadi perangkat
lunak menggunakan bahasa yang berorientasi objek.
-
- Orientasi objek bukan sekedar teori, namun teknologi yang telah terbukti baik digunakan pada banyak proyek dan untuk membangun sistem dengan berbagai tipe.
Perkembangan dunia komputer sekarang telah semakin maju, baik dari segi perangkat keras maupun perangkat lunak. Ini dimungkinkan karena kemajuan teknologi dibidang elektronika komputer yang menunjang berkembangnya perangkat keras komputer dan juga perangkat lunak pendukungnya.
Karakteristik yang biasanya terdapat pada perangkat lunak adalah sebagai barikut (Pressman, 1992):
-
- Pembuatan perangkat lunak berdasarkan logika. Hal ini yang menyebabkan pembuatan suatu perangkat lunak yang dibuat oleh seseorang akan berbeda dengan orang lain walaupun hasilnya sama.
-
- Perangkat lunak merupakan hasil pengembangan dan bukan dibuat oleh pabrik-pabrik tertentu. Hal ini menandakan perangkat lunak tidak dibuat secara masal.
-
- Perangkat lunak tidak akan pernah usang karena selalu diperbaharui.
Rekayasa perangkat lunak merupakan satu disiplin ilmu yang bertujuan mengembangkan sistem perangkat lunak yang efektif dari segi biaya. Metode rekayasa perangkat lunak merupakan pendekatan terstruktur terhadap pengembangan perangkat lunak yang bertujuan memfasilitasi produksi perangkat lunak kualitas tinggi dengan cara yang efektif dalam hal biaya. Metode seperti structured analysis (DeMarco, 1978) yang dikembangkan pada sekitar tahun 1970-an berusaha mengidentifikasi komponen fungsional dasar dari suatu sistem. Pada tahun 1980-an dan 1990-an , metode berorientasi fungsi ini ditambah dengan metode berorientasi objek seperti yang diajukan oleh Booch(1994) dan Rumbaugh (1991). Pendekatan-pendekatan yang berbeda ini sekarang telah diintegrasikan menjadi satu pendekatan gabungan yang dibangun berdasarkan Unified Modeling language (UML).
Pemodelan merupakan cara yang efektif untuk menangani kompleksitas dalam pengembangan dan pembuatan software. Pada tahap awal pengembangan sebuah sistem software, analisa persyaratan dan disain arsitektur dapat dituangkan dalam suatu model yang disepakati bersama antara customer, user dan developer.
Pemodelan memberikan gambaran dan arsitektur sistem secara keseluruhan, tugas dari
masing-masing objek dalam sistem dan mengecilkan resiko yang akan dihadapi pada saat implementasi.
Keuntungan pembuatan pemodelan dalam tahap awal pengembangan suatu sistem adalah (Cemosek.G, 2004) :
-
- Ruang lingkup permasalahan dapat didifinisikan dan dipahami dengan baik.
-
- Untuk memfokuskan fitur-fitur yang dimiliki oleh sistem yang akan dikembangkan.
-
- Dapat meminimalkan biaya dan risiko terhadap perubahan dan koreksi yang diakibatkan oleh kebutuhan pemakai.
-
- Untuk menunjukkan bahwa lingkungan pemakai telah dipahami dan
didokumentasikan sehingga perancang dan pemrogram dapat membangun sistem secara sistematis.
-
- Sistem software yang dikembangkan melalui pemodelan dan perencanaan yang baik, pada akhirnya akan membutuhkan perawatan yang lebih minimal setelah software tersebut diimplementasikan.
Teknologi objek menganalogikan sistem aplikasi seperti kehidupan nyata yang didominasi oleh objek. Orang adalah objek, mobil adalah objek, komputer adalah objek. Objek memiliki atribut: orang memiliki nama, memiliki pekerjaan, memiliki rumah; mobil memiliki warna, memiliki merek, memiliki sejumlah roda; komputer memiliki kecepatan, memiliki sistem operasi. Objek dapat beraksi dan bereaksi: orang dapat berjalan, dapat berbicara, dapat berteman; mobil dapat berjalan, dapat mengerem; komputer dapat mengolah data, dapat menampilkan gambar.
Keunggulan teknologi objek dengan demikian adalah bahwa model yang dibuat akan mendekati dunia nyata yang masalahnya akan dipecahkan oleh sistem yang dibangun. Model objek, atribut dan kelakuan bisa langsung diambil dari objek yang ada didunia nyata.
Sistem yang dibangun dengan teknologi objek memiliki fleksibilitas yang tinggi terhadap perubahan karena menggunakan konsep komponen yang bisa digunakan kembali. Di dalam dunia perangkat lunak, penggunaan berulang merupakan hal yang biasa. Suatu objek bisa diambil untuk dimodifikasi berupa penambahan atau pengurangan untuk memecahkan suatu masalah yang baru.
Analisis dan disain yang berorientasi objek sangat perlu dilakukan dalam pengembangan sistem berorientasi objek. Sistem aplikasi yang dibangun akan menjadi lebih baik, bila langkah awalnya melakukan proses analisis dan disain berorientasi objek.
Proses analisis bertujuan memahami masalah, yaitu dengan memahami apa yang sebenarnya terjadi di dunia nyata. Proses disain bertujuan memahami pemecahan masalah yang didapatkan dari proses analisis, yaitu dengan mengusulkan secara detail sistem komputer seperti apa yang perlu dibangun untuk mengatasi masalah tersebut.
Tujuan dari melakukan proses analisis dan disain adalah untuk mendapatkan domain masalah dan pemecahan logis atas masalah dari kacamata teknologi objek. Dalam analisis, diidentifikasi dan dijelaskan objek-objek yang terlibat dalam domain masalah dan bagaimana interaksi terjadi antara objek tersebut. Objek dalam analisis adalah objek dari perspektif dunia nyata. Dalam disain, didifinisikan objek-objek yang akan diimplementasikan oleh bahasa pemrograman berorientasi objek. Objek dalam disain adalah objek yang dilihat dari perspektif perangkat lunak komputer.
Unified Modeling Language (UML) adalah bahasa standar yang digunakan untuk menjelaskan dan memvisualisasikan artifak dari proses analisis dan disain berorientasi objek. UML menyediakan standar dan diagram yang bisa digunakan untuk memodelkan suatu sistem. UML memungkinkan developer melakukan pemodelan secara visual, yaitu penekanan pada penggambaran. Pemodelan visual membantu untuk menangkap struktur dan kelakuan dari objek, mempermudah penggambaran interaksi antar elemen dalam sistem dan mempertahankan konsistensi antara disain dan implementasi dalam pemrograman. Tiga artifak penting UML untuk proses analisis dan disain adalah Use Case Diagram, Sequence Diagram dan Class Diagram (Hermawan J, 2004).
Universitas Udayana berkeinginan ikut berperan aktif mendukung program pengembangan otomasi pekerjaan di dunia pendidikan tinggi yang dicanangkan oleh Direktorat Jendral Pendidikan Tinggi (DIKTI) dan juga mengembangkan budaya paperless work system. Salah satu sistem yang akan diotomasi adalah sistem informasi manajemen persuratan dan kearsipan Universitas Udayana dengan mengimplementasikan teknologi informasi.
Sistem ini akan dikembangkan dengan menggunakan paradigma pemrograman berorientasi objek dengan tahapan-tahapan pengembangan sebagai berikut :
-
- Membuat pemetaan use case setiap proses sistem tersebut untuk mendifinisikan dengan tepat fungsionalitas yang harus disediakan oleh sistem, menunjukkan sejumlah aktor eksternal dan hubungannya terhadap kasus-kasus pemakaian yang didukung oleh sistem.
-
- Membuat sequence diagram untuk menunjukkan kolaborasi dinamis antara objek-objek, meliputi sequence pesan-pesan yang dikirim antar objek dan juga menggambarkan interaksi antar objek.
-
- Membuat class diagram untuk menunjukkan hubungan antar class dalam sistem yang sedang dibangun dan bagaimana mereka saling berkolaborasi untuk mencapai suatu tujuan.
-
- Membuat disain basis data sistem persuratan dan kearsipan Universitas Udayana.
-
- Pada tahap implemetasi dibuatkan sebuah prototype berdasarkan analisa dan disain sistem tersebut. Pada tahapan ini dilakukan pemilihan bahasa pemrograman yang mendukung pemrograman berorientasi objek dan server basis data yang sesuai dengan kebutuhan.
-
- Tahapan akhir dari penelitian ini adalah tahapan pengujian, yaitu menguji prototype yang telah dibuat menggunakan metode black box, yaitu pengujian dilakukan dengan memasukkan suatu input dan memeriksa apakah output yang dihasilkan sesuai dengan apa yang direncanakan.
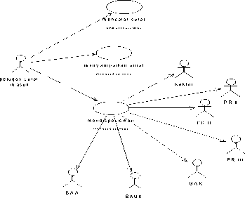
Sistem ini dibuat sedemikian rupa sehingga mengikuti pola alur dalam proses persuratan dan kearsipan sesungguhnya di unit kerja yang mempunyai wewenang dalam pengelolaan surat dan arsip. Pusat pengelolaan surat-surat baik itu surat masuk maupun surat keluar dipusatkan pada satu tempat yaitu di Biro Administrasi Umum dan Keuangan khususnya pada unit kerja Tata Usaha yang merupakan salah satu unit kerja pusat di Universitas Udayana, dalam hal ini bertindak sebagai administrator. Surat masuk yang ditujukan ke Rektor, Pembantu Rektor I (PR I), Pembantu Rektor II (PR II), Pembantu Rektor III (PR III), Biro Administrasi Akademik (BAA), Biro Administrasi Umum dan Keuangan (BAUK), dan Biro Administrasi Kemahasiswaan (BAK) membutuhkan proses disposisi surat, yang selanjutnya pada sistem ini dikenal sebagai pengguna/pengolah disposisi.
Administrator mengontrol semua proses surat, baik itu proses surat masuk maupun proses surat keluar. Apa saja yang terjadi dalam proses surat masuk ditunjukkan oleh gambar 4.1.
Ada tiga tugas utama pemrosesan surat masuk, yaitu administrator melakukan pencatatan surat, menyampaikan surat setelah proses disposisi diselesaikan, jika memang surat-surat tersebut membutuhkan proses disposisi atau menyampaikan
langsung surat yang tidak membutuhkan proses disposisi surat kepada unit kerja atau seseorang yang merupakan tujuan surat.
Ada batasan kewenangan dalam pemrosesan disposisi surat. Adapun jalur disposisi tersebut dapat dilihat pada gambar 3.
Proses Surat Masuk
Gambar 1 Diagram proses surat masuk
Gambar 3 Aturan wewenang disposisi surat
Proses disposisi surat oleh pengolah disposisi mengikuti aturan seperti yang ditunjukkan bagan 4 dibawah ini.
Semua surat yang masuk ke Universitas Udayana, diterima dan diteliti tujuan surat dan juga sifat surat tersebut oleh administrator. Surat yang bersifat pribadi, dapat langsung disampaikan kepada tujuan surat. Surat dinas yang bersifat biasa atau penting, dibuka dan dicatat informasinya kedalam lembar kendali surat masuk yang telah disediakan oleh sistem informasi ini, kemudian disampaikan ke tujuan surat. Surat dinas yang ditujukan ke Rektor, PR I, PR II, PR III, BAA, BAUK atau BAK, selain dicatat ke kartu kendali juga mengalami proses disposisi surat. Proses surat masuk ini dapat dilihat pada gambar 2.
: Disposisi
: Tampilan disposisi
:Admin
input data
i
Tampilan data disposisi
disposisi
Gambar 4 Proses disposisi pengolah disposisi Di Unit Kerja Rektor, PR I, PR II, PR III, BAA, BAUK dan BAK
:admin : layar utama sistem persuratan
buka datasheet
buka
Proses yang terjadi pada surat keluar Universitas Udayana dapat dilihat pada gambar 5.
Proses Surat Keluar
Gambar 2 Proses surat masuk administrator di kantor Tata Usaha Pusat Uiversitas Udayana
Gambar 5 Diagram surat keluar administrator
Surat-surat yang akan dikirimkan keluar Universitas Udayana, pertama-tama dicatat oleh administrator, diberikan nomor surat barulah surat tersebut dapat dikirimkan. Untuk lebih jelasnya, dapat dilihat pada gambar 6.
: adm in
Untuk mengembangkan sistem informasi manajemen persuratan dan kearsipan Universitas Udayana, maka dibuatkan sistem yang terdiri dari administrator yaitu yang bertanggung jawab terhadap seluruh proses surat-surat dan pengolah disposisi yang bertanggung jawab terhadap disposisi surat-surat sesuai dengan kepentingan surat tersebut. Untuk lebih jelasnya, maka dapat dilihat pada bagan 8 dan 9.
Gambar 6 Proses surat keluar administrator di kantor Tata Usaha Pusat Universitas Udayana
Gambar 8 Kelas diagram disisi pengolah disposisi (Unit Kerja Rektor, PR I, PR II, PR III, BAUK, BAA, dan BAK) Universitas Udayana
Penomoran surat yang ditulis oleh administrator mengikuti aturan penomoran surat yang dituangkan dalam buku Pedoman Tata Persuratan dan Kearsipan dalam Lingkungan Departemen Pendidikan dan Kebudayaan sesuai dengan Keputusan Mendikbud RI no. 0623/U/1985 tentang klasifikasi kearsipan dilingkungan Depdikbud.
Untuk meningkatkan kemudahan dan flexibelitas sistem informasi ini maka, sistem ini dilengkapi pula dengan kemampuan untuk mencari informasi surat yang telah pernah diproses, pencarian yang dapat dilakukan meliputi :
-
- Pencarian surat berdasarkan nomor surat
-
- Pencarian surat berdasarkan tanggal surat
-
- Pencarian surat berdasarkan prihal surat
-
- Pencarian surat berdasarkan tipe surat (rahasia, penting, biasa)
-
- Mencari semua surat.
Adapun proses pencarian ini dapat dilihat pada gambar 7 dibawah ini.
Surat Masuk
Surat Keluar
buka datasheet
Gambar 7 Proses pencarian data surat di Unit Kerja Tata Usaha Rektorat Universitas Udayana
indeks/subjek : String tanggal : Date no.urut : Integer lampiran : String hal : String asa/dari : String no.surat : String tanggal surat : Date kepada : String pengoah : String
Login
Login ID: String Password : String
indeks/subjek : String tanggal : Date no.urut : Integer lampiran : String hal : String isi ringkas : String kode pengolah : String no.surat : String tanggal surat : Date kepada : String pengoah : String
unit kerja : String privillage : String catatan : String
open() 4register()
save() update() * deete()
print() cose()
add new() 4save() 4update() 4 delete() 4disposisi() 4print() 4 search()
close()
indeks : String kode : String diterimaTUtgl : String instruksi : String kepada : String tanggal diteruskan : String
Registrasi login ID : String password : String posisi sebagai : String nama lengkap : String alamat : String no.tlp/hp : Integer emai : String nip/nim : Integer
Disposisi
add new() save() update() delete()
*cose()
*Ruleditolak() t hapus rule() close()
Masalah utama ^ kode : String masalah : String
Gambar 9 Kelas diagram disisi Administrator (Unit Kerja Tata Usaha) Universitas Udayana
-
4.2 Tahap Implementasi
-
4.2.1 Pengelolaan Surat Masuk dan Disposisi
Surat
Semua surat yang masuk ke rektorat Universitas Udayana dicatat pada kartu kendali surat masuk (form surat masuk) seperti ditunjukkan oleh gambar 10, kemudian dilihat sifat surat tersebut. Jika surat tersebut bersifat pribadi, maka setelah data surat dicatat langsung disampaikan kepada tujuan surat. jika surat tersebut adalah surat dinas yang tujuannya tidak membutuhkan prosedur disposisi surat, maka
setelah data surat dicatat, surat dapat langsung disampaikan ke unit kerja yang dituju.

Gambar 10 Halaman Kartu Kendali surat masuk administrator
Kartu kendali ini merupakan alat pencatat surat, alat pelacak untuk menentukan lokasi surat, alat pengendalian surat, alat pengganti expedisi dan sebagai arsip pengganti surat dinas penting.
Surat dinas yang ditujukan kepada Rektor, Pembantu Rektor I (PR I), Pembantu Rektor II (PR II), Pembantu Rektor III(PR III), Biro Administrasi Akademik (BAA), Biro Administrasi Umum dan Keuangan (BAUK) dan Biro Administrasi Kemahasiswaan (BAK) harus melalui prosedur disposisi surat. Lembar disposisi surat dipergunakan untuk mengatur proses pengolahan surat dan selanjutnya menjadi alat pengendali alur surat dan sarana monitor dalam mekanisme persuratan.

Gambar 11 Halaman Disposisi surat administrator Di Tata Usaha Universitas Udayana
Surat asli dapat dilampirkan dalam pengiriman disposisi melalui jaringan local Area Network. Surat dinas yang dapat dilampirkan adalah surat dinas biasa dan surat dinas penting. Sedangkan surat dinas rahasia dikelola dengan cara yang berbeda.
Untuk mempermudah dan memperoleh kembali arsip surat masuk yang telah tersimpan di administrator, maka sistem ini juga dilengkapi dengan fasilitas pencarian kembali arsip surat yang ada pada database sistem informasi persuratan, seperti ditunjukkan oleh gambar 13.

Gambar 13 Halaman Pencarian data surat masuk di administrator
Semua surat yang akan dikirimkan keluar Universitas Udayana akan dicatat dan diberikan nomor surat oleh administrator. Kartu kendali surat keluar dapat dilihat pada gambar 14.

Gambar 14 Halaman Kartu Kendali surat keluar administrator
Sistem informasi manajemen persuratan memiliki fasilitas print out kendali surat masuk, kendali surat keluar maupun disposisi surat, jika suatu waktu dibutuhkan keterangan dalam bentuk kertas nyata. Sebelum melakukan print out, surat yang ingin diprint dapat dicari dengan bantuan form pencarian, setelah data surat yang akan dicetak diperoleh maka proses pencetakan ini dapat dilaksanakan. Seluruh proses ini berada dibawah tanggung jawab administrator.
Gambar 12 Halaman lampiran surat yang disertakan Pada proses disposisi surat
Gambar 15 Tampilan print-out lembar disposisi surat

Gambar 16 Tampilan print-out kartu kendali surat keluar

Gambar 17 Tampilan print-out kartu kendali surat masuk
Dari hasil penelitian diperoleh bahwa pemahaman hubungan antara perangkat lunak yang dirancang dengan lingkungan eksternalnya sangat membantu memutuskan bagaimana seharusnya menyediakan fungsionalitas sistem yang diminta dan bagaimana menstruktur sistem sehingga dapat berkomunikasi secara efektif dengan lingkungannya.
-
[1] Akerholm, M., Crnkovic, I., Mustapic, G., (2004), Introduction for Using UML, available from : www.itpapaers.com
-
[2] Ariesto Hadi Sutopo, (2002), Analisis dan Desain Berorientasi Objek, J & J Learning, Yogyakarta.
-
[3] Carlson, D., CTO, (2001), Modeling XML Vocabularies with UML : Part I, Ontogenics Corp, available from : http://XMLmodeling.com
-
[4] Cernosek, G. and Naiburg, E., (2004), The Value of Modeling, Rational Software : A Technical Discussion of Software Modeling, IBM, available from : www.itpapers.com
-
[5] Darsono, L. I., (2004), Adopsi Teknologi Informasi di Dunia Pendidikan : Sebuah Kajian Konseptual dan Tantangan Bagi
Peneliti, Prosiding Seminar Nasional, FT USD, pp 113 – 120.
-
[6] Gardner, P.C., (2003), A System for the Automated Office Environtment, IBM, available from : http://www.research.ibm.com/journal/sj/203/ib msj2003F.pdf
-
[8] Ian Sommerville, (2001), Software Engineering, 6th edition, Addison – Wesley, Pearson Education, England.
-
[9] Indrajit, R. E., (2004), Peranan Teknologi Informasi dan Komunikasi Dalam Penyelenggaraan Manajemen Perguruan Tinggi Sebagai Penjamin Mutu Pendidikan, Seminar Nasional :Pemanfaatan Teknologi Informasi dan Komunikasi pada Dunia Pendidikan Tinggi, Fakultas Teknik & Pusat Kajian Teknologi Informasi, Universitas Sanata Dharma, Yogyakarta.
[10]Jones, S. and Hughes, J., (1998), IS Value and Investment Appraisal : A Case Study of a Local Authority.
[11]Kumorotomo, W. dan Margono, S. A., (2001), Sistem Informasi Manajemen : Dalam Organisasi-Organisasi Publik, Gadjah Mada University Press, Yogyakarta.
[12]Quatrani, T., (2003), Introduction to The Unified Modeling Language, DeveloperWorks, IBM, available from :http://www-
106.ibm.com/developerworks/rational/library/ 998.html
[13]Rahyuda, K. dan Sudarma, M., (2003), Strategi Teknologi Informasi Universitas Udayana, ICT Center – UPT. Puskom Universitas Udayana, Bali.
[14]Roger S. Pressman, (1992), Software Engineering : A Practitioner’s Approach, 3rd edition, McGRAW-HILL INTERNATIONAL EDITION, Computer Science series, Singapore.
[15]Sutarto (1997), Sekretaris dan Tatawarkat, Gadjah Mada University Press, Yogyakarta.
Teknologi Elektro
4 1
Vol.4 No. 2 J uli – Desember 2005
Discussion and feedback