The Effect of Technology Development, Leadership Style and Organization Culture on Employee Performance
on
Darsyaf Hadi Wijaya, The Effect of Technology Development …
MATRIK: JURNAL MANAJEMEN, STRATEGI BISNIS DAN KEWIRAUSAHAAN
Homepage: https://ojs.unud.ac.id/index.php/jmbk/index
Vol. 15 No. 2, Agustus (2021), 203-216
The Effect of Technology Development, Leadership Style and Organization Culture on Employee Performance
Darsyaf Hadi Wijaya1)*, Buntu Maranu Eppang2)
1,2F Politeknik Pariwisata Makassar
Email: darsyaf_hadi@yahoo.com
SINTA 2
DOI : https://doi.org/10.24843/MATRIK:JMBK.2021.v15.i02.p04
ABSTRACT
This study aims to determine the influence between the development of information technology systems, leadership style, organizational culture, employee performance in the travel industry in South Sulawesi. The survey method approach was used in this study, with 141 respondents in the travel industry. Determination of the sample using purposive sampling method. The hypothesis was tested using the structural equation modeling (SEM) data analysis method with the help of software, namely Analysis Moment of Structure (AMOS) 20. The results of this study explain that: 1) The development of information technology systems has a positive and significant effect on organizational culture. This means that the better the quality of electronic services, the more work culture will increase in the tourism travel industry in South Sulawesi. 2). Leadership style has a positive and significant effect on organizational culture. This means that the higher the level of leadership style, the higher the organizational culture in the travel industry in South Sulawesi. 3). The development of information technology systems has a positive and significant effect on employee performance. This means that the better the quality of electronic services, the more employee performance in the travel industry in South Sulawesi. 4) Leadership style has a positive and significant effect on employee performance. This means that the higher the level of leadership style, the higher the employee's performance in the travel industry in South Sulawesi. 5) Organizational culture has a positive and significant effect on employee performance.
Keyword: leadership; organization; performance; technology; organization culture
Pengaruh Perkembangan Teknologi, Gaya Kepemimpinan dan Budaya Organisasi Terhadap Kinerja Karyawan
ABSTRAK
Penelitian ini bertujuan mengentahui suatu pengaruh antara perkembangan system teknologi informasi, Gaya kepemimpinan, budaya organisasi terhadap kinerja karyawan pada industry perjalanan wisata di Sulawesi selatan. Pendekatan metode survei digunakan dalam penelitian ini, dengan jumlah responden sebanyak 141 karyawan di industry perjalanan wisata. Penentuan sampel menggunakan metode purposive sampling. Hipotesis diuji dengan memakai metode analisis data structural equation modelling (SEM) dengan bantuan software, yakni Analysis Moment of Structure (AMOS) 20. Hasil dari penelitian ini menjelaskan bahwa: 1).Perkembangan system teknologi informasi berpengaruh positif dan signifikan terhadap budaya organisasi. Hal ini berarti bahwa semakin baik kualitas layanan elektronik maka semakin meningkat meningkat budaya kerja pada industry perjalanan wisata di Sulawesi selatan. 2). Gaya kepemimpinan berpengaruh positif dan signifikan terhadap budaya organisasi. Hal ini berarti bahwa semakin tinggi tingkat gaya kepemimpinan maka semakin meningkat pula budaya organisasi pada industri perjalanan wisata di Sulawesi selatan. 3). Perkembangan system teknologi informasi berpengaruh positif dan signifikan terhadap kinerja karyawan. Hal ini berarti bahwa semakin baik kualitas layanan elektronik maka semakin kinerja karyawan pada industry perjalanan wisata di Sulawesi selatan. 4) Gaya kepemimpinan berpengaruh positif dan signifikan terhadap kinerja karyawan.
Kata kunci: kepemimpinan; organisasi; kinerja; teknologi; budaya organisasi
INTRODUCTION
In the current era, the biggest issue that is often discussed in tourism development is technological progress. There is no denying that tourism depends on technological advances that affect the industry in its operations, Technology systems empower consumers to customize the way they buy tourism products and support the globalization of the industry by providing tools to develop, and distribute offerings worldwide. Increasingly, technological systems are playing an important role for organizational competitiveness and for tourism purposes (Buhalis 1998; Poon 1993; Sheldon 1995). This can be seen in the tourism industry, especially travel agents in computerized reservation systems and ticket systems that have faced major changes in global distribution. Technological developments have made it easier for customers or tourists to make their own reservations and buy products directly via the internet in the Online Travel Agent (OTA) industry. Tourists no longer need to move from their place, simply by operating the application that has been provided by OTA, travel schedules, places to stay to payment methods can be arranged according to their wishes (Lintong, 2015). This model is more acceptable to the current lifestyle of the community (Pradiatiningtyas, 2015). The impact, broadly, is that tens to hundreds of conventional travel agents who rely on traditional models have to compete until they are out of business due to the shift of travelers using OTA.
In particular, the presence of technological advances has brought great changes to the travel industry, especially in terms of connecting and interacting with customers in terms of tourist travel activities. As a result, the travel industry has to adapt their business activities based on various technology sources to improve operational efficiency and meet customer expectations. Lohman & Schmucker (2009:32) argue that the internet has a growing influence in various tourism markets, this is related to consumer information and their booking behavior has changed dramatically since online services and bookings were introduced, so the growth of the travel industry requires information technology. to manage the increasing volume and quality of tourism (Law et al., 2004). This is a big challenge for the travel industry in providing sustainable investment in order to change its business activities in accordance with current technological advances. The travel industry as a company in the travel service business is a company that also carries out its function in management where we know that aspects of planning, organizing, and directing are very important functions in management. In a travel industry there must be Human Resources (HR) which is the most valuable asset in driving the success of a company but so far there are still some weaknesses from Indonesian HR such as low productivity, low level of education and mastery of foreign languages, as well as skills and expertise. that is not adequate, for that serious attention is needed to improve the quality of Indonesian human resources (Pramudyo, 2014). HR in a travel industry plays a role as a workforce which of course must have ideal competencies and has an important role in the travel industry's operational system, namely as the spearhead in carrying out management functions. Success in achieving the vision and mission of the travel industry is the main goal in building a business. To be able to meet these goals, we need someone who is able to push the company towards a better direction by creating new strategies that will meet the company's goals, namely the achievement of the company's vision and mission. This figure can be a leader who is able to work effectively and efficiently in a company. The more reliable a leader is in carrying out his role, the faster the company's performance will be seen which will later become work performance for all human resources working in the travel industry company.
To realize the ideal conditions mentioned above, the travel industry must always be able to make changes to the work system commonly known as work culture in an organization. Organizational culture is able to influence the work atmosphere which is expected to change
the old system into a more effective work system, because organizational culture plays an important role in an organization, especially in terms of determining the policies taken by an organization. Culture is not only about how interactions are created in society, but culture can also be developed in a company whose system is in accordance with work habits that have been set by a company. Culture can be said as a basic understanding that is understood by the workforce in the company which has elements of norms, values and habits that affect the way of thinking, communication and daily work behavior of employees in the company, all of which will result in quality performance. company. Organizational culture is formed from a group of people who are organized by motivation, and the culture within the organization which has an important impact on improving a performance (Gultom, 2014). The role of employees in changing the work culture system to be more effective and efficient in accordance with technological developments in the current 4.0 era can only be achieved if they have strong support from top management whose leadership style is top-down. Top management, in this case company leaders, can formulate clear standard operating procedures in the process of changing work systems that are more effective and efficient in accordance with technological developments in the 4.0 era, besides that, leaders in the travel industry can also develop technology-based HR development strategies, by implementing talent mapping and requires every workforce or employee in the travel industry to be able to adapt to the progress and development of the work culture system within the company through the use of technology. In addition to the role of business strategy in organizational culture that affects the relationship between technology and performance (Ellitan, 2002), another issue that develops is 'will the relationship between technology and performance be the same in different environmental conditions?' The environmental conditions that will be discussed here are focused on environmental conditions. based on the availability-scarcity of human resources in the travel industry. Related to this issue, previous studies have found inconsistent results, namely the availability of resources can strengthen and weaken the relationship between technology and performance. Meyer & Goes (1988); Schroeder & Sohal (1999) have found that the relationship between technological innovation and performance will be stronger for large organizations that have abundant resources.
The travel industry in Indonesia is quite developed in its operational business, one of which is the travel industry in South Sulawesi Province. As we know that South Sulawesi is a transit city in eastern Indonesia where tourism is also quite developed in this area, even South Sulawesi is currently being used as a model for the concept of tourism in the marine tourism sector, it is not surprising to see many tourist travel industries building their businesses in the marine tourism sector. South Sulawesi. Today the travel industry in South Sulawesi is faced with the challenge of rapidly developing technology, where the tourism travel industry in South Sulawesi must be more observant of the challenges and opportunities in the 4.0 era where technology and human resources must be directly proportional so that business development can be more accurate and directive. on the trend in accordance with the wishes of the market. The phenomenon that occurs is that there are many tourist travel industries in South Sulawesi which are less able to compete and must be willing to close their businesses, is a concern because it not only causes great losses but also involves human welfare. In response to this, the ability and performance of HR in the travel industry must be prepared in advance in the face of technological developments in the industrial era 4.0 in order to be able to compete and have the ability and competitive strategy in the travel industry. Human resources that are declared superior, especially in the field of travel, must have their own parameters so that the capacity of human resources in the field of tourism can be measured clearly and on target. So far there
has been no specific research in assessing Human Resources in the travel industry, especially in the South Sulawesi area in relation to the impact of technological developments in the 4.0 era.

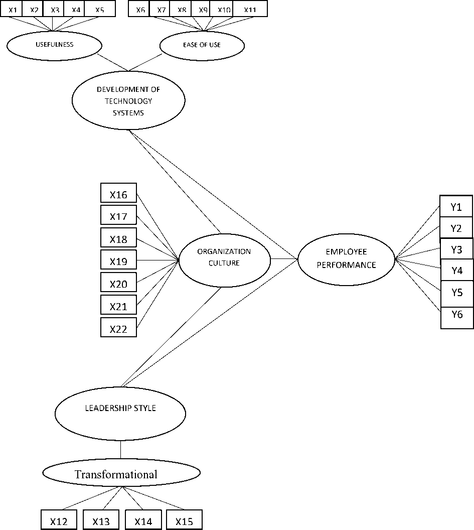
Fig. 1. Research Model
Technology Development and Organizational Culture. Based on the results of research conducted by Budhi (2018), stated that after conducting the analysis the conclusion was that the use of technology had an effect on employee performance and organizational culture where the percentage produced was 78% organizational culture was influenced by technology, as well as technology affects employee performance by 95%. The mission, involvement and
inconsistency in organizational culture positively affect the accounting information system of small and medium-sized firms in Vietnam (Dung, 2020). Hypothesis 1: The development of information technology systems has a positive and significant effect on organizational culture
Technology Development and Employee Performance. Technological progress is the process of combining and rearranging knowledge to generate new ideas. Technological developments have an impact on company performance (Mumford, 2007). Technological progress comes from internal progress (Pavitt, 1990), and internal progress comes from the capabilities of employees. So there is a close relationship between technological progress and employee performance (Huselid, 1995). Technology can only lead to increased productivity or increased performance when combined with other resources effectively by human resources or when it is done effectively, and using technology productively and ethically (Ojo et al., 2020; Dauda & Akingbade, 2011, 2009). Employee performance is closely related to technological advances. Technological advances can be managed effectively through employees. Resourcebased theory shows that company resources are very important for the development of the company, and that human resources are the main resource of the company. The function of these resources depends on the ability and enthusiasm of employees, and on efficient human resource management (Harsh & Prasad, 2021; Mumford, 2007). Technological progress has a major influence on employee performance (Ratna et al., 2020; Nohria & Gulati, 1996). Technological progress is an important factor to influence performance improvement (Hitt et al., 1997). Most research results indicate a positive relationship between technological progress and employee performance, and conclude that technological developments are important for employee performance (Foster, 1986).
Hypothesis 2: The development of information technology systems has a positive and significant effect on employee performance
Leadership style and organizational culture. Often research is conducted that the behavior of transformational leaders has a significant effect on organizational culture. According to Bass & Avolio (1993), organizational culture is often the creation of its founders. Suhana (2007) examined the relationship between leadership style, organizational culture, commitment and performance. Significant relationships were found between leadership style and organizational culture, leadership style and commitment, and between organizational culture and performance. According to Schein (2004) Culture is created by leaders, while leaders are created by culture. Yukl (2005) argues that organizational leaders have strong talents in strengthening and instilling aspects of organizational culture with 5 (five) main systems, namely, attention, reaction to crises, role modeling, reward allocation and selection criteria and dismissal.
Hypothesis 3: Leadership style has a positive and significant effect on organizational culture.
Leadership Style and Employee Performance. Research by Humphreys (2002) proves the critical role of transformational leadership in improving employee performance. Bono & Judge (2003) also found transformational leadership affects employee performance. Performance in Bono & Judge (2003) study is measured from several aspects, so they conclude that transformational leadership will affect employee performance under any circumstances. Bass et al., (2003) showed a strong influence between transformational leadership on employee performance compared to transactional leadership. Bass et al., (2003) explain that transformational leadership focuses on employee self-development, motivates employees to act and think innovatively in solving problems and achieving organizational goals and objectives, encouraging enthusiasm and optimism for a job so that employee performance often exceeds expectations. This condition is contrary to the transactional leadership style which is
more concerned with targets based on the principle of exchange which may actually have a negative impact in the long term. Research by Shea (1999) states that leadership style has a positive effect on performance. produce a strong contribution in providing influence between leadership styles on employee performance. The results of research by Yammarino et al., (1993) proved that transformational leadership has a strong influence on employee performance compared to transactional leadership.
Hypothesis 4: Leadership style has a positive and significant effect on employee performance.
Organizational Culture and Employee Performances. Many studies have shown that there is a relationship between organizational culture and employee performance, one of which is research conducted by Syardiansah, et al. (2020), his research concluded that organizational culture has a positive and significant influence on employee performance. Furthermore, research conducted by Marsono (2015) stated that the results of statistical analysis indicate that organizational culture has a significant influence on employee performance.
Hypothesis 5: Organizational culture has a positive and significant effect on employee performance.
RESEARCH METHODS
Research to be conducted on the influence of the variables of information systems technology development, leadership style, organizational culture and employee performance in some of the largest tourism travel industries in Indonesia, where research is focused on one of the major provinces in Indonesia, namely South Sulawesi. The author uses this type of quantitative research based on several considerations, including in terms of the objective, namely to test the concept of theory, build a fact, prove the relationship and influence between variables, explain statistical descriptions, interpret and predict the results. In addition, in terms of data used by researchers, the data are statistical numbers or quantifiable data coding. This data is in the form of a variable and is operationalized with a size scale, namely the interval scale. The population in this study are all employees who work in the travel industry in South Sulawesi. From the detailed indicators on each variable will be added up to get a total of 28 (twenty eight) indicators which will be used by researchers in this study, then the number of samples which will be obtained is 28 multiplied by 5 which results in a total of 140 samples, so that the sample that the researcher will use in the data collection process through a questionnaire is 140 respondents. Data collection tools or research instruments that researchers will use in collecting data in the field are questionnaires. In this study, the analysis technique will be used Structural Equation Model or commonly known as SEM acronym.
Table 1. Variable Operational Definition
|
CONCEPT |
VARIABLES |
SUB VARIABLES / DIMENSIONS |
INDICATOR |
|
Theory of Reasoned Actioned |
Development Of |
Use of Information |
Social factors |
|
(TRA) is a theory of action which has 1 (one) premise that a person's reactions and perceptions on one thing will determine a person's attitude and behavior. Reactions and perceptions that utilize Information system technology will change their attitudes in |
Information Technology (Ajzen & Fishbein, 1980) |
Technology |
(Social Factors) Feelings (Affect), Job Fit, Long term consequences Facilitating conditions Easy to learn |
|
acceptance of information technology. One of the factors that can influence it is the user's perception of the usefulness and ease of use of information technology as a reasonable action in the context of technology users (Ajzen & Fishbein, 1980). |
Ease of Information Confused Technology Clear and understandable Flexible Become skilled Easy to use |
|
Organizational culture is “the set of shared values, beliefs, and Organizational Culture norms that influence the way (Robbins, (2008) employees think, feel, and behave toward each other and toward people out side the organization” (a set of elements of shared norms, values and beliefs that can be understood. changing the way employees think and how to feel, and behave between fellow employees of the company and also outside the organization) (George & Jones, 2005). |
Innovation and Dare to innovate Taking Risks and take risks in the use of information technology systems Attention to Detail Attention to security procedures works on the use of information technology systems Result Orientation Achievement of the company's vision and mission Orientation to the Employee career Individual path Team Orientation Compact work team Aggressiveness Initiative at work Stability The company's existence in the business world |
|
"Leadership style is the attitude, Leadership Style method or behavior adopted and (Bass et al., 2003; used by leaders in influencing the Humphreys 2002) attitudes, thoughts, behavior and feelings of members of the organization or their subordinates". Bass et al., (2003) |
Ideal Influence Inspiration Upgrade Intellectual Confident Development employees Personal attention Creativity in fostering employees |
|
Performance is a measurable Employee Performance work result in quality and (Bernadin & Russell, quantity that has been achieved 1993) by an employee or an employee in completing his / her duties in accordance with the responsibilities assigned to him. (Mangkunegara, 2005). |
Quality Motivate Quantity, employees Punctuality, Attention Cost effectiveness, personally to employees Supervision needs, The work quality of employees is much better than employees Interpersonal other. Influence |
RESULT AND DISCUSSION
Based on the value of the coefficient of determination (R-square) contained in Table 19, it can be seen that the development of information technology systems and transformational leadership styles has an effect of 22.7% on organizational culture. Then the development of information technology systems, transformational leadership styles and organizational culture have an effect of 48.8% on employee performance. Furthermore, hypothesis testing is carried out to prove whether there is an effect of the development of information technology systems
and transformational leadership styles on organizational culture and its implications for employee performance.
Based on the results of data processing with the SEM analysis method through the Amos 20 program, the results of the data illustrate that the development of information technology systems is significant and has a positive effect on organizational culture in the travel industry in South Sulawesi. Information technology system development variables are measured based on 11 (eleven) indicators, including: social factors, feelings (affect), job fit, long-term consequences, facilitating conditions, easy to learn, controllable, clear and able Understandable, Be Flexible, and Be skilled.
Manager, Owner,
2, 2% 12, 9%
Manager, 23, 16%
Staff, 71, 50%
Superviso r, 33, 23%
-
■ Staff
-
■ Supervisor
-
■ Manager
-
■ General
Manager
Post Graduat e, 20, 14%
High School, 25, 18%
Others, 1, 1%
Diploma , 57, 40%
Bachelor , 38, 27%
-
■ High School
-
■ Diploma
-
■ Bachelor
-
■ Post
Graduate
-
■ Others
10 years, 2>, 316% months, 35, 25%
24-36 months, 15, 10%
12 years ,
■ 6-12 months
■ 13-24 months
■ 24-36 months
■ > 36 months
6-12 months, 49, 35%
13-24 months, 38, 27%
-
■ 10 years
-
■ 12 years
-
■ 15 years
Fig. 2. Respondent Caracteristics
Table 2. Hypothesis Test Result
|
Structure |
Path |
Path Coefficient |
ttest* |
p-value |
R-Square |
|
First |
Xi ÷ X3 |
0.327 |
3.188 |
0.001 |
0.227 |
|
X2 ÷ X3 |
0.347 |
3.499 |
0.000 | ||
|
Second |
Xi ÷ Y |
0.281 |
2.981 |
0.003 |
0.488 |
|
X2 ÷ Y |
0.250 |
2.790 |
0.005 | ||
|
X3 ÷ Y |
0.436 |
4.334 |
0.000 |
Sources: Data proccesed, 2021
This finding is supported by the results of research conducted Budhi (2018) stated that after conducting the analysis the conclusion was that the use of technology had an effect on employee performance and organizational culture where the percentage produced was 78% organizational culture was influenced by technology, as well as technology affects employee performance by 95%.
The results of this research are also in line with the research conducted by Ulva (2018) stated the influence of organizational culture on the success rate of implementing HRIS information systems is seen from the results of the t test, which is 3.237 where t is greater than t table 1.96, it can be said that organizational culture has a positive influence on the success of implementing HRIS information technology systems because organizational culture is now more oriented. on the results.
The leadership style in this study as the independent variable (X2) consists of 4 (four) indicators, namely: Increasing employee confidence, creativity in fostering employees, motivating employees, personal attention to employees. The results of data analysis that were processed statistically showed that there was a positive and significant influence between leadership style on organizational culture. This shows that, the higher the influence of the leadership style applied by each tourism travel industry, the higher the role of organizational culture that applies in every travel industry in South Sulawesi, and vice versa if the influence of the leadership style applied in a travel industry company is low. , then automatically the organizational culture applied by the employees will also be lower. The results of this study are also consistent with research conducted by Suhana (2007) which examines the relationship between leadership style, organizational culture, commitment and performance. A significant relationship was found between leadership style and organizational culture, leadership style with commitment, and between organizational culture and performance. According to Schein (2004) Culture is created by leaders, while leaders are created by culture. Often research is conducted that the behavior of transformational leaders has a significant effect on organizational culture. According to Bass & Avolio (1993), organizational culture is often the creation of its founders.
The results of data analysis research by statistical means show that the development of information technology systems is significant and has a positive effect on employee performance in the travel industry in South Sulawesi. This can show that the more optimal the use of information technology systems in each tourism travel industry in South Sulawesi, the higher the performance of its employees, and vice versa, the worse the quality of the use of information technology systems, the lower the performance of employees in the travel industry in Sulawesi. South. The results of this study are reinforced by the opinion of expert researchers Nohria & Gulati (1996) which states that technological progress has a close relationship with
employee performance. Likewise, the responses from Hitt et al., (1997) stated that technological progress is an important factor in influencing employee performance improvement. Most of the existing research results often show a positive relationship with technological advances with employee performance, and provide results that the development of information systems technology is important for employee performance (Foster, 1986).
In an international journal written by Imran (2014) states the technological advances, employees tend to be motivated to do their jobs by conducting more skills training and employee knowledge of more specific technology. In addition, the technological progress was designated as an independent variable and employee performance was the dependent variable and found that there was a significant relationship between the development of information systems technology and employee performance, meaning that when technology tended to advance, employee performance increased.
The results of the research data analysis by statistical means show that transformational leadership style has a significant and positive effect on employee performance in the travel industry in South Sulawesi. This can show that the greater the influence of the leadership style applied to the travel industry in South Sulawesi, the higher the performance of the employees, and vice versa, the worse the effect of the transformational leadership style applied to the travel industry, the lower the employee performance. in the travel industry in South Sulawesi. The results of this study are in line with the results of research by Humphreys (2002) which proved the critical role of transformational leadership in improving employee performance. Bono & Judge (2003) also found transformational leadership affects employee performance. Performance in Bono & Judge (2003) study is measured from several aspects, so they conclude that transformational leadership will affect employee performance under any circumstances.
Bass et al., (2003) showed a strong influence between transformational leadership on employee performance compared to transactional leadership. Bass et al., (2003) explain that transformational leadership focuses on employee self-development, motivates employees to act and think innovatively in solving problems and achieving organizational goals and objectives, encouraging enthusiasm and optimism for a job so that employee performance often exceeds expectations. This condition is contrary to the transactional leadership style which is more concerned with targets based on the principle of exchange, which may actually have a negative impact in the long term. Research by Shea (1999) states that leadership style has a positive effect on performance. produce a strong contribution in providing influence between leadership styles on employee performance. The results of research by Yammarino et al., (1993) proved that transformational leadership has a strong influence on employee performance compared to transactional leadership.
Organizational culture in this study as an independent variable (X3) consists of 5 (five) indicators, namely: Dare to innovate and take risks, Attention to work security procedures, Achievement of company vision and mission and career paths of employees and a compact work team. The results of the data analysis processed statistically show that there is a positive and significant influence between organizational culture on employee performance in the travel industry. This shows that, the higher the influence of organizational culture in each travel industry, the higher the employee's performance in each travel industry in South Sulawesi. Many studies have shown that there is a relationship between organizational culture and employee performance, one of which is research conducted by Porwani (2010) states organizational culture has a positive and significant influence on employee performance.
Furthermore, research conducted by Marsono (2015) stated that the results of statistical analysis indicate that organizational culture has a significant influence on employee performance (Y). The influence of organizational culture on employee performance is obtained
t count = 2.409, at a significant level (α = 0.05). It turns out that the value of t count> t table or 2.409> 2,000, so organizational culture has a significant effect on employee performance.
CONCLUSION AND SUGGESTION
Based on the results of data analysis obtained from distributing questionnaires and processed using the AMOS 20 program, several conclusions were obtained in this study, namely the development of information technology systems has a positive and significant effect on organizational culture. This means that the better the quality of electronic services, the more work culture will increase in the tourism travel industry in South Sulawesi. Leadership style has a positive and significant effect on organizational culture. This means that the higher the level of leadership style, the higher the organizational culture in the travel industry in South Sulawesi. The development of information technology systems has a positive and significant effect on employee performance. This means that the better the quality of electronic services, the more employee performance in the travel industry in South Sulawesi. Leadership style has a positive and significant effect on employee performance. This means that the higher the level of leadership style, the higher the employee's performance in the travel industry in South Sulawesi. Organizational culture has a positive and significant effect on employee performance. This means that the higher the level of organizational culture, the higher the employee's performance in the travel industry in South Sulawesi
Managerial advice in managing the travel industry business in South Sulawesi is that the quality of electronic services related to technological developments in the travel industry should get more serious attention from any management of the travel industry, because it affects not only customer decisions but also on employee performance, where these two things are the main goal of the company to be able to survive and exist in the midst of increasingly fierce competition in the world of the travel industry. The transformational leadership style adopted by the travel industry should be reviewed more seriously in its application in every travel industry, because it affects not only work culture but also employee performance, where these two things are the main goals of the company to survive and exist in the midst of competition. which is getting tougher in the world of the travel industry. The development of the information technology system that runs in every tourism travel industry should be optimized for its application in the travel company, because the benefits are not only for the work culture within the organization but also for future employee performance, where these two things are the main goals of the company to survive and exist amidst competition. which is getting tougher in the world of the travel industry. The leadership style applied by each travel industry in achieving goals so that employee performance can be improved should be evaluated better so that company goals can be achieved, namely improving employee performance, because the effect is not only on work culture but also on the satisfaction of customers who use services. From the travel industry, where these two things are the main goals of the company to be able to survive and exist in the midst of increasingly fierce competition in the world of the travel industry. The organizational culture applied by the travel industry should be the center of attention in its application in every tourism travel industry, because its influence is not only on work culture but also on employee performance, where these two things are the main goals of the company to be able to survive and exist amid increasingly competition. strict in the world of the travel industry.
REFERENCES
Ajzen, I., & Fishbein. (1980). Theory of Reasoned Action. Edisi Kesatu. Oleh Jogiyanto. Yogyakarta : Andi Publisher
Bass, B. M., & Avolio, B. J. (1993). Improving Organizational Effectiveness Through
Transformational Leadership. Thousand Oaks, CA: Sage Publications.
Bass, B. M., Avolio, B. J., Jung, D. I., & Berson, Y. (2003). Predicting Unit Performance By Assessing Transformational And Transactional Leadership. Journal of Applied Psychology, 88(2), 207–218. https://doi.org/10.1037/0021-9010.88.2.207
Bono, J. E., & Judge, T. A. (2003). Core Self‐Evaluations: A Review of the Trait and its Role in Job Satisfaction and Job Performance. European Journal of Personality, 17, 5-8. https://doi.org/10.1002/per.481
Budhi, I. G. K. T. T. P. (2018). Pengaruh Teknologi Informasi Terhadap Budaya Organisasi Dan Kinerja Karyawan Di Stmik Stikom Bali. Jurnal media aplikom, 10(2), 113-134. https://doi.org/10.33488/1.ma.2018.2.39
Buhalis, D. (1998). Strategic Use Of Information Technologies In The Tourism Industry. Tourism Management, 19(5), 409-421. https://doi.org/10.1016/S0261-5177(98)00038-7
Dauda, D. Y., & Akingbade, W. A. (2011). Technological Change And Employee Performance In Selected Manufacturing Industry In Lagos State Of Nigeria. Australian Journal of Business and Management Research, 1(5), 32-43.
http://www.ajbmr.com/articlepdf/ajbmrv01n0505.pdf
Dung, V., H., A. (2020). Impact of organizational culture on the accounting information system and operational performance of small and medium sized enterprises in Ho Chi Minh City. The Journal of Asian Finance, Economics, and Business, 7(2), 301-308.
Ellitan, L. (2002). Praktik-praktik Pengelolaan Sumber Daya Manusia dan Keunggulan Kompetitif Berkelanjutan. Jurnal Manajemen dan Kewirausahaan (Journal of Management and Entrepreneurship), 4(2), 65-76.
http://203.189.121.7/~puslit2_ejournal/ejournal/index.php/man/article/view/15623
Foster, George. (1986) Financial Statement Analysis, Second Edition. Singapore: Prentice-hall.
George, Jenifer M., & Jones, Gareth R. (2005). Understanding and Managing Organization Behavior, 4th Edition. New Jersey: Pearson, Prentice Hall.
Gultom, D. K. (2014). Pengaruh Budaya Organisasi Perusahaan dan Motivasi Terhadap Kinerja Karyawan Pada Pt. Perusahaan Gas Negara (Persero) Tbk Medan. Jurnal Ilmiah Manajemen dan Bisnis, 14(2), 176-184.
http://jurnal.umsu.ac.id/index.php/mbisnis/article/view/194
Harsh, H., & Prasad, A. (2021). Employment Relations And Perceived Organizational Performance: The Moderating Role Of Technological Intensity. Employee Relations, 43(1), 109-130. https://doi.org/10.1108/ER-02-2019-0119
Hitt, M. A., Hoskisson, R.E., & Kim, H. (1997). International Diversification: Effects On Innovation And Firm Performance In Product-Diversified Firms. Academy of Management Journal, 40(4), 767-798. http://dx.doi.org/10.2307/256948
Humphreys, J.H. (2002). Transformational Leader Behavior, Proximity and Successful Services Marketing. Journal of Services Marketing, 16(6), 487-502.
https://doi.org/10.1108/08876040210443373
Huselid, M. A. (1995). The Impact of Human Resource Management Practices on Turnover, Productivity, and Corporate Financial Performance. Academy of Management Journal, 38(3), 635-672. https://doi.org/10.2307/256741
Imran, M., Maqbool, N., & Shafique, H. (2014). Impact of Technological Advancement on
Employee Performance in Banking Sector. International Journal of Human Resource Studies, 4(1), 57. https://doi.org/10.5296/ijhrs.v4il.5229
Law J., Garrett Z., Nye, C. (2004). The efficacy of treatment for children with developmental speech and language delay/disorder: a meta-analysis. Journal of Speech, Language, and Hearing Research, 47(4), 924–943. https://doi.org/10.1044/1092-4388(2004/069)
Lintong, N.N. (2015). Strategi Bersaing Biro Perjalanan Wisata Alindo Dewata Tours Bali. Jurnal Master Pariwisata (JUMPA), 2(1) : 117–131.
https://doi.org/10.24843/JUMPA.2015.v02.i01.p07
Mangkunegara, A.A. A. P. (2005). Manajemen Sumber daya Manusia Perusahaan. Bandung: PT Remaja Rosdakarya
Marsono, E. (2015). Pengaruh Budaya Organisasi Dan Kepemimpinan Terhadap Kinerja Pegawai (Studi Tentang Kinerja Pegawai Administrasi Pada Fakultas Keguruan Dan Ilmu Pendidikan Universitas Lampung), Thesis. Lampung: Universitas Lampung
Meyer, A. D. (1985). Hospital capital budgeting: Fusion of rationality, politics and ceremony. Health Care Management Review, 10(2): 17-27.
https://doi.org/10.1097/00004010-198501020-00004
Meyer, A.D., & Goes, J.B. (1988). Organizational Assimilation of Innovations : A Multilevel Contextual Analysis. Academy of Management Journal, 31(4), 897-923.
https://doi.org/10.5465/256344
Mumford, T.V., Campion, M.A., & Morgeson, F.P. (2007). The Leadership Skills
Strataplex: Leadership Skill Requirements Across Organizational Levels. The
Leadership Quarterly, 18(2), 154-166. https://doi.org/10.1016/j.leaqua.2007.01.005
Nohria, N., & Gulati, R. (1966). Is Slack Good or Bad for Innovation?. Academy of Management Journal, 39(5), 1245 -1264. https://doi.org/10.2307/256998
Ojo, A.O., Tan, C.N.L., & Alias, M. (2020). Linking Green HRM Practices To Environmental Performance Through Pro-Environment Behaviour In The Information Technology Sector. Social Responsibility Journal, https://doi.org/10.1108/SRJ-12-2019-0403
Pavitt, K. (1990). What we Know about the Strategic Management of Technology. California Management Review, 32(3), 17-26. https://doi.org/10.2307/41166614
Poon, A. (1993). Tourism, Technology and Competitive Strategies. Wallingford: C.A.B International
Pradiatiningtyas, D. (2015). Analisa Buying Behavior Pada Online Travel Agent. Jurnal Khasanah Ilmu, 6(2), 56-61.
https://ejournal.bsi.ac.id/ejurnal/index.php/khasanah/article/view/460
Pramudyo, A. (2014). Pengaruh Citra Merek Terhadap Loyalitas Melalui Kepuasaan Sebagai Intervening. Jurnal Bisnis Manajemen dan Akuntansi, 1(1), 1-16.
http://jurnal.amaypk.ac.id/index.php/jbma/article/view/1
Ratna, S., Utami, H. N, Astuti, E. S, Wilopo, & Muflih, M. (2020). The Technology Tasks Fit, Its Impact On The Use Of Information System, Performance And Users’ Satisfaction. VINE Journal of Information and Knowledge Management Systems, 50(3), 369-386. https://doi.org/10.1108/VJIKMS-10-2018-0092
Robbins, S. P. (2006). Perilaku Organisasi. Jakarta: Salemba Empat
Schein, E. H. (2004). Organizational Culture and Leadership. San Francisco: Jossey-Bass
Schroeder, R., & Sohal, A.S. (1999). Organizational characteristics associated with AMT adoption: toward a contingency framework. International Journal of Operation & Production Management, 19(12), 1270-1291.
https://doi.org/10.1108/01443579910294237
Shea, C.M. (1999). The Effect of Leadership Style on Performance Improvement on a Manufacturing Task. Journal of Business, 72(3), 407-421.
https://doi.org/10.1086/209620
Sheldon, K. M. (1995). Creativity and goal conflict. Creativity ResearchJournal, 8(3), 299306. https://doi.org/10.1207/s15326934crj0803_9
Suhana. (2007). Relationship Analysis of Leadership Style, HRM Practices, Organizational Culture, Commitment and Performance (Study in People Crediting Bank (BPR) in Central Java). Manajemen Usahawan Indonesia, 36(10) 47- 53.
Syardiansah, S., Latief, A., Daud, M. N., Windi, W., & Suharyanto, A. (2020). The Effect of Job Satisfaction and Organizational Culture on Employee Performance of the Royal Hotel in East Aceh District. Budapest International Research and Critics Institute (BIRCI-Journal): Humanities and Social Sciences, 3(2), 849-857.
Yammarino, F.J., Spangler, W.D., & Bass, B.M. (1993). Transformational leadership and performance: A longitudinal investigation. Journal Leadership Quarterly, 4(1), 81102. https://doi.org/10.1016/1048-9843(93)90005-E
Yukl, G. (2005). Kepemimpinan Dalam Organisasi, Edisi kelima. Jakarta: PT Indeks.
216
Discussion and feedback