Design of Orthogonal Variable Spreading Factor (OVSF) Performance Simulation Program in Multipath Fading Channels
on
Journal of Electrical, Electronics and Informatics, p-ISSN: 2549–8304 e-ISSN: 2622–0393
64
Design of Orthogonal Variable Spreading Factor (OVSF) Performance Simulation Program in Multipath Fading Channels
-
I .G.A.G. Gajanada1, N. Pramaita2, and I. G.A.K.D.D. Hartawan3
-
1,2,3Department Electrical Engineering Faculty of Engineering at Udayana University Bukit Jimbaran, Bali Indonesia 80361 pramaita@yahoo.com
Abstract The characteristics of wireless channel are determined by multipath propagation. The transmitted signal will be scattered so that it produces fading. Fading influenced by multipath component will cause delay spread which damages the signal. Thus, spread spectrum technology is used by using a bandwidth that is greater than the original signal. The objective of this study was to determine the effect of the number of multipath components on orthogonal variable spreading factor (OVSF) codes on multipath fading channels viewed from values and Bit Error Rate (BER) graphs versus Energy Bits per Noise (Eb/No). This study would compare the performance of OVSF code communication system on multipath channels by varying multipath components of 4, 8, 12, 16 and the length of OVSF codes used of 16, 8 and 4. The simulation results showed an increase in BER values when the number of multipath components was added. The more the number of multipath components used, the more the number of reflected signals that will interfere with the desired signal in the receiver. The length of the OVSF code influences the performance of the OVSF code on the multipath fading channel, because each code has a different processing gain value that is affected by the length of the code used
Index Terms - Spread Spectrum, Multipath Fading, BER vs. Eb/No, OVSF Code
The telecommunications system has been developing rapidly and has brought people into the world of sophisticated information, communication, and technology. Telecommunication needs become unavoidable needs. Wireless communication, both digital and analog, aims to deliver information signals from the transmitter to the receiver. The signal transmitted by a transmitter antenna will be scattered by various objects in the environment along the way the signal reaches the receiving antenna [1]. A signal sent will eventually be duplicated into several signals where each signal will arrive at the receiver with different time, amplitudes, polarities, arrival angles, and frequencies. [2].
However, communication channels will not be separated from channel losses such as noise, interference and fading. Fading is a change in phase, polarization, and/or level of a particular signal due to fluctuations in the level of signal power received by the receiver. Multipath fading is fading caused by multipath propagation. The signal received by the receiver is the amount of superposition of the entire signal (LOS signal and reflected signal) which is reflected
due to multipath. Multipath Fading causes delay spread which can cause interference between symbols (ISI), because each symbol will collide with the symbol each other before and after it.
To overcome this problem, spread spectrum technology is used which uses a much higher width of the field than others. Spread spectrum has two processes, namely spreading and despreading [3].
Spreading is the process of binary multiplication of the input signal with a spreader code that has a smaller time period and a greater bandwidth. Despreading is the process of reexamining the signals emitted with the same code to produce the original output signal. Because the width of the field is higher, the Spectral Power Density is smaller, so that the information signal looks like noise in the channel [4]. Spread spectrum technique is based on user-specific code characteristics. These codes spread the original information signal to a large bandwidth and also provide a unique identity to the various channels that originate from the base station and the mobile station [5].
This study uses the Orthogonal Variable Spreading Factor (OVSF) code in the spread spectrum process for channelization from different users. This code has
characteristics in terms of orthogonality between users (different services are allocated to one user) even though the user uses a different bit rate [6].
In OVSF once, a particular code is used. The derived code from its main cannot be used simultaneously because the encoded sequence cannot be distinguished. The objective of this study is to determine the performance of the OVSF code on flat fading and Frequency Selective Fading channels.
There are several studies that have been conducted previously on topics that are almost the same as this research. One of them discussed the Evaluation of Orthogonal Spread Code Correlation for Cellular Wireless CDMA Communication [7]. This study compares various factors that influence the choice of spreading codes to compare and evaluate the correlation characteristics of Orthogonal Gold codes, sequences of complementary Orthogonal Golay and Walsh-Hadamard codes for applications on CDMA-based wireless mobile systems. Next, the research discusses the accuracy of bit error probability for WCDMA systems by using tree code orthogonal variable Spreading Factor (OVSF) codes, compared to pseudo-noise (PN) codes in various noise conditions, such as additive white Gaussian Noise (AWGN) and Random Noise (RN) code. [8]. It comes to a conclusion that the system which has better performance uses OVSF compared to PN code in different noise channels. The next research is Chip-interleaved Multi-rate CDMA with 2dimensional OVSF Spreading [9]. In this study, the researchers develop this technique to provide a single CDMA or multicarrier with flexible low to high bit rate transmission by using 2-dimensional (2D) OVSF spreading, and interleaving chips for synchronous uplink transmission in selective fading channels with respect to time and Frequency Selective Fading. From some of these studies [7] [8] [9], none discussed the OVSF code on multipath fading channels. Therefore, the researchers make a study by using OVSF codes with different code/chip lengths, on flat fading and Frequency Selective Fading channels.
This research was conducted at the Communication System Laboratory of the Electrical Engineering Study Program, Engineering Faculty, Udayana University, Bukit Jimbaran - Bali, which began in January 2020. The flow of analysis used in this study is:
-
1. Conducting literature studies related to digital spread spectrum communication systems on multipath fading channels.
-
2. Assuming the parameters that will be used in the performance simulation Code orthogonal variable Spreading Factors (OVSF).
-
3. Modeling in Simulink for performance Orthogonal variable Spreading Factors (OVSF) codes by using spreading signals and Orthogonal variable Spreading Factors (OVSF) codes randomly on multipath fading channels, in which there is noise interference from AWGN. The Simulink model created informs the graph of the Bit Error Rate (BER) value versus Eb/No.
-
4. Running simulations that have been modeled previously on the Simulink MATLAB R2014a software. The results of this research simulation will show the performance of Orthogonal Variable Spreading Factors (OVSF) on multipath fading channels by varying the number of long component Orthogonal Codes of Spreading Factors (OVSF) variables by 4, 8, and 16.
-
5. Making a graph of simulation results (graph of BER value versus Eb/No value).
-
6. Analyzing the results of performance simulation of Orthogonal Code Spreading Factors (OVSF) on multipath fading channels.
-
7. Making conclusions based on the analysis of results based on simulations that have been done.
-
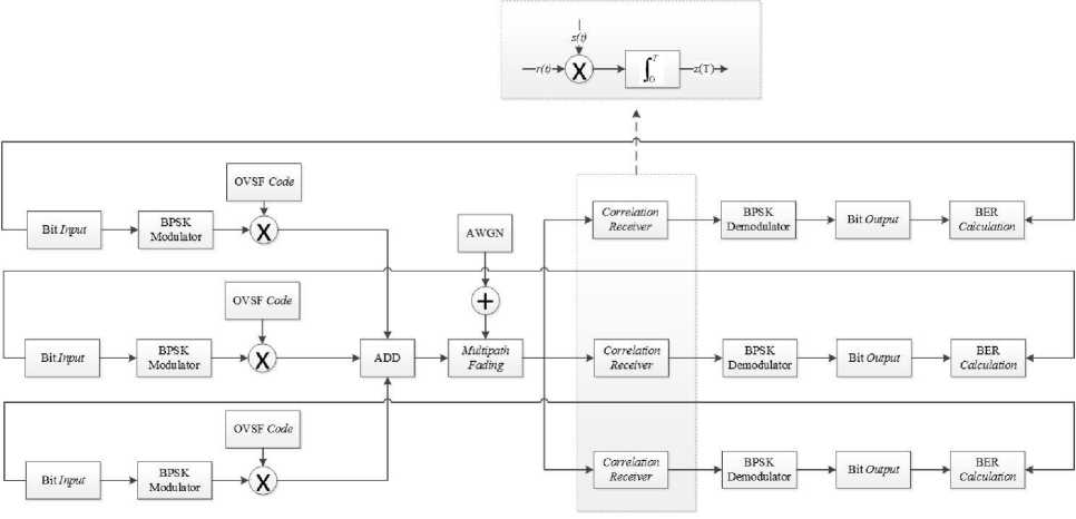
A. Block Diagram System
Block diagram modeling simulation of a digital correlation receiver communication system on the designed multipath fading channel is shown in Figure 1 below.

Fig. 1. Block diagram modeling simulation of a digital correlation receiver communication system on multipath fading channels
Figure 1 is a block diagram for simulating the performance of a digital Orthogonal Variable Spreading Factors (OVSF) code on a multipath fading channel. The input information signal that will be processed is represented in the form of symbols composed of bits. In this system, the input bits are divided into three parts with different number of bits which are assumed to consist of 3 users in accessing voice, data, and video. Then, it is generated randomly by using the Bernoulli binary generator found in Simulink MATLAB R2014a. The data generated is assumed to be 1,000,000 bits in binary form 0 and 1 with the Eb/No value used is 1 to 10 dB. The bits generated by the Bernoulli binary generator then come to the modulation process. The simulation uses one type of modulation, namely BPSK (Binary Phase Shift Keying). After the data bits are passed through the modulation process, the data bits will go through a spreading process where the data bits that have been modulated will be given XNOR operations with codes in the Orthogonal Variable Spreading Factors (OVSF) with different series and same length. Users who access sound are multiplied by spreading factor 16. Users who access data are multiplied by spreading factor 8. Users who access video are multiplied by spreading factor 4.
Multipath fading and AWGN (Additive White Gaussian Noise) are the transmission channels used in the simulation. It is assumed that the receiver knows the transmission channel so that in this undergraduate thesis, channel prediction is not done. After the transmission process through the channel is conducted, the output signal will go through the process of despreading in accordance with the number of bits emitted previously to get the initial signal sent by the transmitter. To get the initial signal, the signal on the receiver side will be actualized. The purpose of equalization is to adjust the signal so that it can be received well in which on the receiving side of the correllation receiver, the number of multipath components will be varied with the number of 4, 8, 12, and 16. This aims to find out
the BER value versus Eb/No which will provide information related to the performance of the receiver system on the correllation receiver.
In the receiver system, the incoming signal will be demodulated by using BPSK (Binary Phase Shift Keying) demodulation in order to obtain the original signal (output bit) which will later be observed for error comparison by using BER (Bit Error Rate) calculation with the input signal system compared to the system output signal. After the BER value is obtained, in the performance study, the Orthogonal Code Spreading Factors (OVSF) on multipath fading channels will be compared with the effect of Eb/No.
-
B. Assumptions of OVSF Code Performance Simulation in
Multipath Fading Channels
Based on the block diagram of the simulation model shown in the figure, the simulation assumptions are as follows:
-
1. The number of bits used is 1,000,000 bits.
-
2. The modulation technique used is Binary Phase Shift Keying (BPSK).
-
3. The channel used is Frequency Selective Fading in the presence of Additive White Gaussian Noise Channel (AWGN) which is included in the category of Small Scale Fading.
-
4. On the receiving side, the receiving system used is the Correlation Receiver.
-
5. The type of user in the simulation is multiuser.
-
6. The fading distribution used is the Rayleigh Fading distribution.
-
7. The performance parameters used are BER versus Eb/No.
-
8. This study simulates 3 users by using different lengths of code
-
9. Simulations are carried out by using Simulink on MATLAB 2014a.
-
A. Analysis of OVSF Code Performance Simulation Results on Flat Fading Channels
Performance simulation of OVSF code on flat fading is done to find out that OVSF code that works on Frequency Selective Fading channels is good and proper. This simulation uses flat fading with ideal characteristics, only 1 multipath component is used, and is at time delay = 0, which indicates the path delay is zero. The simulation results of OVSF code performance on flat fading channels can be seen from Figure 2.
OVSF Code Perfonnance on Flat Fading Channels
BERTheorv
’ Code Length of 16
■Code Length of 8
Code Length of 4
■c ' ;
2
5
EbZNOidEli
W
Fig. 2. The Simulation Results of OVSF Code Performance on Flat Fading Channels
TABLE I
Value of ber in the performance simulation results of ovsf code
ON FLAT FADING CHANNELS
Eb/No (dB) |
Bit Error Rate (BER) | |||
Code Length of 16 |
Code Length of 8 |
Code Length of 4 |
Theory Flat Fading | |
0 |
0.1467 |
0.1464 |
0.1466 |
0.1464 |
1 |
0.1268 |
0.1268 |
0.1265 |
0.1267 |
2 |
0.1088 |
0.1087 |
0.1083 |
0.1085 |
3 |
0.0920 |
0.0920 |
0.0917 |
0.0919 |
4 |
0.0771 |
0.0770 |
0.0770 |
0.0771 |
5 |
0.0642 |
0.0642 |
0.0642 |
0.0642 |
6 |
0.0529 |
0.0529 |
0.0530 |
0.0530 |
7 |
0.0433 |
0.0435 |
0.0435 |
0.0435 |
8 |
0.0354 |
0.0355 |
0.0356 |
0.0355 |
9 |
0.0287 |
0.0289 |
0.0288 |
0.0288 |
10 |
0.0232 |
0.0233 |
0.0232 |
0.0233 |
Based on Figure 2 and Table 1, a graph and BER values can be seen that are shown based on Eb/No values in the OVSF code performance system on flat fading channels which are compared based on existing flat theory. Based on Figure 2, the results of the trend and the BER value produced in 1 are already close to the BER value in theory. This shows that the OVSF code performance simulation on the flat fading channel is appropriate, so that it can be used on the Frequency Selective Fading channel.
-
B. Performance Results of OVSF Code Simulation on Frequency Selective Fading Channels Based on BER Value (Bit Error Rate) with Eb/No
Analysis of the performance results of OVSF code performance on Frequency Selective Fading channels by
varying the number of multipath components, namely 4, 8, 12, and 16. Based on BER values versus Eb/No., the Eb/No value is used to see the performance of the OVSF code on a multipath fading channel that has a range from 0 to 10 dB.
-
C. Simulation Results of OVSF Code Performance on Frequency Selective Fading Channels with Multipath 4 Components
Fig. 3. Simulation Results of OVSF Code Performance on 4 Multipath Selective Fading Channels
TABLE II
Value of ber in the performance simulation results of ovsf code on 4 multipath selective fading channels
Eb/No (dB) |
Bit Error Rate (BER) | ||
Code Length of 16 |
Code Length of 8 |
Code Length of 4 | |
0 |
0.1283 |
0.1589 |
0.1944 |
1 |
0.1069 |
0.1383 |
0.1757 |
2 |
0.0874 |
0.1184 |
0.1583 |
3 |
0.0701 |
0.1007 |
0.1424 |
4 |
0.0554 |
0.0850 |
0.1278 |
5 |
0.0432 |
0.0713 |
0.1156 |
6 |
0.0333 |
0.0596 |
0.1052 |
7 |
0.0256 |
0.0499 |
0.0963 |
8 |
0.0197 |
0.0421 |
0.0890 |
9 |
0.0154 |
0.0359 |
0.0828 |
10 |
0.0122 |
0.0310 |
0.0780 |
Based on table 2, the BER value which represents the OVSF code performance on multipath fading channels using the number of multipath components is 4 with different code lengths. Based on figure 3, the code length of 16 is better than the code length of 8 and 4. This is proven by looking at BER in table 2 with the same Eb/No (for example using Eb/No value = 8), the code length of 16 has a BER value of 0.0197 while the BER values for code lengths of 8 and 4 are 0.0421 and 0.0828, respectively. This can occur because the processing gain value of code length of 16 is greater than code lengths of 8 and 4. It shows the desired signal level
E. Performance Simulation Results of OVSF Code on
Frequency Selective Fading Channels with Multipath 12
D. Performance Simulation Results of OVSF Code on Frequency Selective Fading Channels with Multipath 8 Components

Fig. 4. Performance Simulation Results in the OVSF Code on 8 Multipath Selective Fading Channels
Components

Fig. 5. Performance Simulation Results in the OVSF Code on 12
Multipath Selective Fading Channels
-
TABLE III
Value of ber in the performance simulation results of ovsf code on 8 multipath selective fading channels
Eb/No (dB) |
Bit Error Rate (BER) | ||
Code Length of 16 |
Code Length of 8 |
Code Length of 4 | |
0 |
0.1396 |
0.1928 |
0.2702 |
1 |
0.1170 |
0.1718 |
0.2537 |
2 |
0.0962 |
0.1516 |
0.2377 |
3 |
0.0776 |
0.1329 |
0.2224 |
4 |
0.0615 |
0.1158 |
0.2084 |
5 |
0.0477 |
0.1009 |
0.1955 |
6 |
0.0366 |
0.0879 |
0.1839 |
7 |
0.0279 |
0.0768 |
0.1736 |
8 |
0.0211 |
0.0676 |
0.1647 |
9 |
0.0160 |
0.0602 |
0.1574 |
10 |
0.0124 |
0.0543 |
0.1511 |
Based on table 3, the BER value represents the OVSF code performance on multipath fading channels by using 8 multipath components with different code lengths. Based on figure 4, the code length of 16 is better than the code length of 8 and 4. This is proven by looking at BER in table 3 with the same Eb/No (for example using Eb/No = 8), the code length of 16 has a BER value 0.0211 while the BER values for code lengths of 8 and 4 are 0.0676 and 0.1574, respectively. This can occur because the processing gain value of code length 16 is greater than code lengths of 8 and 4. This reveals the desired signal level
-
TABLE IV
Value of ber in the performance simulation results of ovsf code on 12 multipath selective fading channels
Eb/No (dB) |
Bit Error Rate (BER) | ||
Panjang Kode 16 |
Panjang Kode 8 |
Panjang Kode 4 | |
0 |
0.1564 |
0.2396 |
0.3045 |
1 |
0.1331 |
0.2198 |
0.2890 |
2 |
0.1113 |
0.2002 |
0.2738 |
3 |
0.0912 |
0.1812 |
0.2588 |
4 |
0.0734 |
0.1636 |
0.2446 |
5 |
0.0582 |
0.1475 |
0.2314 |
6 |
0.0455 |
0.1328 |
0.2188 |
7 |
0.0355 |
0.1199 |
0.2076 |
8 |
0.0275 |
0.1089 |
0.1978 |
9 |
0.0213 |
0.0996 |
0.1890 |
10 |
0.0168 |
0.0922 |
0.1816 |
Based on table 4, the BER value represents the OVSF code performance on multipath fading channels by using 12 multipath components with different code lengths. Based on figure 5, the code length of 16 is better than the code length of 8 and 4. This is proven by looking at BER in table 4 with the same Eb/No (for example using Eb/No = 8), the code length of 16 has a BER value 0.0275 while the BER values for code lengths of 8 and 4 are 0.1089 and 0.1978, respectively. This can occur because the processing gain value of code length 16 is greater than code lengths of 8 and 4. This reveals the desired signal level.
-
F. Performance Simulation Results of OVSF Code on Frequency Selective Fading Channels with Multipath 16
Components
BER
Fig. 6. Performance Simulation Results in the OVSF Code on 16
Multipath Selective Fading Channels
TABLE V
Value of ber in the performance simulation results of ovsf code on 16 multipath selective fading channels
Eb/No (dB) |
Bit Error Rate (BER) | ||
Panjang Kode 16 |
Panjang Kode 8 |
Panjang Kode 4 | |
0 |
0.1797 |
0.2664 |
0.3247 |
1 |
0.1561 |
0.2469 |
0.3100 |
2 |
0.1335 |
0.2274 |
0.2950 |
3 |
0.1122 |
0.2083 |
0.2803 |
4 |
0.0933 |
0.1898 |
0.2657 |
5 |
0.0762 |
0.1723 |
0.2517 |
6 |
0.0620 |
0.1564 |
0.2386 |
7 |
0.0499 |
0.1420 |
0.2264 |
8 |
0.0404 |
0.1294 |
0.2154 |
9 |
0.0330 |
0.1184 |
0.2054 |
10 |
0.0273 |
0.1092 |
0.1967 |
Based on table 5, the BER value represents the OVSF code performance on multipath fading channels by using 16 multipath components with different code lengths. Based on figure 6 the code length of 16 is better than the code length of 8 and 4. This is proven by looking at BER in table 5 with the same Eb/No (for example using Eb/No = 8), the code length of 16 has a BER value 0.0404 while the BER values for code lengths of 8 and 4 are 0.1294 and 0.2154, respectively. This can occur because the processing gain value of code length 16 is greater than code lengths of 8 and 4. This reveals the desired signal level.
-
G. Analysis of OVSF Code Performance Simulation Results on Frequency Selective Fading Channels Based on BER vs. Eb/No with Influence of the Number of Multipath Components
In Figure 7, it can be seen a result that shows the performance of the OVSF code on the Frequency Selective Fading channel by using OVSF 16, 8, and 4 in the spreading and despreading process in the transmission process of each simulation.

Fig. 7. OVSF Code Performance Simulation Results on Frequency Selective Fading Channels with Variations in Number of Multipath Components Based on BER vs. Eb/No values of (a) 4 Multipaths (b) 8 Multipaths (c) 12 Multipaths (d) 16 Multipaths
There are variations made by the number of different to determine the influence of changes in the number of
multipath components, namely 4, 8, 12 and 16. This is done multipath components on the performance and quality of
OVSF code on Frequency Selective Fading channels. From Figure 7, it can be seen that the performance of the OVSF code on the Frequency Selective Fading channel simulation is the best simulation with multipath component 4 compared to the value that has the number of multipath components 8, 12 and 16, and the worst simulation result is simulation with multipath component 16. The greater the number of multipath components, the greater the BER values wil be. This can occur because when adding the number of multipath components, the information sent will experience a delay spread. Delay spread can cause interference between symbols (ISI), because there is interference between multipath signals and signals expected at the receiver with varying arrival times. Therefore, the receiver will combine all the multipath components received and get the resultant signal that varies.
-
H. Auto-correlation Function Graph
Based on Figure 8, zero time shift is a signal expected by the recipient that has a maximum autocorrelation value because these values are obtained from the correlation between the sequence of codes and copies of themselves that have the same chip structure as the original. However, at non-zero time shift, the autocorrelation value is not optimal because of the different chip structures between the
the signal level at the non-zero time shift has a value, the value will interfere with the 0 time signal or the expected signal. Based on Figure 4.7, when the time shift values of 2, 4, 6 and 8, it has a disturbance signal level value and this value can interfere with the signal that will be received at the receiver. Viewed from the autocorrelation graph obtained, the performance of the OVSF code based on the autocorrelation function is somewhat poor because of the large number of signals that can interfere.
I. Cross-correlation Function Graph
Fig. 9. Cross correlation function Graph
Based on Figure 9, the values are cross-correlations with other users. This simulation uses 3 different index codes for each different code length. Based on the calculation of the cross correlation, the value of the cross correlation is 0 or it means that there is no interference from other users. Viewed from the cross-correlation graph obtained, the performance of the OVSF code based on the cross-correlation function is fairly good because there is no signal value that can interfere.
V.Conclusion
Based on the performance simulation results of the Orthogonal Variable Spreading Factors (OVSF) code on the multipath fading channel, the following conclusions are obtained:
-
1. The performance of OVSF code is influenced by the number of multipath components; a flat fading channel simulation with the number of multipath component 1 shows the same trend value and the simulation BER results close to the theoretical BER value so that the simulation is valid. In Frequency Selective Fading channel simulations with multiple multipath variations, each has a different BER value; this is caused by interference between multipath signals and the expected signal at the receiver with varying arrival times. Hence, the receiver will combine all the multipath components received and get the resultant signal that varies.
-
2. The performance of the OVSF code is influenced by the code length used. This can occur because each code has a different processing gain value which is influenced by the code length sent. This shows the expected signal level which can be seen in the autocorrelation function on the 0 chip shift.
-
3. OVSF code has a bad performance seen from the autocorrelation function, where the level of the interference signal is same as the signal expected at the receiver. However, OVSF code has a good performance seen from the cross-correlation function which in this study, there is no interference from other users.
References
-
[1] Mosa Ali Abu-Rgheff. 2007. “Introduction to CDMA Wireless
Communications” Elsevier Ltd. Type Set : Charon Tec
-
[2] T. S. Rappaport, Wireless Communications: Principles and
Practice, 1st ed. New York: ieee, 1996.
-
[3] J. Meel. 1999.”Spread Spectrum”. De Nayer Instituut.
-
[4] R.C. Dixon, “Spread Spectrum System”, 2nd ed., Wiley, New York. 1984
-
[5] Le Liu ; F. Adachi “Chip-interleaved Multi-rate CDMA with 2dimensional OVSF Spreading”. 2006 IEEE 63rd Vehicular Technology Conference. IEEE Xplore: 18 September 2006
-
[6] Wang Peng, Zhao Yu, Cao Dazhong. 2005. “EFFICIENT ALGORITHM OF OVSF CODES ALLOCATION FOR W-CDMA” IEEE Xplore : May 2005
-
[7] Deepak Kedia ; Manoj Duhan ; S.L. Maskara “Evaluation of correlation properties of Orthogonal spreading codes for CDMA wireless mobile communication”. 2010 IEEE 2nd International
Advance Computing Conference (IACC)/ IEEE Xplore: 01 March 2010
-
[8] Ibrahim, Anwar A. “Accuracy of Bit Error Probability for WCDMA System Using Code Tree”. Engineering, Technology & Applied Science Research Vol. 8, No. 2, 2018, 2834-2838.
-
[9] F.Adachi, M. Sawahashi, and H.Suda, “Wideband CDMA for next generation mobile communication systems,” IEEE Comm. Mag., vol. 36, pp.56-69, Sept.1998
Discussion and feedback