Rancang Bangun Pengendali Suhu, Kelembaban Udara dan Cahaya dalam Greenhouse Berbasis Arduino dan Android
on
Jurnal Ilmiah Teknologi Pertanian
AGROTECHNO
Volume 3, Nomor 2, Oktober 2018
ISSN: 2503-0523 ■ e-ISSN: 2548-8023
Rancang Bangun Pengendali Suhu, Kelembaban Udara dan Cahaya dalam Greenhouse Berbasis Arduino dan Android
Development of Temperature, Humidity and Light Intensity Controller for Greenhouse Using Arduino and Android
I Putu Gede Budisanjaya, I Nyoman Sucipta
Program Studi Teknik Pertanian, Fakultas Teknologi Pertanian, Universitas Udayana
Email: budisanjaya@unud.ac.id
Abstrak
Budidaya tanaman dalam greenhouse, menghasilkan tanaman dengan dimensi fisik yang lebih baik daripada tanaman yang dibudidayakan diluar greenhous, karena dengan membudayakan tanaman dalam greenhouse kita dapat mengendalikan kondisi atau variabel yang mempengaruhi pertumbuhan tanaman, adapun kondisi yang perlu dikendalikan dalam greenhouse antara lain adalah suhu, kelembaban udara dan intensitas sinar dalam greenhouse. Penelitian ini bertujuan untuk membuat alat pengendali suhu, kelembaban dan intensitas sinar dalam greenhouse dengan menggunakan Arduino Mega 2560 sebagai pemroses, sensor DHT22 sebagai sensor suhu dan kelembaban udara, sensor BH1750 sebagai sensor intensitas sinar. Alat pengendali ini yang nantinya akan mengendalikan on/off kipas exhaust, led fotosintesis, dan pompa air. Sensor DHT22 memiliki error pengukuran suhu sebesar 1,28% dan kelembaban 1,64%. Sensor BH1750 memiliki pengukuran intensitas cahaya sebesar 8,21%. Kondisi suhu, kelembaban udara, dan intensitas sinar dapat dipantau dan dikendalikan secara remote dengan menggunakan smartphone bersistem operasi Android.
Kata kunci: Suhu, kelembaban, intensitas sinar, Arduino Mega 2560, Android
Abstract
Growing plants under the cover of a greenhouse most likely produces a better physical dimension than outdoor planting practices. It is because greenhouse is an enclosed environment which in turn having a benefit to completely control the growing environment (i.e. temperature, humidity and light intensity). The aim of this study was to develop a temperature, humidity and light intensity control device in a greenhouse. This control device employed Arduino Mega 2560 as a processor, DHT22 sensor as a temperature and humidity sensor, BH1750 as a light intensity sensor. The DHT22 sensor have a temperature measurement error of 1.28% and humidity of 1.64%. BH1750 sensor has a light intensity measurement error of 8.21%. The controller controls the on / off exhaust fan, photosynthesis LED and water pump. The temperature, humidity and light intensity are monitored and controlled remotely using a smartphone with an android operating system.
Keyword: temperature, humidity, light intensity, Arduino Mega 2560, Android
PENDAHULUAN
Penggunaan rumah kaca atau yang umum disebut greenhose dewasa ini semakin berkembang, karena tanaman yang dibudidayakan didalam greenhouse memberikan hasil yang secara dimensi fisik lebih baik jika dibandingkan dengan tanaman yang dibudidayakan diluar greenhouse (Telaumbanua et al., 2014). Dengan membudidayakan tanaman dalam greenhouse memudahkan kita dalam mengendalikan kondisi atau variabel yang mempengaruhi pertumbuhan tanaman. Adapun variabel yang mempengaruhi
pertumbuhan tanaman dalam greenhouse adalah suhu, kelembaban udara dan intensitas sinar. jika kita lihat sebelumnya, ketiga variabel tersebut dipantau dan diatur secara manual oleh pekerja. Dengan perkembangan teknologi elektronika dibidang pertanian, variabel suhu, kelembaban udara, dan intensitas sinar dalam greenhouse sudah dapat dipantau secara terus-menerus dan dikendalikan secara otomatis.
Adapun beberapa penelitian yang telah dilakukan tentang otomatisasi dan monitoring greenhouse antara lain penelitian yang dilakukan oleh Junxiang dan Haiqing (2011), tentang
Budisanjaya, I Putu Gede, I Nyoman Sucipta. 2018. Rancang Bangun Pengendali Suhu, Kelembaban Udara dan Cahaya dalam Greenhouse Berbasis Arduino dan Android. Jurnal Ilmiah Teknologi Pertanian Agrotechno, Vol. 3, No. 2, 2018. Hal. 325-337
pengembangan system monitoring kondisi di dalam greenhouse menggunakan mikroprosesor S3C2440 berbasis ARM9, manajemen database SQLite, ZigBee dan Wireless Sensor Network (WSN). Telaumbanua et al., (2014) tentang penggunaan mikrokontroler ATmega 8535 untuk mengendalikan suhu, kelengasan tanah dan intensitas sinar selama pertumbuhan tanaman sawi dalam greenhouse. Arif dan Abbas (2015), pada penelitiannya otomatisasi greenhouse atau Smart Greenhouse dibuat menggunakan Arduino Mega, kemudian Graphical User Interface (GUI) dibuat menggunakan Microsoft Visual Basic 2012 untuk menerima dan menampilkan kondisi iklim dalam greenhouse. Penelitian tentang Smart Greenhouse juga dilakukan oleh Sirsat, et al., (2017) dimana proses otomatisasi dilakukan dengan menggunakan Arduino yang dipadukan dengan modul GSM sebagai pengirim sinyal jika Web Server Arduino mengalami masalah.
Berkembangnya teknologi elektronika seperti maraknya penggunaan board mikrokontroler seperti Arduino, diiringi dengan semakin banyaknya penggunaan Smartphone seperti Android dalam kehidupan sehari-hari, maka dilakukan penelitian tentang perancangan alat berbasis Arduino dan Android untuk memantau dan mengendalikan kondisi suhu, kelembaban udara dan intensitas sinar di dalam greenhouse, dengan sensor DHT22 dan BH1750.
METODE PENELITIAN
Bahan dan Alat
Bahan dan alat yang digunakan pada rancang bangun pengendali suhu, kelembaban dan
intensitas sinar pada greenhouse adalah sebagai berikut:
-
1. Arduino Mega 2560
-
2. Sensor DHT22
-
3. Sensor BH1750
-
4. Modul Wifi ESP8266
-
5. RTC DS1307
-
6. Modul SD card
-
7. Powersupply 9 Volt 1 Ampere
-
8. PCB
-
9. Pompa air
-
10. Exhaust fan
-
11. Led fotosintesis
Alat-alat yang diperlukan pada penelitian ini adalah sebagai berikut :
-
1. Laptop dengan processor Intel dengan
RAM minimal 6 GB
-
2. Software Arduino IDE
-
3. Software IDE untuk android MIT
Inventor
-
4. Multimeter digital
-
5. Solder
-
6. Toolset
-
7. Kaca Pembesar
Skema Alat pengendali Suhu, Kelembaban Udara dan Intensias Cahaya
Pada penelitian ini menggunakan Board Arduino Mega 2560 yang dipadukan dengan sensor DHT22 untuk mendeteksi perubahan suhu dan kelembaban udara di dalam greenhouse, dan sensor BH1750 untuk mendeteksi perubahan intensitas sinar dalam greenhouse. Gambar 1 adalah blok diagram alat pengendali suhu, kelembaban udara dan intensitas sinar dalam greenhouse.

Gambar 1. Diagram Alat
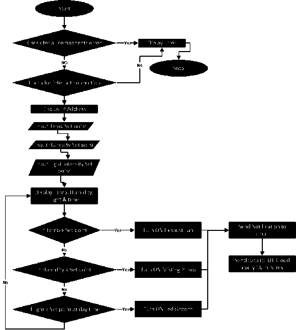
Diagram Alir Perangkat Lunak Arduin
Berikut adalah gambar diagram alir perangkat lunak (software) alat pengendali suhu,
kelembaban, dan intensitas cahaya dalam greenhouse yang diprogramkan pada board Arduino Mega

Gambar 2. Blok diagram perangkat lunak Arduino Mega
HASIL DAN PEMBAHASAN
Implementasi Rangkaian Elektronik
Pada rangkaian alat pemantau dan kendali suhu, kelembaban dan intensitas sinar dalam greenhouse terdiri dari bagian bagian sensor suhu
dan kelembaban DHT22, sensor intensitas sinar BH1750, Arduino Mega 2560, bagian kendali relay module , Wifi Module ESP8266, Real Time Clock RTC DS1307, LCD 4x20, SD card Module, keypad 4x4, module regulator 5 volt dan 3,3 volt.

Gambar 3. Rangkaian Elektronik Alat
-
G ambar 4. Tampak depan alat
Sensor DHT22 dan BH1750
Sensor DHT22 digunakan untuk memantau perubahan suhu dan kelembaban dalam greenhouse. Sensor DHT22 mempuyai empat pin, namun hanya tiga pin yang digunakan yaitu VCC, Data dan GND. Pin Data DHT22 dihubungkan dengan Pin 7 pada board Arduino Mega. Gambar 5 merupakan sensor suhu dan kelembaban DHT22 yang digunakan pada penelitian ini. Sensor BH1750 digunakan untuk mendeteksi perubahan intensitas sinar atau cahaya dalam greenhouse (Gambar 6).
Gambar 5. Sensor DHT22
Gambar 6. Sensor BH1750
Arduino Mega 2560
Pada board Arduino Mega 2560, adapun pin atau port yang digunakan adalah pin tegangan 5 volt, GND, pin SDA (pin no 20), Pin SCL (pin no 21), pin RX1 (pin no 19), pin TX1 (pin 18), pin Digital mulai dari pin 4 sampai dengan 7, pin MISO (pin no 50), pin MOSI (pin no 51), pin SCK (pin no 52) dan pin SS (pin no 53), adapun gambar Arduino Mega 2560 beserta pin yang digunakan dapat dilihat pada Gambar 7):

Gambar 7. Board Arduino Mega 2560
Modul Relay untuk kendali
Modul relay digunakan sebagai switch atau saklar yang menhubungkan listrik AC 220 Volt dengan load kipas exhaust, pompa air misting dan led fotosintesis. Modul relay terdiri dari pin VCC,GND dan input. Modul relay ini dikendalikan oleh pin 4,5 dan 6 pada Arduino Mega 2560. Gambar 8 merupakan gambar modul relay yang digunakan pada penelitian ini.

-
G ambar 8. Modul relay pengendali
Modul Wifi ESP8266
Modul wifi ESP8266 ini digunakan untuk mengubungkan Arduino Mega 2560 dengan IOT Cloud via Wifi, jadi melalui modul ini data suhu, kelembaban, intensitas sinar dan kondisi on/off relay ke IOT Cloud. Modul wifi ini terdiri dari 8 pin, namun pin yang digunakan hanya pin VCC, GND, CH_PD, TXD dan RXD. Adapun wiring ESP8266 dengan Arduino Mega 2560 adalah sebagai berikut :
-
- VCC dihubungkan dengan tegangan 3,3 volt
-
- GND dihubungan dengan pin GND
-
- CH_PD dihubungan dengan tegangan 3,3 volt
-
- TXD dihubungkan dengan RX1pada Arduino Mega 2560
-
- RXD dihubungkan dengan TX1 pada Arduino Mega 2560
Gambar 9 merupakan modul wifi yang digunakan pada penelitian ini :
Gambar 10. Modul RTC DS1307
Liquid Crystal Display (LCD) 4x20
LCD 4x20 digunakan untuk menampilkan ip address yang diberikan modem wifi ke modul ESP8266, nilai dan setting suhu, kelembaban, intensitas sinar serta waktu pada alat pematau ini. Oleh karena LCD yang digunakan pada penelitian ini berbasis I2C, sehingga untuk berkomunikasi dengan Arduino Mega 2560 dihubungkan dengan pin SDA (pin 20) dan SCL (pin 21). Pin VCC diberikan supply tegangan 5 volt dan GND dihubungkan dengan GND Arduino Mega 2560. Gambar 11 dan 12 merupakan LCD 4x20 dari tampak depan dan belakang.


Gambar 9. Modul Wifi ESP8266
Modul Real Time Clock (RTC) DS1307
Modul RTC DS1307 ini digunakan untuk memberikan data waktu baik tanggal, bulan, tahun, jam, menit dan detik saat mengirimkan data suhu, kelembaban, intensitas sinar dan status relay kendali ke IOT Cloud yang dibuat untuk penelitian ini. Adapun wiring modul RTC DS1307 ke board Arduino Mega 2560 adalah sebagai berikut :
-
- VCC dihubungkan dengan pin 5 volt - GND dihubungkan dengan pin GND - SCL dihubungkan dengan pin SCL (pin 21) pada Arduino Mega 2560
-
- SDA dihubungkan dengan pin SDA (pin 20) pada Arduino Mega 2560
Gambar 10 merupakan modul RTC DS1307 yang digunakan pada penelitian ini:
Gambar 11. Tampak Belakang LCD 4x20
-MANTflU GREENHOUSE
PUPS 2018..........
BUDISANJAVfl TEP FTP
Gambar 12. Tampak Depan LCD 4x20
Modul SD Card
Modul SD Card digunakan untuk menyimpan data waktu, suhu, kelembaban, dan intensitas sinar pada greenhouse, adapun wiring modul SD Card dengan Arduino Mega 2560 adalah sebagai berikut :
-
- VCC dihubungkan dengan pin 5 Volt Arduino Mega 2560
-
- GNC dihubungkan dengan pin GND Arduino Mega 2560
-
- MISO dihubungkan dengan pin 50 Arduino Mega 2560
-
- MOSI dihubungkan dengan pin 51 Arduino Mega 2560
-
- SCK dihubungkan dengan pin 52 Arduino Mega 2560
-
- CS dihubungkan dengan pin 53 Arduino Mega 2560
Pada Gambar 13 adalah modul SD Card yang digunakan pada penelitian ini :

Gambar 14. Keypad 4x4
Gambar 13. Modul SD Card
Keypad 4x4
Modul Keypad 4x4 digunakan untuk memasukkan setting point kendali pada suhu, kelembaban dan intensitas sinar. Sebelum alat pemantau dan pengendali dapat digunakan semua setting point tersebut harus dimasukkan dan dapat dirubah kembali saat alat sudah beroperasi. Keypad 4x4 merupakan matrik yang terdiri dari 4 baris dan 4 kolom, adapun wiring keypad dengan Arduino Mega 2560 adalah sebagai berikut :
Arduino Mega 2560
Arduino Mega 2560
Arduino Mega 2560
Arduino Mega 2560
Arduino Mega 2560
Arduino Mega 2560
Arduino Mega 2560
Arduino Mega 2560
Gambar 15. Wiring keypad dengan Arduino
Modul Regulator 5 Volt dan 3,3 Volt
Modul regulator 5 dan 3,3 volt ini digunakan sebagai regulator power supply untuk modul relay, modul WIFI ESP8266, sensor DHT22 dan sensor BH1750. Modul regulator ini mampu mensupply arus maksimum 1 Ampere, sehingga tidak membebani board Arduino Mega untuk memberikan daya ke sensor, modul WIFI dan modul relay. Pada Gambar 16 adalah modul regulator yang digunakan dalam penelitian ini.
Pada Gambar 14 merupakan tampak depan dari keypad 4x4, pada Gambar 15 merupakan wiring keypad dari tampak belakang dengan Arduino Mega 2560 (garis lingkaran merah)

merupakan web hosting berbasis PHP, dengan MySql Database serta panel konfigurasi cPanel. Adapun alamat website yang dibuat sebagai IOT Cloud adalah https://tepgreenhouse.000webhostapp.com. Pada Gambar 18 adalah website tepgreenhouse yang telah aktif. Sedangkan pada Gambar 19 merupakan halaman phpMyAdmin untuk membuat database, dan tabel yang dibutuhkan pada penelitian ini.
Gambar 16. Modul Regulator 5 dan 3,3 Volt
Realisasi Perangkat Lunak (Software) Pemantau dan Pengendali Suhu, Kelembaban dan Intensitas Sinar Greenhouse
Perangkat Lunak Arduino
Perangkat lunak alat monitoring dan kendali suhu, kelembaban dan intensitas sinar greenhouse dari sisi Arduino dibuat menggunakan IDE arduino-1.8.0 yang dioperasikan dalam sistem operasi Windows 10. Adapun tampilan sceen scapture coding yang dibuat untuk monitoring dan kendali adalah seperti pada Gambar 17.
© ARDUINO_SENDTOWEB_time_lcd_relay ∣ Arduino 1.8.0
File Edit Sketch Took Help

⅛ιnciucie <RTCiιb.n>
-Jinclucle ',DHT.h"
Sinclude <BH1750.h>
-Jinclucle "WiFiEsp.h"
■J inc Iucle < L i qui dC rys tal l 2 C. iι>
-Jinclude <SD.h>

Gambar 18. IOT Cloud pada 000webhost.com

DHT dhtΞΞ;
BH1750 IicjhtHeter;
RTC-DS1307 rtc;
Gambar 19. Tampilan phpMyAdmin pada 000webhost.com
WiFiEspClient klien;
const char* host = "tepgreenhouse.OOOwebhostapp.com"; LiguideEystal-I2C IcdiOxSF
char ssid[]="HUAUEI-B310-D750";
char pass[]= "RedekpekenyungSO17";
ArduinofQenuino Mega oι Mega 2560. ATιrιega2560 (Mega 2560) on COMI
Gambar 17. Tampilan coding dengan Arduino IDE
Internet of Things (IoT) Cloud Melaui 000webhost.com
IOT Cloud yang digunakan pada penelitian ini dibuat pada www.000webhost.com, yang
Perangkat lunak atau Aplikasi Android
Perangkat lunak dari sisi Android dibuat menggunakan tool MIT Inventor. Pada tab designer terdapat tampilan user interface yang berisikan label-label untuk menampilkan nilai suhu, kelembaban, intensitas sinar, dan status relay kendali untuk kipas exhaust, pompa air serta led fotosintesis, seperti pada Gambar 20. Pada Gambar 21 adalah block untuk initialize variabel-variabel yang digunakan untuk aplikasi, kemudian Gambar 22 dan Gambar 23 merupakan block untuk Clock atau Timer serta block Connectivity Web untuk me-load data dari IOT Cloud yang telah dibuat.
Gambar 20. Tampilan user interface pada MIT Inventor
Gambar 21. Tampilan block initialize variable
Gambar 22. Tampilan block timer
Gambar 23. Tampilan block untuk load data dari IOT Cloud
Pada Gambar 24 merupakan tampilan perangkat lunak atau aplikasi yang dibuat dengan MIT Inventor kemudian dijalankan pada smartphone berbasis Android.

Gambar 24. Tampilan Aplikasi di Smartphone Android
Pengujian Suhu Sensor DHT22
Pengujian suhu sensor DHT22 dilakukan dengan membandingkan hasil pengukuran sensor DHT22 dengan alat ukur 8010 Gain Express Digital Thermometer Hygrometer. Alat ukur diletakkan berdekatan dengan sensor DHT22, pengukuran dilakukan setiap 10 menit selama 240 menit sehingga diperoleh 25 data pengukuran seperti pada Tabel 1
Tabel 1. Hasil pengujian Suhu DHT22
No |
Menit ke |
DHT22 (Celcius) |
ALAT UKUR (Celcius) |
Error sensor DHT22 (%) |
1 |
0 |
32 |
31,5 |
1,59 |
2 |
10 |
31,6 |
31,9 |
0,94 |
3 |
20 |
32,9 |
33,1 |
0,60 |
4 |
30 |
33,5 |
33,3 |
0,60 |
5 |
40 |
33,5 |
33,6 |
0,30 |
6 |
50 |
33,9 |
33 |
2,73 |
7 |
60 |
34 |
33,8 |
0,59 |
8 |
70 |
34,5 |
34,1 |
1,17 |
9 |
80 |
34,1 |
33,6 |
1,49 |
10 |
90 |
34,8 |
34,1 |
2,05 |
11 |
100 |
35,3 |
34,5 |
2,32 |
12 |
110 |
33,9 |
33,8 |
0,30 |
13 |
120 |
33,6 |
33,8 |
0,59 |
14 |
130 |
34,1 |
34 |
0,29 |
15 |
140 |
34 |
33,6 |
1,19 |
16 |
150 |
34 |
33,8 |
0,59 |
17 |
160 |
33,8 |
33,6 |
0,60 |
18 |
170 |
34,1 |
33,8 |
0,89 |
19 |
180 |
34 |
33,6 |
1,19 |
20 |
190 |
33,6 |
33,3 |
0,90 |
21 |
200 |
34,5 |
33,6 |
2,68 |
22 |
210 |
34,8 |
33,8 |
2,96 |
23 |
220 |
34,1 |
33,5 |
1,79 |
24 |
230 |
33,9 |
33,3 |
1,80 |
25 |
240 |
34,2 |
33,6 |
1,79 |
Rata-rata error (%) |
1,28 | |||

0 50 100 150 200 250 300
Menit ke
Gambar 25. Grafik pengukuran suhu sensor DHT22 dengan alat ukur
Dari pengukuran pada Tabel 1 dapat dilihat bahwa error hasil pengukuran suhu sensor DHT22 dengan alat ukur ukur 8010 Gain Express Digital Thermometer Hygrometer sebesar 1,28 %.
Pengujian Kelembaban Sensor DHT22
Tabel 1. Hasil pengujian kelembaban DHT22
Pada pengujian kelembaban, dilakukan dengan cara yang sama seperti pengujian suhu, dimana sensor DHT22 diletakkan berdekatan dengan alat ukur 8010 Gain Express Digital Thermometer Hygrometer. Interval pengukuran juga sama yaitu setiap 10 menit selama 240 menit sehingga diperoleh data pengukuran seperti pada Tabel 2.
No |
Menit ke |
DHT22 (%) |
ALAT UKUR (%) |
Error sensor DHT22 (%) |
1 |
0 |
69,5 |
71,5 |
2,80 |
2 |
10 |
67 |
67,2 |
0,30 |
3 |
20 |
67,3 |
65 |
3,54 |
4 |
30 |
65 |
64,2 |
1,25 |
5 |
40 |
63 |
62,5 |
0,80 |
6 |
50 |
64,7 |
63 |
2,70 |
7 |
60 |
61,9 |
61,4 |
0,81 |
8 |
70 |
60,3 |
60,2 |
0,17 |
9 |
80 |
62 |
61,2 |
1,31 |
10 |
90 |
59,1 |
59,7 |
1,01 |
11 |
100 |
59,1 |
59,4 |
0,51 |
12 |
110 |
61,3 |
59,9 |
2,34 |
13 |
120 |
62,6 |
60,9 |
2,79 |
14 |
130 |
60,8 |
59 |
3,05 |
15 |
140 |
60,5 |
59,4 |
1,85 |
16 |
150 |
58,3 |
56,5 |
3,19 |
17 |
160 |
59,6 |
57,9 |
2,94 |
18 |
170 |
58,7 |
57,4 |
2,26 |
19 |
180 |
58,8 |
57,7 |
1,91 |
20 |
190 |
60,4 |
59,4 |
1,68 |
21 |
200 |
58,3 |
57,7 |
1,04 |
22 |
210 |
57,9 |
57,9 |
0,00 |
No |
Menit ke |
DHT22 (%) |
ALAT UKUR (%) |
Error sensor DHT22 (%) |
23 |
220 |
60 |
59,7 |
0,50 |
24 |
230 |
61,5 |
60,4 |
1,82 |
25 |
240 |
61,2 |
60,9 |
0,49 |
Rata-rata error (%) |
1,64 |

0 50 100 150 200 250 300
Menit Ke
Gambar 26. Grafik pengukuran kelembaban sensor DHT22 dengan alat ukur
Dari pengukuran pada Tabel 2 dapat dilihat bahwa error hasil pengukuran kelembaban sensor DHT22 dengan alat ukur ukur 8010 Gain Express Digital Thermometer Hygrometer sebesar 1,64 %.
Pengujian Intensitas Cahaya Sensor BH1750
Pengujian sensor BH1750 dilakukan dengan membandingkan hasil pengukuran sensor dengan alat ukur GM1010 Digital Lux Meter Photometer. Pengujian dilakukan dengan interval 10 menit selama 240 menit, sehingga didapatkan hasil pengukuran sebanyak 25 data, seperti pada Tabel 3.
Tabel 2. Hasil Pengujian intensitas cahaya sensor BH1750
NO |
Menit ke |
BH1750 (Lux) |
ALAT UKUR (Lux) |
Error BH1750 (%) |
1 |
0 |
295 |
332 |
11,14 |
2 |
10 |
266 |
292 |
8,90 |
3 |
20 |
262 |
287 |
8,71 |
4 |
30 |
280 |
310 |
9,68 |
5 |
40 |
272 |
306 |
11,11 |
6 |
50 |
266 |
294 |
9,52 |
7 |
60 |
269 |
298 |
9,73 |
8 |
70 |
265 |
293 |
9,56 |
9 |
80 |
260 |
285 |
8,77 |
10 |
90 |
266 |
292 |
8,90 |
11 |
100 |
266 |
294 |
9,52 |
12 |
110 |
264 |
287 |
8,01 |
13 |
120 |
265 |
288 |
7,99 |
14 |
130 |
262 |
286 |
8,39 |
15 |
140 |
259 |
282 |
8,16 |
16 |
150 |
260 |
283 |
8,13 |
NO |
Menit ke |
BH1750 (Lux) |
ALAT UKUR (Lux) |
Error BH1750 (%) |
17 |
160 |
260 |
283 |
8,13 |
18 |
170 |
260 |
285 |
8,77 |
19 |
180 |
257 |
280 |
8,21 |
20 |
190 |
263 |
282 |
6,74 |
21 |
200 |
259 |
271 |
4,43 |
22 |
210 |
258 |
270 |
4,44 |
23 |
220 |
254 |
267 |
4,87 |
24 |
230 |
254 |
272 |
6,62 |
25 |
240 |
251 |
269 |
6,69 |
Rata-rata error (%) |
8,21 |

0 50 100 150 200 250 300
Menit Ke
Gambar 27. Grafik pengukuran intensitas cahaya BH1750
Dari pengukuran pada Tabel 3 dapat dilihat bahwa error hasil pengukuran intensitas cahaya sensor BH1750 dengan alat ukur ukur GM1010 Digital Lux Meter Photometer sebesar 8,21 %
Pengujian Pada Perangkat Android
Pengujian perangkat lunak Android (App) dilakukan dengan membandingkan hasil yang ditampilan oleh app Android dengan hasil yang disimpan pada database seperti pada Gambar 28 dan Gambar 29.
+ Opsi
* τ > ▼ id status
-
□ ^y Ubah >c Salin Q Hapus 1 off
-
□ ^? Ubah jc Salin @ Hapus 2 on
-
□ ^y Ubah ⅜c Salin ^ Hapus 3 on
^__ □ Pilih Semua Dengan pilihan: ^ Ubah
Gambar 29. Record pada tabel_kendali

Gambar 28. Record yang ditampilan pada
Gambar 30. Tampilan data suhu, kelembaban, cahaya dan setting kendali pada Android
Pada Gambar 28 dapat dilihat bahwa hasil yang disimpan pada database pada record no 173 sebagai berikut :
Suhu = 31,50 oC
Kelembaban = 67,30 %
Intensitas cahaya = 164 lux
Kemudian record status setting yang tersimpan pada tabel_kendali seperti pada Gambar 29 adalah sebagai berikut :
-
- Id no 1 merupakan id untuk status kipas exhaust = off / mati
-
- Id no 2 merupakan id untuk status pompa air = on / hidup
-
- Id no 3 merupakan id untuk status lampu led fotosintesis = on / hidup
Pada Gambar 30 dapat dilihat bahwa data yang ditampilan oleh app Android sesuai dengan data yang disimpan pada tabel iklim dan tabel kendali.
KESIMPULAN
Dalam penelitian ini dapat disimpulkan beberapa hal yaitu :
-
1. Pengujian sensor DHT22 untuk memantau perubahan suhu dan kelembaban memiliki error sebesar 1,28 % dan 1,64 %.
-
2. Pengujian sensor BH1750 untuk memantau perubahan intensitas cahaya diperoleh error sebesar 8,21%.
-
3. Pengendalian hidup mati / on off kipas exhaust, pompa air dan lampu led fotosintesis dapat bekerja dengan baik sesuai set point yang dimasukkan user melalui keypad.
-
4. Pengiriman data suhu, kelembaban dan intensitas cahaya ke IOT Cloud https://tepgreenhouse.000webhostapp. com setiap 10 menit dengan menggunakan Arduino Mega dan ESP8266 melalui jaringan internet berhasil dilakukan.
DAFTAR PUSTAKA
Arif, KI., dan Abbas H.F. 2015. Design and Implementation a Smart Greenhouse. International Journal of Computer Science and Mobile Computing (IJCSMC). 4(8):335-347. Diakses Tanggal 6 Pebruari 2018.
Junxiang, G., dan Haiqing, D. 2011. Design of Greenhouse Surveillance System Based on Embedded Web Server Technology. Elsevier Procedia Engineering. 23(2011): 374-379. Diakses Tanggal 6 Pebruari 2018.
Shirsat, D.O., Kamble, P., Mane, R., Kolap, A., dan More,R.S. 2017. IOT Based Smart Greenhouse Automation Using Arduino. International Journal of Innovative Research in Computer Science & Technolgoy (IJIRCST). 5(2): 234-238.
Diakses Tanggal 6 Pebruari 2018.
Telaumbanua, M., Purwantana, B., dan Sutiarso, L. 2014. Rancang Bangun Aktuator Pengendali Iklim Mikro di Dalam Greenhouse untuk Pertumbuhan Tanaman Sawi (Brassica rapa var.prachinensis L.). Agritech.34(2):213-222. Diakses Tanggal 6 Pebruari 2018
337
Discussion and feedback